网上十大正规赌网址

关于印发2013—2015年环胶州湾流域污染综合整治方案的通知_青岛政务网

网上十大正规赌网址

关于印发2013—2015年环胶州湾流域污染综合整治方案的通知
字体大小: 打印
  • 年度期数 2013年第5期
  • 总期刊数 总第270期
  • 成文日期 2013-03-09
  • 发布日期 2013-03-09
  • 发文字号 青政办发〔2013〕4号
  • 各区、市人民政府,网上十大正规赌网址有关部门,市直有关单位:
      《2013—2015年环胶州湾流域污染综合整治方案》已经网上十大正规赌网址同意,现印发给你们,请认真组织实施,确保整治行动取得实效。 
      

    2013—2015年环胶州湾流域污染综合整治方案


      为深入贯彻落实市委、网上十大正规赌网址有关保护胶州湾的战略部署和要求,强化环湾生态建设和保护,不断提升环湾流域和胶州湾海域水环境质量,持续改善胶州湾生态环境状况,决定2013—2015年对环胶州湾流域实施污染综合整治。现制定方案如下:
      一、指导思想与基本原则
      (一)指导思想。以党的十八大精神为指导,以生态文明建设为纲领,全面落实全域统筹、三城联动、轴带展开、生态间隔、组团发展战略和环胶州湾保护岸线控制规划有关目标,以环胶州湾陆源水污染整治为重点,通过增强能力、完善机制,不断改善环湾区域生态环境质量,为环湾区域蓝色经济发展构建可持续的环境基础。
      (二)基本原则。
      1.节约保护优先,自然恢复为主。加快转变发展方式,强化环境综合决策,在区域开发和重大项目建设前充分进行环境影响论证、评估,优先安排建设环境基础设施、污染防治设施和生态修复系统,提高环境承载力。
      2.防治结合,城乡并重。同步实施陆源污染防治与近岸海域保护,采取污染减排与生态恢复并举,城市集中治理和农村分散治理相结合的措施,保证治理的科学性,提高治理的实效性。
      3.突出重点,梯次推进。准确把握环湾区域主要生态环境问题,找准工作契入点,制定细化防治方案,保障投入,先易后难,积极稳妥地推进各项治理措施。
      4.完善机制,落实责任。强化激励约束手段,创新环境监管体系,增强环境监管能力,扩大社会参与度,促进区、网上十大正规赌网址和网上十大正规赌网址有关部门形成工作合力,提升监管绩效,有效防范流域环境污染和生态破坏事件的发生。
      二、总体目标
      到2015年末,环胶州湾区域内划分水功能区的河流水质全面达到功能区标准要求,未划分水功能区的河流和入海口排污控制区河段水质达到常见鱼类稳定生长的目标要求;胶州湾近岸海域水质显著改善,功能区达标率达到85%以上。环胶州湾区域环境基础设施进一步完善,各流域污水集中处理能力与排污状况相匹配,污水处理厂稳定运行、达标排放。海泊河、李村河(含张村河)、楼山河(含板桥坊河、湾头河)、墨水河、镰湾河等过城河全部完成沿河截污和河道清淤整治工程,沿河污水直排口全部得到清理封堵,河道内无明显污水径流,河道、河岸生态状况显著改善。环胶州湾其他流域生态治理和恢复取得新成效,河流水质及生态环境持续改善。环胶州湾区域环境监管、监控能力不断增强,建成保障流域水环境安全和促进流域水质持续改善的长效监管机制和考核评价体系。
      三、整治计划
      (一)海泊河流域。
      整治目标:升级扩容污水处理厂,完善支流截污和雨污分流系统,实现污水全收集全处理;初步恢复河道生态,河道水质达到恢复常见鱼类稳定生长水质目标。
      整治任务和责任分工:
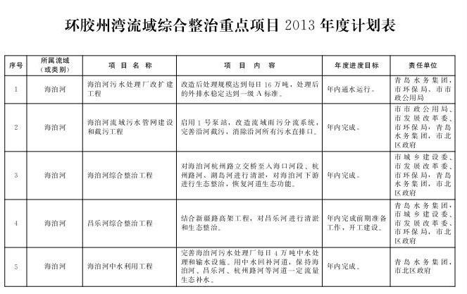
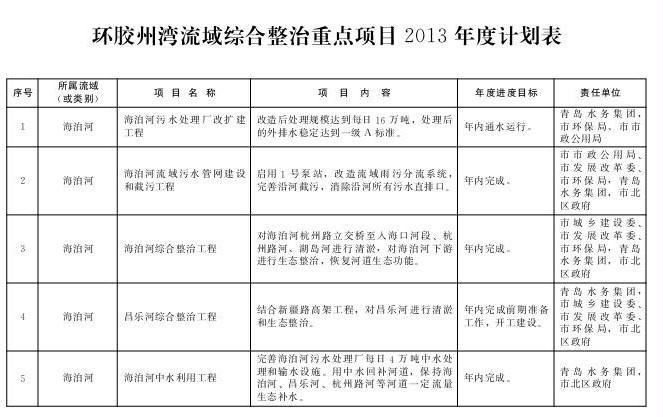
      1.改造扩建海泊河污水处理厂,改造后处理规模达到每日16万吨,处理后的外排水稳定达到一级A标准。2013年12月底前通水运行。
      责任部门:青岛水务集团,市环保局、市市政公用局
      2.启用1号泵站,完善流域截污,实施雨污分流,消除流域内所有污水直排口。2013年12月底前完成。
      责任部门:市市政公用局、市发展改革委、市环保局,青岛水务集团,市北区政府
      3.对海泊河杭州路立交桥至入海口河段、杭州路河、湖岛河进行清淤,对海泊河下游进行生态整治,恢复河道生态功能。2013年12月底完成。
      责任部门:市城乡建设委、市发展改革委、市环保局,青岛水务集团,市北区政府
      4.结合新疆路高架桥工程实施昌乐河综合整治。2014年6月底前完成。
      责任单位:青岛水务集团,市城乡建设委、市发展改革委、市环保局,市北区政府
      5.完善海泊河污水处理厂每日4万吨中水处理和输水设施。在海泊河、昌乐河、杭州路河等保持一定流量生态补水。2013年12月底完成。
      责任部门:青岛水务集团,市北区政府
      (二)李村河流域。
      整治目标:增强李村河流域污水集中处理能力,完成流域支流截污和雨污分流改造,全面消除直排河道排污口,实现污水全收集全处理;初步恢复李村河河道生态,河道水质主要指标年均值改善20%以上,主要监控断面水质达到功能区标准,入海口水质恢复常见鱼类稳定生长水质目标。
      整治任务和责任分工:
      1.在流域下游新建日处理能力10万吨的污水处理厂,出水水质达到一级A标准。2014年12月底前通水运行。
      责任部门:青岛水务集团,市市政公用局、市发展改革委、市规划局、市环保局,市北区政府、李沧区政府
      2.实施李村河、张村河干流两岸,德安路暗河、水清沟河、郑州路河、大村河、杨家群河、河西河等支流的全面截污工程,铺设、翻修污水干管和截污支管,保证上下游干管的管径满足纳污流量的实际需要,改进临时截污设施,实现全流域雨污分流、全面截污,无污水进入河道。2014年12月底前全面完成。
      责任部门:市市政公用局、市发展改革委、市环保局,青岛水务集团,市北区政府、李沧区政府、崂山区政府
      3.整治张村河沿岸西韩新苑西排污口、北龙口桥排污口等6个排污口。2013年12月底完成。
      责任部门:崂山区政府
      4.对李村河下游进行河道清淤,对河底、河岸进行生态修复,建设截蓄导用工程和人工湿地,恢复河道生态功能。对张村河下游海尔路桥至入李村河口河段(跨海大桥接线工程覆盖河段)进行河道清淤,对河底、河岸进行生态修复,建设截蓄导用工程和人工湿地,恢复河道生态功能。有关区同步对李村河中上游、张村河上游及各支流进行清淤整治,并建设完善截蓄、湿地等生态保护设施。2015年12月底完成。
      责任部门:市城乡建设委、市发展改革委、市财政局、市规划局、市国土资源房管局、市环保局,市北区政府、李沧区政府、崂山区政府
      5.与新建的流域下游污水处理厂同步建设每日2万吨的中水处理设施,处理后的中水达到景观用水标准并回用于李村河作为生态补充水源,至少保持河道每日1万吨的稳定流量。2014年12月底完成。
      责任部门:青岛水务集团,市北区政府、李沧区政府
      (三)楼山河流域(含板桥坊河、湾头河)。
      整治目标:扩建污水处理厂,完善流域支流截污和雨污分流系统,实现污水全收集全处理;初步恢复楼山河河道生态,河道水质主要指标年均值改善20%以上,达到恢复常见鱼类稳定生长水质目标。
      整治任务和责任分工:
      1.扩建楼山河污水处理厂,处理能力达到每日15万吨,出水水质达到一级A标准。2014年12月底前通水运行。
      责任部门:青岛水务集团,市环保局、市市政公用局
      2.流域内新建排水管道50千米,全面完成重庆路以东区域雨污分流系统改造;流域干流及支流沿岸实现彻底截污,消除污水直排河道现象。2015年12月底完成。
      责任部门:李沧区政府、城阳区政府,青岛水务集团,市市政公用局、市环保局
      3.实施楼山河综合整治工程,完成河道清淤和清障,选择合适的河道及河岸滩地建设人工湿地,恢复河道生态功能。2015年12月底完成。
      责任部门:李沧区政府,市城乡建设委、市发展改革委、市环保局
      4.在楼山河污水处理厂建设每日2万吨的中水处理设施。辖区政府配套建设中水回用管网,利用中水回补河道作为河流的生态水源。2014年12月底完成。
      责任部门:青岛水务集团,李沧区政府
      (四)白沙河流域。
      整治目标:完成流域支流截污和雨污分流改造,全面消除直排河道排污口,实现污水全收集全处理;白沙河各功能区水质稳定达标。
      整治任务和责任分工:
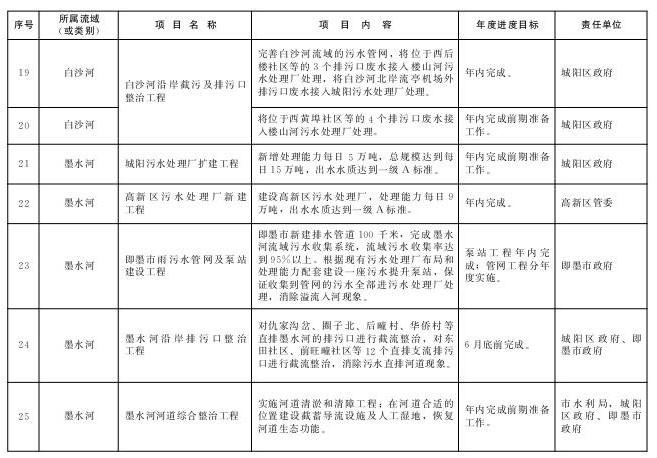
      1.完善白沙河流域的污水管网,将位于西后楼社区等的3个排污口废水接入楼山河污水处理厂处理,将白沙河北岸流亭机场外排污口废水接入城阳污水处理厂处理。2013年12月底前完成。
      2.将位于西黄埠社区等的4个排污口废水接入楼山河污水处理厂处理。2015年12月底前完成。
      责任部门:城阳区政府
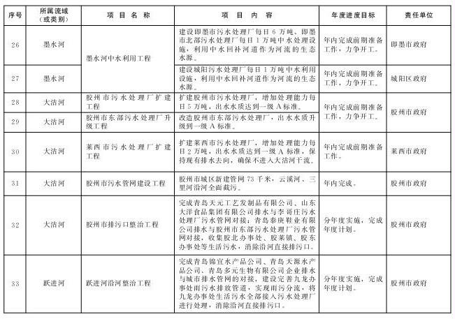
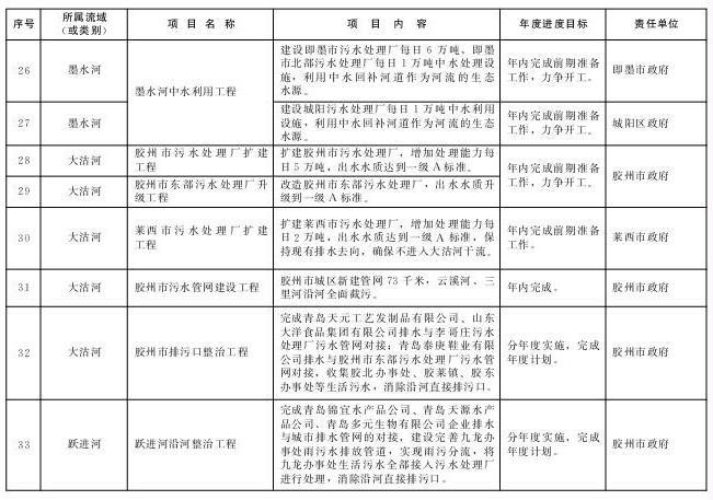
      (五)墨水河流域。
      整治目标:扩建城阳污水处理厂,新建高新区污水处理厂,完成流域支流截污和雨污分流改造,全面消除直排河道排污口,实现污水全收集全处理;初步恢复墨水河河道生态,主要监控断面水质达到功能区标准,入海口断面水质达到常见鱼类稳定生长水质目标。
      整治任务和责任分工:
      1.扩建城阳污水处理厂,新增处理能力每日5万吨,总规模达到每日15万吨,出水水质达到一级A标准。2015年12月底正式运行。
      责任部门:城阳区政府
      2.建设高新区污水处理厂,处理能力每日9万吨,出水水质达到一级A标准。2013年12月底前建成运行。
      责任部门:高新区管委
      3.即墨市新建排水管道100千米,完善墨水河流域污水收集系统,流域污水收集率达到95%以上,2014年12月底前完成。根据现有污水处理厂布局和处理能力配套建设一座污水提升泵站,保证收集到管网的污水全部进入污水处理厂处理,消除污水未经处理溢流入河现象,2013年12月底前完成。
      责任部门:即墨网上十大正规赌网址
      4.对仇家沟岔、圈子北、后疃村、华侨村等直排墨水河的排污口进行截流整治,对东田社区、前旺疃社区等12个直排支流排污口进行截流整治,消除污水直排河道现象。2013年6月底前完成。
      责任部门:城阳区政府、即墨网上十大正规赌网址
      5.实施墨水河综合整治工程,完成河道清淤和清障;在河道合适的位置建设截蓄导流设施及人工湿地,恢复河道生态功能。2015年12月底完成。
      责任部门:市水利局,城阳区政府、即墨网上十大正规赌网址
      6.完成即墨市污水处理厂每日6万吨、即墨市北部污水处理厂每日1万吨中水处理设施建设,将中水回补河道作为河流的生态水源。2014年12月底前完成。
      责任部门:即墨网上十大正规赌网址
      7.完成城阳污水处理厂每日1万吨中水利用设施建设,将中水回补河道作为河流的生态水源。2014年12月底前完成。
      责任部门:城阳区政府
      (六)大沽河流域。
      整治目标:扩建胶州市污水处理厂、莱西市污水处理厂,升级改造胶州市东部污水处理厂,完成流域支流截污和雨污分流改造,全面消除直排河道排污口,实现污水全收集全处理。大沽河水功能区水质稳定达标。
      整治任务和责任分工:
      1.扩建胶州市污水处理厂,增加处理能力每日5万吨,出水水质达到一级A标准;改造胶州市东部污水处理厂,出水水质升级到一级A标准。2014年12月底前正式运行。
      责任部门:胶州网上十大正规赌网址
      2.扩建莱西市污水处理厂,增加处理能力每日2万吨,出水水质达到一级A标准,保持现有排水去向,确保不进入大沽河干流。2014年开工建设,2015年正式运行。
      责任部门:莱西网上十大正规赌网址
      3.胶州市新建管网73千米,云溪河、三里河沿河全面截污。2013年12月底完成。
      责任部门:胶州网上十大正规赌网址
      4.完成青岛天元工艺发制品有限公司、山东大洋食品集团有限公司排水与李哥庄污水处理厂污水管网对接,青岛泰庚鞋业有限公司排水与胶州市东部污水处理厂污水管网对接;收集胶北办事处、胶莱镇、胶东办事处等生活污水,消除沿河直接排污口。2014年12月底完成。
      责任部门:胶州网上十大正规赌网址
      (七)跃进河流域。
      整治目标:完成流域截污和雨污分流改造,全面消除直排河道排污口,实现污水全收集全处理。流域水质稳定达到相应功能区标准。
      整治任务和责任分工:
      完成青岛锦宜水产品公司、青岛天源水产品公司、青岛多元生物有限公司等企业排水与城市排水管网的对接,建设完善九龙办事处(原九龙镇驻地)雨污水排放管道,实现雨污分流,将九龙办事处生活污水全部接入污水处理厂进行处理,消除沿河直接排污口。2014年12月底完成。
      责任部门:胶州网上十大正规赌网址
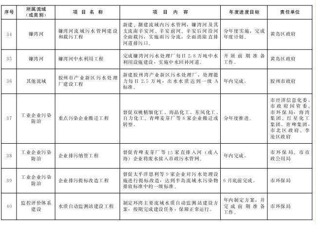
      (八)镰湾河流域。
      整治目标:完成支流截污和雨污分流改造,实现污水全收集全处理。增加镰湾河生态补水,恢复河道生态,入海口断面水质达到常见鱼类稳定生长水质目标。
      整治任务和责任分工:
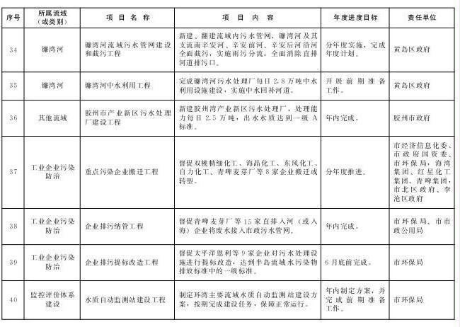
      1.新建、翻建流域内污水管网,镰湾河及其支流南辛安河、辛安前河、辛安后河沿河全面截污,实施雨污分流,全面消除直排河道排污口。2014年12月底前完成。
      责任部门:黄岛区政府
      2.完成镰湾河污水处理厂每日2.8万吨中水利用设施建设,利用中水回补河道。2015年12月底前建成运行。
      责任部门:黄岛区政府
      (九)环湾其他流域。
      整治目标:环湾其他流域污水集中处理能力满足实际需要,出水水质稳定达到一级A标准。
      整治任务和责任分工:
      新建胶州湾产业新区污水处理厂,处理能力每日2.5万吨,出水水质达到一级A标准。2013年12月底前正式运行。
      责任部门:胶州网上十大正规赌网址
      (十)环湾工业污染防治。
      整治目标:环湾区域内,严格涉水建设项目的环保审批管理和日常监察,控制水污染物排放总量,督促强审范围内的企业按期开展清洁生产审核,提高环境监管绩效;搬迁环湾区域废水重污染企业,管网覆盖范围内工业企业的外排废水全部接入市政污水管网,管网覆盖范围外工业企业的外排废水(直排入海或入河)执行半岛流域水污染物排放标准中的一级标准。
      整治任务和责任分工:
      1.督促双桃精细化工、海晶化工、东风化工、自力化工、青啤麦芽厂等8家企业搬迁或转型。2015年12月底前完成。
      责任部门:市经济信息化委、网上十大正规赌网址国资委、市环保局,海湾集团、红星化工集团、青啤集团,市北区政府、李沧区政府
      2.督促青啤麦芽厂等15家直排入河(或入海)企业将废水接入市政污水管网。2013年12月底前完成。
      责任部门:市环保局、市市政公用局
      3.督促太平洋恩利等9家企业对污水处理设施进行提标改造,达到半岛流域水污染物排放标准中的一级标准。2013年6月底前完成。
      责任部门:市环保局
      4.创新工业企业环保审批和日常监管办法,改革监管体系,推行清洁生产,严查涉水工业项目违规建设、超标排污等违法行为,不断提高监管绩效,持续降低工业水污染物排放强度。2013年完成创新体系建设,2013-2015年全面执行。
      责任部门:市环保局
      (十一)环湾监控评价体系建设。
      整治目标:环湾区域内的水质监控体系更加完善,监控自动化水平得到提升;建立形成全面、准确的水环境质量评价办法;建立并推广实施跨境流域水环境生态补偿办法。
      整治任务和责任分工:
      1.制定环湾主要流域水质自动监测站建设方案,按期完成建设任务,保障正常运行。2013年6月底前制定方案;2015年12月前全面完成建设任务,所有自动监测站正常运行。
      责任部门:市环保局
      2.优化环湾流域及近岸海域水质监测网络,制定实施更加科学、准确的水质评价办法,适时发布评价结果。2013年12月底前完成。
      责任部门:市环保局
      3.在试点的基础上,制定完善跨境流域水环境生态补偿办法,在环湾地区重点跨境流域内逐步实施。2015年12月底前完成。
      责任部门:市环保局
      四、保障措施
      (一)加强组织领导,严格落实责任。调整充实市环湾保护工作领导小组成员,其办公室具体负责组织实施本方案,并对重点项目及时进行督导和检查。领导小组各成员单位要各司其职,相互配合,共同完成有关目标和任务。各区、网上十大正规赌网址是辖区流域环境保护的主体责任单位,在综合整治有关流域时,要坚持建设与管理并重的原则,把工程措施与执法监管手段结合起来,实行河段和区域包干责任制,维护好河道污染防治设施,不断巩固综合整治成果。
      (二)增加资金投入。各级各部门要在年度预算中对项目建设及运行维护所需资金予以重点考虑、优先保障。市发展改革、财政、建设、市政公用、环保等部门及各区、网上十大正规赌网址要积极争取上级的补助、奖励资金,推动金融机构增加信贷投放,吸纳社会资本,多渠道增加环湾流域治理的资金投入。市环湾保护工作领导小组办公室要组织有关部门加强治理资金使用情况的审核和评估,定期评估并报告整治绩效。
      (三)完善制度,保证成效。
      1.建立定期调度制度。各责任单位要对照本方案,制定年度计划,明确从前期准备到建成运行的各阶段目标。市环湾保护工作领导小组办公室要每季度调度重点工程、重点工作进展情况,联合网上十大正规赌网址督查室定期进行现场督查,及时向市环湾保护工作领导小组报告季度调度、督查情况及年度计划总体完成情况,并向全体成员单位通报。
      2.建立水环境质量定期监测分析制度。市环湾保护工作领导小组办公室要组织各级环境监测部门,定期对主要河流及近岸海域水质进行监督监测,实行水质自动监测和人工抽测,确保监测结果科学、准确。要认真分析监测结果,查清原因,并将情况通报给有关部门和区、网上十大正规赌网址,督促其提高治理工作的针对性。
      3.建立完善考核奖惩和责任追究制度。探索建立重点流域综合整治考核奖惩办法,对工作取得显著成绩的责任部门和个人按有关规定给予表彰。对按期完成跨境流域综合治理任务,水质达到考评标准的区、网上十大正规赌网址,给予适当的生态补偿或环境质量改善奖励。对整治工作不力、整治任务没有按时保质完成或整治效果不明显的责任单位,给予通报批评。对河道水质长期得不到改善或被上级通报督办的区、市,实行区域(流域)限批、约谈问责措施,并视情对相关责任人给予行政处分。
      附件:环胶州湾流域综合整治重点项目2013年度计划表
      附件

    扫一扫在手机打开当前页

    如果您对该文件有疑问,可以通过 网上咨询 方式咨询相关单位 。

    整站下载器 蚂蚁镜像站群 镜像网站程序 站点核心词加权 网站镜像克隆 整站下载器 站点克隆软件 递归网站下载 网站备份克隆 >网站地图-sitemap