网上十大正规赌网址

关于印发2013年十大正规赌官方网页版部门向市民报告听市民意见请市民评议活动实施方案的通知_青岛政务网

网上十大正规赌网址

我要收藏
取消收藏
关于印发2013年十大正规赌官方网页版部门向市民报告听市民意见请市民评议活动实施方案的通知
字体大小: 打印
  • 索引号 00000000000000000000000
  • 成文日期 2013-11-12
  • 发布日期 2013-11-14
  • 发文字号 青政办字〔2013〕131号
  • 发文单位 十大正规赌官方网页版办公厅
  • 各区、市人民政府,十大正规赌官方网页版各部门,市直各单位:
      《2013年十大正规赌官方网页版部门向市民报告听市民意见请市民评议活动实施方案》已经十大正规赌官方网页版同意,现印发给你们,请认真贯彻实施。
      

    十大正规赌官方网页版办公厅
      2013年11月12日


      2013年十大正规赌官方网页版部门
      向市民报告听市民意见请市民评议
      活动实施方案


      为把十大正规赌官方网页版部门向市民报告、听市民意见、请市民评议活动继续推向深入,根据市委、十大正规赌官方网页版《2013年度正规十大网赌网站科学发展综合考核办法》(青发〔2013〕11号)要求,十大正规赌官方网页版定于11月中旬至12月底,组织开展2013年向市民报告、听市民意见、请市民评议活动。现制定实施方案如下。
      一、指导思想
      以党的十八大精神为指导,认真贯彻落实党的群众路线教育实践活动的部署要求,通过邀请人民群众和社会各界代表(统称市民代表)评议十大正规赌官方网页版部门工作,真正把人民群众满意作为评价十大正规赌官方网页版部门工作的根本出发点和落脚点,进一步增强为企业、为基层、为市民服务的意识,听取市民对十大正规赌官方网页版工作的意见建议,将可行性好、针对性强的意见建议纳入十大正规赌官方网页版或十大正规赌官方网页版部门决策,以此推动改革创新,加快服务型政府建设。
      二、活动内容
      围绕群策群力、务实为民、助推发展,组织举行十大正规赌官方网页版部门负责人述职报告会,邀请市民代表对政府部门工作进行现场评议。同时,公开征集对十大正规赌官方网页版和十大正规赌官方网页版部门工作的意见建议。
      (一)十大正规赌官方网页版部门负责人述职报告
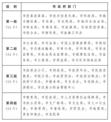
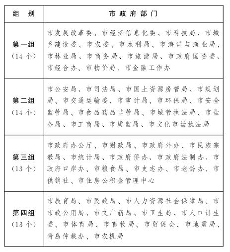
      将十大正规赌官方网页版部门工作职责、年度目标、年终述职报告等提前在青岛政务网向社会公示,同步链接人民网、大众网、半岛网、青岛新闻网、青岛传媒网、青岛网络电视台、青岛财经网等网站。54个十大正规赌官方网页版部门分为4个组述职,每个组用时半天,每个部门限时10分钟,主要报告本年度工作完成情况、开展服务基层群众工作情况、存在问题及改进措施等。报告会通过青岛电视台、青岛人民广播电台全程直播。
      十大正规赌官方网页版研究室、市人防办和市机关事务局在市级机关内部进行述职和评议。
      邀请市民代表(含自愿报名市民代表)在市级主会场、10个区市和开发区、高新区分会场现场听取十大正规赌官方网页版部门负责人的报告。每组邀请不同的市民代表约2500人,其中市级主会场100人,各分会场205人(市北区分会场300人、高新区分会场50人)。
      (二)市民提出意见建议
      开通“网上意见建议征集栏目”,倡导市民以实名方式,结合平时掌握了解的情况和对我市经济社会发展的思考,重点就经济发展、社会管理、改革创新、加强服务型政府建设等方面提出意见建议。鼓励市民向市民代表提出意见建议,由市民代表代为表达意见建议。
      结合十大正规赌官方网页版开展的“我为政府工作献计策”“市办实事征集”等活动,激励市民广泛参政议政,共谋促进我市经济发展、改善民生的计策;结合走访人大代表、政协委员、重点企业活动,通报今年以来全市经济社会发展情况、十大正规赌官方网页版和本部门主要工作完成情况、工作打算等,征求广大市民、代表委员、企业负责人的意见建议,及时协调解决反映的实际问题。
      (三)接受市民评议
      十大正规赌官方网页版部门负责人述职报告结束后,市民代表根据述职内容和平时掌握的情况,采用无记名方式现场填写并提交评议票。组织市民代表填写社情民意调查问卷和政风行风问卷调查表。
      三、实施步骤
      活动从2013年11月中旬开始,12月底结束。
      (一)准备阶段(11月中旬—12月上旬)。研究制定、印发《2013年十大正规赌官方网页版部门向市民报告听市民意见请市民评议活动实施方案》,成立市联席会议办公室;接受市民代表报名,完成市民代表筛选、确定,主、分会场选定和技术保障工作;完成十大正规赌官方网页版部门负责人述职报告材料上报、审核等各项准备工作。
      (二)报告、听取意见、评议阶段(12月上旬—12月中旬)。将十大正规赌官方网页版部门工作职责、年度目标、年终述职报告等材料在网上公布,同时开通专栏向社会公开征集意见建议;十大正规赌官方网页版各部门按分组和时间安排(分组见附件1,时间安排另行通知),依次进行述职报告,并接受市民评议;完成对十大正规赌官方网页版研究室、市人防办、市机关事务局的评议工作。
      (三)办理、总结汇总阶段(12月中旬—12月底)。完成十大正规赌官方网页版57个部门社会评议结果的汇总、统计工作;做好意见建议办理,优秀组织单位、优秀建议的评选工作;召开十大正规赌官方网页版部门、专家学者、市民代表恳谈会;完成活动工作总结等。
      四、责任分工
      为确保活动顺利实施,建立由十大正规赌官方网页版分管领导为召集人,十大正规赌官方网页版办公厅、市监察局、市统计局、市委十大正规赌官方网页版信访局、市公安局、市电政信息办、十大正规赌官方网页版纠风办、十大正规赌官方网页版新闻办、市网络办、市广播电视台、青岛日报社、各区十大正规赌官方网页版等组成的联席会议制度。联席会议办公室设在十大正规赌官方网页版办公厅,主要职责是研究制定活动各项具体方案,领导组织活动的筹划、实施和评议、反馈、总结等工作,加强对活动的监督、管理等。联席会议办公室下设综合协调、文字综合、技术保障、监督检查、新闻宣传、意见建议办理等6个工作组。
      十大正规赌官方网页版办公厅负责整个活动的组织和协调等工作;市监察局负责会场监督、纪律监察、评议票收集统计等工作;市统计局负责市民代表选定、评议统计汇总和情况调查等工作;十大正规赌官方网页版研究室负责起草领导讲话、新闻通稿等文字材料工作;市委十大正规赌官方网页版信访局负责主会场并指导分会场做好信访稳定工作;市公安局负责述职报告期间主会场外的安全保障工作;市电政信息办负责网上信息发布、评议、社情民意调查等工作的技术支持,负责主会场并指导分会场做好技术保障等工作,负责组织、配合电视台、广播电台和有关网站做好直播技术保障工作;十大正规赌官方网页版新闻办、市网络办负责新闻宣传及网上舆论引导等工作;市广播电视台负责做好电视、广播的直播工作;各区十大正规赌官方网页版负责各分会场的市民代表选定、审核、组织和会务保障等工作。
      五、活动要求
      (一)加强领导,精心组织。各级各部门要高度重视,充分认识活动的重要性,建立健全活动组织机构,构建“分工明确、责任落实、指令畅通、督促有力”的工作推进体系,精心筹划,严密组织,加强协作,整体推进,确保活动顺利开展。
      (二)求真务实,确保实效。各区十大正规赌官方网页版要组织市民代表了解有关评议须知,上网查阅十大正规赌官方网页版部门的工作职责和年度目标等情况,便于市民代表有针对性地提出意见建议,确保评议结果更加客观、准确。十大正规赌官方网页版各部门报告工作要结合党的群众路线教育实践活动,更加突出为基层、为群众办实事、解难题,实实在在地分析问题,实事求是地报告工作,诚恳听取、充分吸纳市民意见建议,科学谋划2014年工作。活动要突出“实”字,杜绝形式主义,加大意见建议办理力度,以实际行动问政于民、问需于民、问计于民,推动政府各项工作科学发展。
      (三)严肃纪律,确保公平。各部门和单位要严格遵守活动的各项纪律要求,会场监察人员和社会监督员要加强现场巡查,实行全过程监控,保证活动规范有序、公平公正地开展。
      附件:1.十大正规赌官方网页版部门负责人述职报告分组安排
      2.市民代表构成表
      3. 2013年十大正规赌官方网页版部门向市民报告听市民意见请市民评议活动工作纪律
      附件1
      

    十大正规赌官方网页版部门负责人述职报告分组安排


      

      附件2
      

    市民代表构成表



      附件3
      

    2013年十大正规赌官方网页版部门
      向市民报告听市民意见请市民评议
      活动工作纪律


      根据市委、十大正规赌官方网页版《2013年度正规十大网赌网站科学发展综合考核办法》(青发〔2013〕11号)精神,为加强向市民报告、听市民意见、请市民评议活动工作纪律,保证活动规范有序、公平公正地开展,确保结果真实、准确,结合工作实际,特制定本纪律。
      一、组织活动的部门及其工作人员,不得存在下列行为:
      (一)违反评议程序和有关要求,统计结果出现重大失误。
      (二)暗示或指使市民代表对被评议部门进行虚假评价,授意市民代表填写测评票等行为。
      (三)擅自修改测评票,隐匿或擅自销毁原始评议资料,影响评议结果和名次。
      (四)利用评议之便谋取私利,索取、接受被评议部门的宴请、礼品、礼金馈赠等。
      (五)向被评议部门透露投诉、举报的单位或人员等信息。
      (六)提前泄露市民代表名单、评议结果及名次,以及其他工作秘密。
      (七)不认真履行职责,对评议会场监管不严,错发、漏发测评票,回收与发放测评票数量不一致。
      二、组织活动的区市不得存在下列行为:
      (一)对违反评议程序和工作要求的行为,不制止、不纠正、不处理,或者对严重违纪问题隐瞒不报、压情不查。
      (二)暗示或指使市民代表对被评议部门进行虚假评价,授意市民代表填写测评票,纵容代填测评票等行为。
      (三)接受被评议部门的宴请、礼品、礼金馈赠。
      (四)利用评议之便向被评议部门谋取私利。
      (五)擅自向被评议部门提前泄露市民代表名单。
      三、被评议部门,不得存在下列行为:
      (一)进行私下非正当活动,干扰评议程序和结果。
      (二)进行各种方式的拉票活动,向区市、对口部门提出评议的“特殊”要求,通过发短信等方式授意市民代表。
      (三)宴请组织活动的部门及人员、市民代表,或向其赠送礼品、礼金,以交通费、通讯费等名义报销应由其个人支付的各种费用。
      (四)夸大工作实绩,隐瞒存在的问题,在新闻媒体上进行 “广告式”自我宣传等。
      (五)对举报人员进行刁难或报复。
      四、监督机制
      对违反上述规定以及存在其他弄虚作假、徇私舞弊行为的单位和个人,一经查实,按规定追究相应的责任,情节严重的,按有关党纪、政纪处理。
      为保证活动的公正性,市监察部门将随机选取一定比例市民代表,通过问询方式,了解活动组织中是否存在违规现象、是否受到其他因素影响投票等。一经发现违规,立即按相关规定进行处理。同时,市监察局设立专门举报电话:85911697,接受市民监督,为活动提供公平、公正、公开的良好环境。

    扫一扫在手机打开当前页

    如果您对该文件有疑问,可以通过 网上咨询 方式咨询相关单位 。

    MirrorElfR 站点核心词加权 网站复制工具 百变TDK镜像 一键镜像站群 MirrorElf 站点核心词加权 镜像精灵 自动镜像站群 >网站地图-sitemap