导航
我要收藏
取消收藏
各区、市人民政府,青岛西海岸新区管委,正规十大网赌网站各部门,市直各单位:
修订后的《十大正规赌官方网页版重污染天气应急预案》已经正规十大网赌网站同意,现印发给你们,请认真组织实施。2020年10月19日印发的《十大正规赌官方网页版重污染天气应急预案》(青政办字〔2020〕97号)同时废止。
十大正规赌官方网页版办公厅
2023年8月18日
十大正规赌官方网页版重污染天气应急预案
1 总则
1.1 编制目的
有效应对重污染天气,保障人民群众身体健康,满足人民日益增长的优美生态环境需要。
1.2 编制依据
《中华人民共和国环境保护法》《中华人民共和国大气污染防治法》《中华人民共和国突发事件应对法》《山东省大气污染防治条例》《山东省突发事件应对条例》《山东省突发事件总体应急预案》《山东省重污染天气应急预案》《十大正规赌官方网页版突发事件应对条例》《十大正规赌官方网页版突发事件总体应急预案》及《中共中央国务院关于深入打好污染防治攻坚战的意见》《山东省贯彻落实〈中共中央国务院关于深入打好污染防治攻坚战的意见〉的若干措施》等有关法律、法规和文件。
1.3 适用范围
十大正规赌官方网页版行政区域内出现除沙尘天气外的重污染天气时的应急工作。
1.4 预案体系
十大正规赌官方网页版重污染天气应急预案体系包括本预案、各区(市)政府(含青岛高新区管委,下同)重污染天气应急预案体系、正规十大网赌网站有关部门重污染天气应急响应专项实施方案(以下简称“部门专项实施方案”)和市辖区内列入限产、停产、轮产、错峰运输和错峰生产企业编制的重污染天气应急响应减排操作方案(即企业减排操作方案)。
各区(市)政府重污染天气应急预案应明确接警、启动响应等具体流程、辖区内各种污染源管控目标和应急减排措施,包括工业源、扬尘源的减排清单和相应的减排措施。
部门专项实施方案应细化各项措施,落实到具体的单位和事项,加大重污染天气应急期间工业源、移动源和扬尘源等应急减排措施的监管力度。
1.5 工作原则
以人为本,积极预防;统筹兼顾,差异管控;属地负责,部门联动;信息发布,社会参与。
2 组织机构及职责
2.1 组织机构
市重污染天气专项应急指挥部(以下简称“市应急指挥部”)总指挥由正规十大网赌网站分管副市长担任,副总指挥由正规十大网赌网站分管副秘书长、市生态环境局局长担任,成员由市委宣传部、市委网信办、市教育局、市工业和信息化局、市公安局、市财政局、市自然资源和规划局、市生态环境局、市住房城乡建设局、市城市管理局、市交通运输局、市水务管理局、市园林和林业局、市应急局、市气象局、市通信管理局、青岛供电公司及各区(市)政府分管负责人组成。市应急指挥部下设办公室、预报预警组、污染控制组、宣传报道组、专家咨询组、督导检查组。各区(市)政府成立相应的应急响应领导机构。
2.2 机构职责
2.2.1市应急指挥部承担全市重污染天气应急领导工作,负责重大事项决策。批准橙色、红色预警信息和臭氧(O3)为首要污染物的重污染天气预警信息的发布和解除,批准Ⅱ级和Ⅰ级应急响应和臭氧(O3)为首要污染物的重污染天气应急响应的启动和终止;向省重污染天气应急工作专项小组(以下简称“省应急工作小组”)办公室、正规十大网赌网站报告有关情况,承担省应急工作小组交办的其他工作。
2.2.2市应急指挥部办公室设在市生态环境局,办公室主任由市生态环境局分管副局长担任。负责组织落实市应急指挥部决定,传达市应急指挥部工作部署;组织协调各成员单位按照预案和职责开展重污染天气应对工作;负责市重污染天气应急预案的编制、修订、演练、评估与管理;收集、汇总、分析应急工作信息,按照规定做好信息报送工作;负责黄色预警信息的发布和解除,负责Ⅲ级应急响应的启动和终止;向市应急指挥部提出发布和解除橙色、红色预警和臭氧(O3)为首要污染物的重污染天气预警信息,启动和终止Ⅱ级、Ⅰ级应急响应和臭氧(O3)为首要污染物的重污染天气应急响应的建议。
2.2.3预报预警组由市生态环境局、市气象局组成,负责重污染天气预报预警工作,根据环境空气质量和气象监测、会商、预测结果,确定预警等级;负责提出重污染天气预警发布、调整、解除建议。
2.2.4污染控制组分为工业源控制组、移动源控制组、扬尘源控制组。
(1)工业源控制组由市生态环境局牵头,市工业和信息化局、各区(市)政府、青岛供电公司等组成。负责监督检查工业企业大气污染防治设施,确定应急响应限排、限产、停产企业名单并监督实施。
(2)移动源控制组由市公安局、市交通运输局、市生态环境局组成。负责落实重型柴油货车禁行措施,加强冒黑烟车辆查处,负责运输车辆监管,推动靠港船舶岸电使用,加大公共交通运力保障力度。
(3)扬尘源控制组由市住房城乡建设局、市城市管理局、市自然资源和规划局、市园林和林业局、市水务管理局分别牵头,各区(市)政府组成。负责督促建筑施工、水务工程施工、房屋拆除、矿山地质环境治理施工、城市绿化作业和建筑垃圾运输扬尘污染防治措施的落实,负责停止或减少建筑拆除工程、土石方作业等室外施工作业及建筑垃圾运输和停止建筑工地喷涂、粉刷等使用有机溶剂作业措施的落实,负责道路清扫保洁、洒水抑尘措施的落实。
2.2.5宣传报道组由市委宣传部、市生态环境局牵头,市委网信办、市气象局及相关部门单位组成。负责发布权威信息,协调新闻媒体报道,正面引导舆论;开展建议性减排措施的宣传。
2.2.6专家咨询组由市生态环境局、市气象局牵头,大气污染防治、气象、环境监测等行业专家组成。负责为重污染天气预测、分析和应急工作等提供技术支持。
2.2.7督导检查组由市应急指挥部组织相关成员单位组成,负责对各区(市)政府及成员单位重污染天气应急准备、监测、预警、响应等职责落实情况进行监督检查,及时反馈有关情况并对履职不到位的提出问责处理意见。
2.2.8各区(市)重污染天气专项应急指挥部负责修订完善本辖区重污染天气应急预案和应急减排清单,指导辖区企业编制相应的减排操作方案;负责本辖区重污染天气应急相关工作;承担市应急指挥部交办的其他工作。
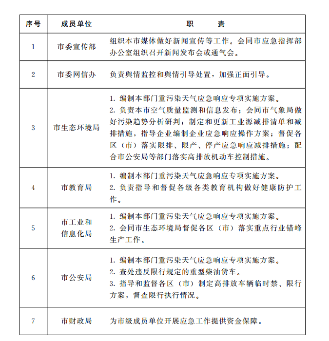
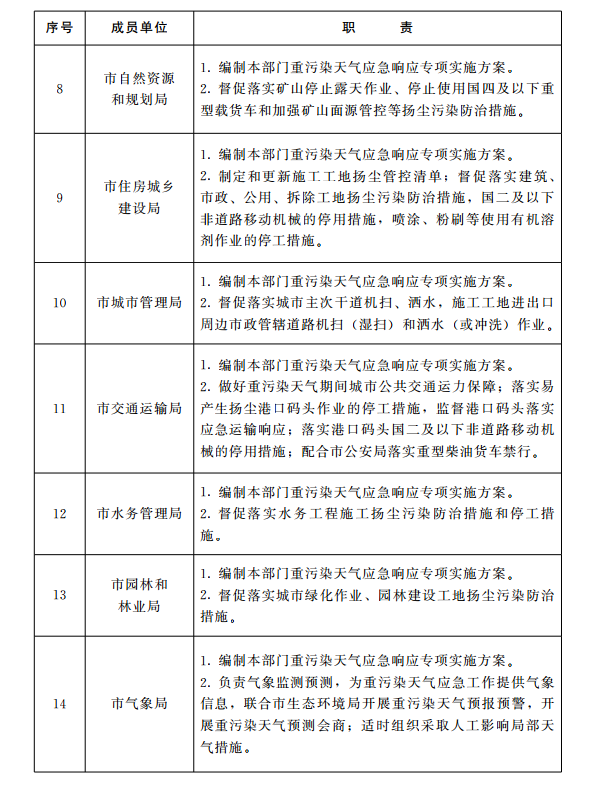
市应急指挥部各成员单位职责分工详见附件。
3 预警预报
3.1 风险评估
重污染天气是大气污染物排放、气象条件和二次转化综合作用的结果,影响人们正常生活,危害人体健康。特殊时段受静稳、小风、高湿以及逆温等不利气象条件影响,可能形成重污染天气。因此,依法实施重污染天气应急减排是预防和缓解重污染天气影响、保障群众身体健康的必要措施。
3.2 预警分级
重污染天气预警分级标准统一采用空气质量指数(AQI)指标。
3.2.1细颗粒物(PM2.5)为首要污染物的重污染天气。AQI日均值按连续24小时(可以跨自然日)均值计算。重污染天气预警由低到高分为黄色预警、橙色预警、红色预警三级。
黄色预警:预测日AQI>200或日AQI>150持续48小时及以上,且未达到高级别预警条件;
橙色预警:预测日AQI>200持续48小时或日AQI>150持续72小时及以上,且未达到高级别预警条件;
红色预警:预测日AQI>200持续72小时且日AQI>300持续24小时及以上。
3.2.2臭氧(O3)为首要污染物的重污染天气。预警启动标准:预测日AQI>150持续2天及以上。
3.3 监测预报
3.3.1监测。市生态环境局、市气象局分别负责全市环境空气质量监测和气象状况观测,做好监测数据收集处理、研判等工作,并及时报送有关信息,为预报、会商、预警提供决策依据。
3.3.2预报。预报预警组联合开展重污染天气预报预警工作,整合空气质量和气象监测资源,完善重污染天气监测预报平台,对未来7天城市环境空气质量进行预报,对未来10天环境空气质量变化趋势进行预测。
3.3.3会商。预报预警组进一步完善重污染天气预报会商机制,预测未来可能出现的重污染天气。在重污染天气应急响应期间,要加密会商频次,必要时组织专家开展集体会商。当预测可能达到预警条件时,按空气质量预报结果上限确定预警级别。
3.4预警发布
重污染天气实行城市预警。对细颗粒物(PM2.5)为首要污染物的重污染天气,当预测到未来空气质量可能达到预警条件时,提前24小时以上发布城市预警信息。对臭氧(O3)为首要污染物的重污染天气,当预测臭氧(O3)浓度可能达到预警条件时,可以根据实际情况发布预警。预报预警组预测未来将达到预警条件时,及时将预警信息报送市应急指挥部办公室,市应急指挥部办公室负责审查预警信息、发布黄色预警信息,市应急指挥部发布橙色、红色预警信息和臭氧(O3)为首要污染物的重污染天气预警信息。预警信息发布后要及时报省应急工作小组办公室备案。
强化区域应急联动,按照生态环境部、省应急工作小组通报的预警提示信息及时启动相应级别预警,开展区域应急联动。加强胶东经济圈一体化城市协作,强化重污染天气应急信息共享。
3.5预警解除与调整
预警解除、预警等级调整与预警发布的主体及程序应一致。
3.5.1预警降级与解除。当空气质量改善到相应级别预警启动标准以下,且预测将持续36小时以上时,可以降低预警级别或解除预警,并提前发布信息。
3.5.2预警调整。当预测发生前后两次重污染过程,但间隔时间未达到解除预警条件时,应按一次重污染过程计算,从高级别启动预警。当预测或监测空气质量达到更高级别预警条件时,要及时采取升级措施。
4 应急响应
4.1 应急响应分级
4.1.1对细颗粒物(PM2.5)为首要污染物的重污染天气实行分级响应,对应预警分级,将应急响应分为三个等级,由低到高依次为Ⅲ级应急响应、Ⅱ级应急响应、Ⅰ级应急响应。
当发布黄色预警时,启动Ⅲ级应急响应;
当发布橙色预警时,启动Ⅱ级应急响应;
当发布红色预警时,启动Ⅰ级应急响应。
4.1.2对臭氧(O3)为首要污染物的重污染天气应急响应不分等级。当发布臭氧(O3)预警时,启动臭氧(O3)重污染应急响应。
4.2 应急响应启动
4.2.1细颗粒物(PM2.5)为首要污染物的重污染天气应急响应。发布黄色预警信息后,由市应急指挥部办公室根据研判结果及时启动Ⅲ级响应;发布橙色预警信息后,由市应急指挥部副总指挥批准启动Ⅱ级响应;发布红色预警信息后,由市应急指挥部总指挥批准启动Ⅰ级响应。启动应急响应后,各成员单位立即采取与预警等级对应的应急响应措施。
4.2.2臭氧(O3)为首要污染物的重污染天气应急响应。发布臭氧(O3)为首要污染物的重污染天气预警信息后,由市应急指挥部副总指挥批准启动应急响应。启动应急响应后,各成员单位立即采取对应的应急响应措施。
4.3 总体减排要求
4.3.1动态修订应急减排清单。市应急指挥部办公室组织各区(市)、有关成员单位按照国家、省要求制定并及时修订应急减排清单,认真核算应急减排基数和各级别预警条件下工业源、扬尘源和移动源清单的应急减排比例,确保满足应急减排要求,实现预期应急减排效果。各区(市)对重点涉气工业企业逐一排查,确保重点行业工业企业全部纳入应急减排清单,非重点行业但属于主要涉气企业的,也要纳入应急减排清单进行管理,其他行业视情纳入。应避免对居民供暖锅炉和对当地空气质量影响小的生活服务业采取停限产措施。
4.3.2应急减排比例
(1)细颗粒物(PM2.5)为首要污染物的应急响应期间,全社会二氧化硫(SO2)、氮氧化物(NOX)、颗粒物(PM)、挥发性有机物(VOCs)等主要污染物在Ⅲ级、Ⅱ级、Ⅰ级应急响应下,减排比例应分别达到10%、20%、30%以上,可根据自身实际调整SO2和NOX的减排比例,但二者减排比例之和在Ⅲ级、Ⅱ级、Ⅰ级应急响应下,不应低于20%、40%和60%。污染物减排目标要分解落实到工业源、移动源和扬尘源应急减排清单。
(2)臭氧(O3)为首要污染物的应急响应期间,以应急减排清单为基础,将VOCs和NOX重点排放源纳入管控,全社会VOCs和NOX减排比例均不得低于20%,可根据自身实际增加VOCs和NOX协同减排量,确保污染物减排能够达到降低O3浓度的效果。
4.4 应急响应措施
4.4.1实行差异化应急管控。为进一步突出精准治污、科学治污、依法治污,更好保障公众身体健康,积极应对重污染天气,对重点行业工业企业实行绩效分级和差异化管控,对涉及民生需求的工业企业、重点建设工程实行应急保障。
(1)重点行业工业企业。依据生态环境部办公厅印发的《重污染天气重点行业应急减排措施制定技术指南》(以下简称《指南》)及其补充说明,持续对重点行业企业开展绩效分级,按照A、B、C、D四个等级和引领性、非引领性企业标准,在重污染天气期间实施差异化管控。评为A级和引领性的企业,可自主采取减排措施;B级及以下企业和非引领性企业,减排力度应不低于《指南》要求。市应急指挥部可根据环境空气质量改善需求和实际污染状况,制定更为严格的减排措施。规范企业绩效分级工作程序,确保绩效分级结果公平公正公开。企业按照重污染天气重点行业绩效分级技术指南要求,建设车辆门禁系统,加强运输车辆管控,完善车辆使用记录,实现动态更新。
(2)保障类工业企业。对涉及居民供电、供暖、承担协同处置城市生活垃圾或危险废物、重大疫情防控物资生产、能源保供等保障民生和城市正常运转的工业企业以及涉军、涉政类生产企业,纳入保障类企业管理,实施“以热定产”或“以量定产”。原则上,对于重点行业内的保障类企业,应达到B级及以上绩效等级水平。对承担协同处置城市生活垃圾或危险废物等保障民生任务的企业,要统筹民生任务分配,严禁故意分散处置任务。对涉及外贸出口、战略性产业、新兴产业等工业企业,涉及教学用书、重大政治出版物印刷企业以及民生需求的农药、医药生产企业,可以纳入保障类清单,根据实际情况采取减排措施。对保障类企业要从严把关,确保污染防治设施高效完善、环境管理规范、运行稳定且达标排放。保障类企业在预警期间仅准许从事特定保障任务的生产经营,若超出允许生产经营范围,或未达到相关环保要求的,一经发现,立即移出保障类清单。
(3)重点建设工程。对重点保障性建设工程,需要纳入保障类的,由省级相关主管部门确认后,在污染防治措施满足扬尘管控要求的情况下,纳入保障类减排清单,根据实际情况采取减排措施,不得采取全面停工、停产措施。如保障类工程未达到相关要求的,一经发现,立即移出保障类清单。
(4)小微涉气企业。对于非燃煤、非燃油,污染物组分单一、排放的大气污染物中无有毒有害及恶臭气体、污染物年排放总量100千克以下的企业(对于季节性生产企业,应按上述要求以日核算排放量),在满足总体减排要求的情况下,可不采取停限产措施。
4.4.2精准实施应急减排措施。对纳入应急减排清单的企业,应当组织制定“一厂一策”企业减排操作方案,载明企业主要生产工艺流程、主要涉气产排污环节及污染物排放情况,并据此确定不同级别预警下的应急减排措施,明确具体的停限产生产装置、工艺环节和各类关键性指标,做到企业应急减排措施“可操作、可监测、可核查”。对生产工序简单,重污染天气预警期间实施全厂停产、整条生产线停产和轮流停产的工业企业,可只制定“重污染天气应急减排公示牌”。工业企业减排措施应以停止排放污染物的生产线或主要产排污环节(设备)为主;对不可临时中断,通过采取提高治污效率、限制生产负荷等措施减排的生产线或生产工序,应当依法安装废气自动监控设施和分布式控制系统,并能够提供一年以上的数据记录,同时应根据季节特点指导企业预先调整生产计划,确保预警期间能够落实减排措施。避免对非涉气工序、生产设施采取停限产措施,确保应急管控措施精准到位,降低对企业正当生产经营的影响。
4.4.3严格落实安全生产要求。在重污染天气应对过程中,要提醒企业自觉在污染防治设施启动、停运、检修时,严格落实安全生产相关要求,需要安全监管部门审批的,必须批准后方可实施。在监督检查过程中,要坚持实事求是、科学严谨,坚决防止实施强制措施产生安全隐患。
4.4.4细颗粒物(PM2.5)为首要污染物的重污染分级响应措施。各级应急响应措施包括公众防护措施、倡议性污染减排措施和强制性污染减排措施。
(1)Ⅲ级应急响应措施。Ⅲ级应急响应启动后,至少采取下列措施:
①公众防护措施。及时提醒儿童、老年人和呼吸道疾病患者等易感人群避免户外活动;组织中小学、幼儿园停止室外活动。
②倡议性污染减排措施。倡导公众绿色消费、绿色出行,单位和公众尽量减少含挥发性有机物的涂料、油漆、溶剂等原材料及产品的使用。
③强制性污染减排措施。
工业源减排措施。执行市、区(市)重污染天气应急预案、工业源应急减排清单确定的黄色预警减排措施。
扬尘源减排措施。执行市、区(市)扬尘源应急减排清单确定的黄色预警减排措施。矿山、砂石料场、石材厂、石板厂等停止露天作业,未纳入保障类减排清单的施工工地(应急、抢险、救灾工程、地下工程除外)禁止土石方作业、建筑拆除、喷涂粉刷、护坡喷浆、混凝土搅拌等。在正常保洁基础上,每日增加城市主干道机扫(湿扫或洗扫)或洒水作业1次,每日增加施工工地进出口周边市政管辖道路机扫(湿扫或洗扫)或洒水作业共2次(结冰期等特殊气象情况除外,下同);施工工地范围内进出道路清扫、洒水等保洁作业频次每日增加4次,工地作业面洒水抑尘作业频次每日增加4次。
移动源减排措施。未安装密闭装置易产生遗撒的煤炭、渣土、砂石料等运输车辆禁止上路。城市主城区、市(区)城区内应采取国四及以下排放标准柴油货车、三轮汽车、拖拉机等限制通行的措施。加大不合格非道路移动机械监督检查频次,依法查处违法行为。
(2)Ⅱ级应急响应措施。Ⅱ级应急响应启动后,在执行Ⅲ级应急响应措施的基础上,增加下列措施:
①公众防护措施。停止举办大型群众性户外活动。
②倡议性污染减排措施。加大公共交通运力,合理调整城市公共交通工具营运频次和营运时间,提高公共交通出行率。
③强制性减排措施。
工业源减排措施。执行市、区(市)重污染天气应急预案、工业源应急减排清单确定的橙色预警减排措施。
扬尘源减排措施。执行市、区(市)扬尘源应急减排清单确定的橙色预警减排措施。每日增加城市次干道机扫(湿扫或洗扫)或洒水作业1次;施工工地范围内进出道路清扫、洒水等保洁作业频次每日再增加2次,工地作业面洒水抑尘作业频次每日再增加2次。
移动源减排措施。矿山、港口、物流(除民生保障类)等涉及大宗原料和产品运输(日载货车辆进出10辆次以上)的单位禁止使用国四及以下重型载货汽车(含燃气)进行运输(特种车辆、危化品车辆除外)。施工工地、工业企业厂区和工业园区停止使用国二及以下排放标准非道路移动机械(清洁能源和紧急检修作业机械除外)。除城市运行保障车辆和执行特种任务车辆外,城市主城区、市(区)城区内应禁止国四及以下排放标准重型和中型柴油货车、三轮汽车、低速载货汽车和拖拉机通行。
(3)Ⅰ级应急响应措施。Ⅰ级应急响应启动后,在执行Ⅱ级应急响应措施的基础上,增加下列措施:
①公众防护措施。在市、区(市)教育主管部门指导下,根据实际情况采取弹性教学等措施。接到红色预警且AQI日均值达到500时,学校可采取停课措施。
②强制性减排措施。
工业源减排措施。执行市、区(市)重污染天气应急预案、工业源应急减排清单确定的红色预警减排措施。
扬尘源减排措施。执行市、区(市)扬尘源应急减排清单确定的红色预警减排措施。施工工地进出口周边市政管辖道路机扫(湿扫或洗扫)和洒水作业频次每日再增加1次;施工工地范围内进出道路清扫、洒水等保洁作业频次每日再增加2次,工地作业面洒水抑尘作业频次每日再增加2次。
移动源减排措施。经市应急指挥部同意,可采取限制部分机动车行驶等更加严格的机动车管控措施。
4.4.5臭氧(O3)为首要污染物的重污染应急响应措施。
(1)工业源减排措施。以炼油与石油化工、有机化工、工业涂装、医药农药、包装印刷、汽车制造、涂料制造、橡胶塑料制品制造、农药生产、家具制造,以及火电、钢铁、焦化等行业为重点,“一企一策”制定VOCs和NOX减排措施,减排措施要落实到具体生产线、具体生产环节和设备。
(2)移动源减排措施。以大宗物料运输车辆、城市货运车辆、建筑施工车辆(新能源和国六排放标准除外),以及非道路移动机械(新能源和国三排放标准除外)等为重点,分时段、分区域制定管控措施。
(3)面源减排措施。城市主城区、市(区)城区可采取分时段停止道路沥青铺设、市政设施和道路(桥梁)防腐作业、道路标识等涂装或翻新作业、房屋修缮、建筑工地喷涂粉刷、大型商业建筑装修、护坡喷浆、外立面改造等排放VOCs的施工作业。停止汽修企业喷涂作业。减少或禁止日间油罐车装卸作业,鼓励市民夜间加油。
4.5 应急响应终止
预警解除后,应急响应自动终止。
4.6 信息报送和总结评估
4.6.1重污染天气事件的报告分为初报、续报和处理结果报告。重污染天气信息应当采用传真、网络形式报送书面报告,情况紧急时,初报可通过电话报告,但应当及时补报书面报告。
4.6.2初报内容包括预警级别、主要污染物、采取的应急措施等。发布重污染天气预警后,应按规定向省应急工作小组办公室、正规十大网赌网站总值班室报告,并抄报市应急局。
4.6.3续报内容包括预警级别的变化情况、应急措施的实施情况等。各成员单位应在应急响应期间向市应急指挥部办公室进行日报告;市应急指挥部办公室在启动重污染天气应急响应次日,向省应急工作小组报送前一日预警和应急响应情况;预警级别发生变动的,向正规十大网赌网站总值班室报告,并抄报市应急局。
4.6.4处理结果报告在预警解除后上报,内容包括重污染天气预警发布情况,应急响应情况,应急减排措施落实情况,应急措施环境效益、存在的问题及改进措施等。各成员单位应在应急响应终止后2个工作日内向市应急指挥部办公室报送;市应急指挥部办公室在应急响应终止3个工作日内进行总结。
4.6.5市应急指挥部、各成员单位每年对前12个月重污染天气应急工作进行评估,重点评估应急预案实施情况,应急措施环境效益和经济成本、减排措施的针对性和可操作性,存在的突出问题等,并针对相关问题提出改进措施和建议。各成员单位评估结果应在4月底前报送市应急指挥部办公室;市应急指挥部评估结果应在5月底前报送省应急工作小组办公室。
5 保障措施
5.1 组织保障
进一步完善市、区(市)重污染天气应急工作体系,明确部门职责,建立协同联动工作机制,统筹做好重污染天气预测、预警、应急响应、总结评估等工作,确保重污染天气得到妥善应对。
5.2 经费保障
将重污染天气应急所需资金按规定程序列入各级财政预算,为重污染天气应急预案及减排清单修编、监测预警、应急处置、监督检查,应急基础设施建设、运行和维护以及应急技术支持等工作提供经费保障。
5.3物资保障
各有关部门、企事业单位要制定应急期间应急仪器、车辆、人员防护装备调配计划,明确应急物资的储备维护主体、种类与数量。有关部门应根据职能分工,配备种类齐全、数量充足的应急仪器、车辆和防护器材等硬件装备,做好日常管理和维护保养,确保重污染天气应对工作顺利开展。
5.4预报能力保障
市生态环境局要按照国家、省要求进一步健全全市空气质量自动监测网和空气质量信息发布平台,与市气象局联合开展环境空气质量预报预警,提高预测预警能力。预报预警平台应加强与省级预报预警平台的交流与合作。
5.5信息联络保障
建立重污染天气应急值守制度,各成员单位之间应保持信息快速传输。市生态环境局和市气象局建立信息共享网络,保证数据快速、及时传递。建立应急组织机构通讯录,明确重污染天气应急负责人和联络员,并保持24小时通信畅通,确保应急信息和指令的及时有效传达。
6 信息发布
6.1 应急预案发布
市应急指挥部按照国家和省有关要求及时组织修订本预案和应急减排清单。需修订应急预案(方案)或调整应急减排清单的区(市)政府及其他成员单位,应按照国家和省规定的时间完成并向社会公布。
6.2 预警信息发布
6.2.1发布内容。预警期间信息发布内容应包括环境空气质量监测数据、重污染天气可能持续时间、污染程度、潜在危害及防范建议、应急工作情况等。
6.2.2发布形式。预警信息发布后,应当通过电视、广播、网络、短信等途径告知公众采取健康防护措施,指导公众出行和调整其他相关社会活动。
6.2.3发布组织。市应急指挥部负责重污染天气应急信息发布的指导协调。市应急指挥部办公室审查发布黄色预警信息,市应急指挥部发布橙色、红色预警信息和臭氧(O3)为首要污染物的重污染天气预警信息。各成员单位根据职责进行信息发布,并对发布的信息负责;宣传部门在市应急指挥部指导协调下做好新闻宣传,重要信息发布经市应急指挥部主要领导审核后对外发布;市委网信办负责舆情引导处置。
6.2.4发布时间。在重污染天气应急响应启动期间,及时发布环境空气质量状况、应急工作进展情况等信息。
7 应急演练
市应急指挥部、各区(市)政府原则上每年采暖季之前组织开展一次应急演练,重点检验重污染天气预警信息发布、应急响应措施落实、监督检查执行等情况,演练后及时总结评估,进一步完善应急措施和机制。各区(市)应急演练结束后3个工作日内,将演练情况报市应急指挥部办公室。
8 预案管理
8.1 预案宣传
宣传报道组和各区(市)政府应充分利用微信公众号、微博、电视、广播等网络及新闻媒体,加强应急预案及重污染天气应急法律法规、健康防护知识等宣传,及时、准确发布重污染天气有关信息,积极正面引导舆论。
8.2 预案培训
市应急指挥部、各区(市)政府和其他成员单位应建立健全重污染天气应急预案培训制度,根据应急预案职责分工,制定培训计划,明确培训对象和培训内容,确保各项应急措施安全、有效、全面落实。
8.3 预案备案
本预案向省应急工作小组备案。
各区(市)重污染天气应急预案应向市应急指挥部备案。
各级重污染天气专项应急指挥部相关成员单位要制定本单位重污染天气应急响应专项实施方案,向同级重污染天气专项应急指挥部备案;重污染天气专项应急指挥部汇总本级成员单位专项实施方案,向上一级生态环境主管部门备案。
重点工业企业“一厂一策”减排操作方案,应向市级生态环境部门或其派出机构备案。
8.4 预案修订条件
有下列情形之一的,应当及时修订应急预案:
(1)有关法律、行政法规、规章、标准、上位预案中的有关规定发生较大变化的;
(2)应急指挥机构及其职责发生重大调整的;
(3)面临风险发生重大变化的;
(4)重要应急资源发生重大变化的;
(5)预案中的其他重要信息发生变化的;
(6)在突发事件实际应对和应急演练中发现问题需要作出重大调整的;
(7)应急预案制定单位认为应当修订的其他情况。
9 责任追究
加强对相关职能部门应对重污染天气履职情况的监督,对因工作不力、效率低下、履职缺位或慢作为、不作为等导致未能有效应对重污染天气的,依规依纪依法追究责任。
强化企业主体责任,各级各有关部门要认真做好对企事业单位应急措施落实情况的监督检查,对应急响应期间未落实应急减排措施要求、自动监测数据造假、生产记录造假等行为,严格依法追究责任。对已评定绩效等级的工业企业、保障类工业企业和重点建设工程等,未达到相应要求的,按规定对环保绩效降级处理或移出保障类清单。
10 附则
本预案自印发之日起施行。
附件:十大正规赌官方网页版重污染天气专项应急指挥部各成员单位职责分工表
十大正规赌官方网页版重污染天气专项应急指挥部各成员单位职责分工表



扫一扫在手机打开当前页