网上十大正规赌网址

关于印发正规十大网赌网站突发环境事件应急预案的通知(已废止)_青岛政务网

网上十大正规赌网址

关于印发正规十大网赌网站突发环境事件应急预案的通知(已废止)
字体大小: 打印
  • 年度期数 2013年第16期
  • 总期刊数 总第281期
  • 成文日期 2013-09-26
  • 发布日期 2013-09-26
  • 发文字号 青政办字〔2013〕106号
  • 各区、市人民政府,十大正规赌官方网页版各部门,市直各单位:
      《正规十大网赌网站突发环境事件应急预案》已经十大正规赌官方网页版同意,现印发给你们,望认真组织实施。
      
      

    正规十大网赌网站突发环境事件应急预案


      目录
      1.总则
      1.1编制目的
      1.2编制依据
      1.3适用范围
      1.4分级分类
      1.5工作原则
      2.组织机构与职责
      2.1组织体系
      2.2领导机构
      2.3 指挥部办公室
      2.4现场指挥部
      2.5应急工作组
      2.6专家组
      2.7 区(市)应急组织体系
      3.预防与预警
      3.1信息监控与报警
      3.2预防
      3.3预警
      4.应急响应
      4.1分级响应
      4.2信息报送与处理
      4.3应急处置
      4.4信息发布
      4.5安全防护
      4.6应急结束
      5.后期处置
      5.1善后处置
      5.2保险
      5.3调查与评估
      5.4奖惩
      6.应急保障
      6.1通讯保障
      6.2装备物资保障
      6.3队伍保障
      6.4交通运输保障
      6.5资金保障
      6.6技术保障
      7.宣传培训与演练
      7.1宣传
      7.2培训
      7.3演练
      8.附则
      8.1预案管理与更新
      8.2本预案与其他预案的关系
      8.3预案实施时间
      1.总则
      1.1编制目的
      健全突发环境事件应急机制,提高政府应对突发环境事件的能力,降低突发环境事件造成的危害,维护社会稳定,保障公众健康和生命财产安全,促进社会全面、协调、可持续发展。
      1.2编制依据
      《中华人民共和国突发事件应对法》、《危险化学品安全管理条例》(国务院令第591号)、《国家突发环境事件应急预案》《突发环境事件信息报告办法》(环境保护部令第17号)、《山东省突发环境事件应急预案》《正规十大网赌网站突发事件总体应急预案》(青政发〔2012〕57号)、《正规十大网赌网站突发事件信息发布管理办法》(青政办发〔2012〕28号)等有关法律、法规和文件。
      1.3适用范围
      本预案适用于发生在本市行政区域内或外地发生但可能对本市造成重大影响的突发环境事件。
      1.4分级分类
      按照突发事件严重性和紧急程度,突发环境事件分为特别重大(Ⅰ级)、重大(Ⅱ级)、较大(Ⅲ级)和一般(Ⅳ级)四个级别(详见附件2)。
      按照突发事件的诱因,突发环境事件可以分为事故次生、企业排污、自然灾害引发等三类。其中事故次生类主要包括由于危险化学品火灾爆炸、有毒气体泄漏、陆源溢油污染以及危险化学品交通运输事故次生等;企业排污类包括企业排污导致的水污染(含饮用水水源地污染)、大气污染、土壤污染、固体废弃物污染、有毒化学品污染等;自然灾害引发类包括因自然灾害引发的水污染、大气污染等。
      1.5工作原则
      以人为本、积极预防,政府领导、属地为主,部门联动、专业救援,分类管理、分级响应。
      2.组织机构与职责
      2.1组织体系
      正规十大网赌网站突发环境事件应急组织体系由应急领导机构即正规十大网赌网站突发环境事件应急指挥部(以下简称市环境应急指挥部)及其下设的办公室、现场指挥部、应急工作组、专家组、区(市)政府突发环境事件应急组织体系组成(详见附件3)。
      2.2领导机构
      2.2.1市环境应急指挥部
      总指挥:十大正规赌官方网页版分管副市长
      副总指挥:十大正规赌官方网页版分管副秘书长、市环保局局长
      成员单位:市公安局、市监察局、市民政局、市财政局、市市政公用局、市交通运输委、市农委、市水利局、市海洋与渔业局、市林业局、市文广新局、市卫生局、市环保局、市安全监管局、十大正规赌官方网页版新闻办、市公安消防局、市气象局、青岛海事局、市通信管理局、青岛保监局。
      市环境应急指挥部主要职责:统一指挥较大以上突发环境事件应急救援和处置工作,研究确定重大决策和指导意见;指导区(市)一般突发环境事件应急救援处置工作;批准启动、终止应急响应,视情组织成立市突发环境事件应急现场指挥部,确定现场指挥部负责人;审议批准突发环境事件应急指挥部办公室提请审议的重要事项;对应急救援工作进行督查和指导;向国家、省有关部门及十大正规赌官方网页版报告应急处置情况;当突发环境事件超出本市应急处置能力时,提请上级政府启动更高层次预案,请求国家、省救援支援;协调解决事故现场及外围救护所需的人员、物资、器材装备和救援资金;协调中央、省驻青单位和驻青部队参与应急救援行动。
      2.2.2各成员单位职责
      市公安局:负责突发环境事件中事故现场的保护、治安维护,协助有关部门开展调查取证和对涉嫌犯罪案件的侦查;根据事件影响范围对现场及周边道路实施交通管制、设立警戒区域,协助当地政府疏散居民。
      市监察局:负责对较大突发环境事件中存在失职、渎职等行为的公职人员和行政机关任命的其他人员进行调查,并追究有关单位和责任人的责任。
      市民政局:负责因突发环境事件影响而进行的紧急转移安置居民及灾民的临时基本生活救助。
      市财政局:负责保障市级突发环境事件应急能力建设经费及市级应对突发环境事件所需装备、器材等物资经费,并做好经费使用的监督检查工作。
      市市政公用局:负责协调突发环境事件城市供水应急救援处置工作,负责突发环境事件后所辖城市供水的安全保障和应急救援,保障饮用水供应。
      市交通运输委:负责危险化学品道路运输车辆的安全监督管理;负责组织突发环境事件应急救援物资运输及所需车辆的征集与调用;负责前往突发环境事件现场公路的抢修保通工作。
      市农委:负责组织开展突发环境事件中农业环境污染的调查与评估;负责协调突发环境事件应急处置现场农业生产物资的疏散和转移,做好农业生产恢复工作。
      市水利局:负责组织制定受污染水体疏导或截流方案;提供水文等应急处置工作相关资料;负责突发环境事件后饮用水源的安全保障和应急救援,保障饮用水供应。
      市海洋与渔业局:负责海洋生态环境污染损害、海洋生态监测和海洋与渔业污染的环境监测及损失评估;配合海上清污,组织实施受污染海域生态环境的恢复。
      市林业局:负责涉及陆生野生动物资源、野生植物资源、湿地资源、林业自然保护区和林业生态保护工作。
      市文广新局:负责协调广播、电视播出机构通过播放环境保护公益广告等形式,开展突发环境事件应急安全教育和应急预案宣传;指导做好广播、电视等媒体的信息发布工作。
      市卫生局:负责组织、协调、指导开展突发环境事件中受伤(中毒)人员的医疗救治和康复指导等工作。
      市环保局:负责较大以上突发环境事件应急处置的综合协调;组织开展环境应急监测;组织专家制定应急处置方案,提出控制事态和污染扩大的意见建议;指导监督污染物收集、处理工作,以及受污染和被破坏生态环境的恢复工作;组织或配合较大以上突发环境事件的调查处理。
      市安全监管局:参与因生产安全事故次生的突发环境事件的应急处置救援、事件责任调查和事件评估工作。
      十大正规赌官方网页版新闻办:根据突发环境事件应急指挥部安排,负责开展应急新闻报道,正确引导舆论。
      市公安消防局:负责组织对火灾、爆炸现场以及危险化学品泄漏的抢险救援,控制易燃、易爆、有毒物质泄漏和污染蔓延,实施救援后的洗消。
      市气象局:负责提供突发环境事件现场及周边地区风向、风速、温度、气压、湿度、雨量等气象资料;负责事件现场应急区域及周边可能影响区域的中、短期天气预报;负责提供影响现场污染扩散气象条件的预测预报。
      青岛海事局:负责海上交通管制,组织海上清污等应急救援处置。
      市通信管理局:组织协调各电信运营企业做好通信保障应急工作,确保突发环境事件应急处置现场的通信网络畅通。
      青岛保监局:负责协调推进保险制度的落实,督促、指导承保的保险公司及时对突发环境事件和污染事件开展查勘和理赔工作。
      各区(市)政府:负责组织本辖区突发环境事件的污染控制、人员疏散、物资供应等应对工作;全权应对处置一般突发环境事件;对较大以上突发环境事件开展先期处置,与市环境应急指挥部各成员单位共同应对处置。
      环境风险企业:负责制定本单位突发环境事件应急预案;组建环境应急救援队伍,储备环境应急物资;突发环境事件发生后及时向环保部门报告事件情况,及时采取措施控制污染扩散,消除环境污染。
      2.3指挥部办公室
      市突发环境事件应急指挥部办公室(以下简称市环境应急办)设在市环保局,作为突发环境事件应急管理的日常工作机构,负责围绕预防、预警、应急三大环节,建立完善风险评估、隐患排查、事故预警和应急处置工作机制,构建环境安全防控体系;组织修订市突发环境事件应急预案;组织环境应急相关宣传培训和演练;组织建立和管理市突发环境事件应急处置专家库;贯彻落实市环境应急指挥部的各项工作部署,收集汇总分析各相关部门突发环境事件应急处置信息,及时向市环境应急指挥部及其成员单位通报应急处置工作情况;组织对较大突发环境事件调查处理,协助上级部门对重大、特别重大突发环境事件调查处理。
      2.4现场指挥部
      现场指挥部由突发环境事件相关部门构成,市突发环境事件应急指挥部按照《正规十大网赌网站突发事件总体应急预案》(青政发〔2012〕57号)的规定,根据突发环境事件的类别、特点确定现场指挥部负责人。现场指挥部职责详见“4.3应急处置”部分。
      2.4.1企业排污及陆源溢油突发环境事件,现场指挥部由市环保局、市公安消防局、市农委、市水利局、市市政公用局、市海洋与渔业局、青岛海事局等部门及事故所在地区(市)政府组成。
      2.4.2企业危险化学品火灾爆炸、有毒气体泄漏次生的突发环境事件,现场指挥部由市安全监管局、市环保局、市公安局、市公安消防局、市卫生局等部门及事故所在地区(市)政府组成。
      2.4.3危险化学品交通运输事故次生突发环境事件,现场指挥部由市交通运输委、市环保局、市公安局、市公安消防局、市卫生局、市水利局、市市政公用局等部门及事故所在地区(市)政府组成。
      相关部门负责建立应急联动工作机制,实现部门信息交流制度化、规范化和常态化,通报突发环境事件的环境监测信息、处置信息和可能影响环境安全的安全生产事故、交通事故等信息。指挥部成员单位之间保证信息通畅,实现信息共享;按照职责制定本部门环境应急救援和保障方面的应急预案,并负责管理和实施;需要其他部门增援时,应向市环境应急指挥部提出增援要求。
      2.5应急工作组
      现场指挥部下设综合协调组、应急监测组、污染控制组、事件调查组、医疗救护组、应急保障组、治安警戒组、宣传报道组等应急工作组,按照各自职责组织实施应急处理工作。
      2.6专家组
      突发环境事件专家组成员由市环境应急办聘任,参与突发环境事件预防工作,日常工作接受市环境应急办领导;发生突发环境事件时,接受市环境应急指挥部的领导,参与应急救援技术指导,提出应急意见建议,为市环境应急指挥部和现场指挥部的决策提供技术支撑。
      2.7区(市)应急组织体系
      区(市)政府成立相应的突发环境事件应急组织体系,参照正规十大网赌网站突发环境事件应急组织体系确定机构单位及职责。
      3.预防与预警
      3.1信息监控与报警
      市环境应急指挥部有关成员单位按照“早发现、早报告、早处置”原则,负责对环境信息、突发事件信息、自然灾害预警信息、例行环境监测数据、网络舆情等开展综合分析、风险评估工作。
      突发环境事件报警电话为12369,与110、119联动。市、区(市)环境保护部门负责突发环境事件信息的接收、报告、处理和统计分析工作,以及预警信息监控。突发环境事件的责任单位及主管部门、各级行政管理部门以及各区(市)政府发现突发环境事件后,应及时告知事发地区(市)环保部门和市环保部门。
      3.2预防
      (1)落实企业环境风险防范主体责任。企业负责对环境风险隐患进行排查和治理,健全并落实风险防控措施、消除所造成污染的主体责任,编制突发环境事件应急预案并报环保部门审核备案。
      (2)建立环境风险源档案。区(市)政府要组织有关部门对辖区内生产、销售、贮存、运输、使用危险化学品,产生、运输或处置危险废物,以及涉及重金属排放等环境风险源、危险区域、重点流域进行调查、登记、风险评估,定期进行检查、监测、监控,并监督有关单位事故状态下环境污染防治措施的落实,及时消除环境隐患。
      (3)完善环境应急预案体系。完善市、区(市)、重点区域、工业园区和企事业单位的环境事件应急预案体系,建立健全环境风险防范体系。区(市)政府负责制定本级突发环境事件应急预案及饮用水水源地、工业园区等专项应急预案,督促指导风险源企业制定突发环境事件应急预案,组织开展环境应急预案评估、备案工作。
      (4)建立健全环境风险评估机制。新建、改建、扩建涉及危险化学品的项目,均应在环评文件中设置环境风险评价章节,对环境风险源识别、环境风险预测、项目选址、敏感目标和防范措施等做出如实评价,提出可行的预警监测措施、应急处置措施和应急预案。存在环境安全隐患的环境风险源单位,必须委托有环境影响评价资质的单位实施环境风险评估。
      (5)加强湖泊、水库、水源地、自然保护区等环境敏感区周边企业风险源和交通运输的监管,划定防护范围,并在环境敏感区域设立地理界标和警示标志,减少突发环境污染事故的损失和影响。
      (6)加强环境应急支撑保障能力建设。围绕落实“十二五”环境应急能力建设规划和环境应急能力标准化建设要求,组织开展环境应急能力建设,重点加强指挥调度、监测预警、现场处置和物资储备等建设;开展重点污染物应急处置技术研究;开展全方位、多层次的应急管理培训;建立环境风险防范专项资金和应急响应储备金制度,为环境风险防范提供资金保障。
      3.3预警
      3.3.1预警分级
      按照突发环境事件发生的紧急程度、发展势态和可能造成的危害程度,由高到低划分为I级、Ⅱ级、Ⅲ级、IV级,分别用红色、橙色、黄色和蓝色标示。根据事态的发展情况和采取措施的效果,预警颜色可升级、降级。区(市)政府应当根据收集到的信息对突发环境事件进行预判,启动相应预警。
      红色(Ⅰ级)预警:情况危急,可能发生或引发特别重大(I级)突发环境事件的;或事件已经发生,可能进一步扩大影响范围,已造成多人伤亡的;因环境污染可能造成集中式饮用水水源地取水中断的;大量有毒有害污染物已入河流、入湖(库)、入海的;因环境污染可能造成区域生态功能部分丧失或国家重点保护野生动植物种群大批死亡的;可能造成巨大直接经济损失的。
      橙色(Ⅱ级)预警:情况紧急,可能发生或引发重大(Ⅱ级)以上突发环境事件的;或事件已经发生,可能进一步扩大影响范围,造成跨地市界环境污染;已出现人员伤亡的;需进一步扩大疏散、转移周边居民范围的;大量污染物已入河流、入湖(库)、入海的;污染物可能流入饮用水水源地的;重金属污染、危险化学品、危险废物突发环境事件发生在国家级自然保护区、风景名胜区或居民聚集区、医院、学校等敏感区域的;可能造成严重直接经济损失的。
      黄色(Ⅲ级)预警:情况比较紧急,可能发生或引发较大(Ⅲ级)以上突发环境事件的;或事件已经发生,可能进一步扩大影响范围,造成跨区(市)环境污染的;污染物可能入河流、入湖(库)、入海的;环境污染可能导致人员死亡、中毒,需疏散、转移周边群众的;发生重金属、危险化学品、危险废物突发环境事件的;可能造成较大直接经济损失的。
      蓝色(Ⅳ级)预警:存在重大环境安全隐患,可能发生或引发一般(Ⅳ级)以上突发环境事件的;或事件已经发生,可能进一步扩大影响范围,但能够基本控制在区域局部的。
      当环境质量超过国家和地方标准,发生严重环境污染时,事发地区(市)政府应当组织相关部门密切监测污染状况,及时启动预警系统。
      3.3.2预警发布
      红色预警信息由市环保局组织制作,由市环境应急指挥部报十大正规赌官方网页版应急办和省环保厅,经十大正规赌官方网页版主要领导批准后,由市环境应急指挥部发布。
      橙色预警信息由市环保局组织制作,报请市环境应急指挥部批准,由市环境应急指挥部发布,并报十大正规赌官方网页版应急办和省环保厅。
      黄色预警信息由当地区(市)政府、市环保局组织制作、发布,并报十大正规赌官方网页版应急办和省环保厅。
      蓝色预警信息由当地区(市)政府组织制作、发布,并报市环境应急办。
      预警信息制作发布单位要密切关注事件进展情况,依据事态变化情况和专家组提出的预警建议,适时调整预警级别,并将调整结果及时通报各相关部门。
      3.3.3预警支撑系统
      建立环境安全预警系统,包括重点污染源排污状况实时监控信息系统、突发环境事件预警系统、区域环境安全评价预警系统。建立环境应急资料库,包括突发环境事件应急处置数据库、生态安全数据库、突发环境事件专家库、环境恢复周期检测反馈评估系统。建立应急指挥信息系统,实现突发环境事件预警、协调指挥信息化。
      4.应急响应
      4.1分级响应
      进入预警状态后,事发地区(市)政府及市环境应急指挥部、各部门应迅速采取措施,启动相关级别的应急响应。超出本级政府应急处置能力时,应及时上报上一级政府。重大(Ⅱ级)、特别重大(Ⅰ级)响应报请省政府、国务院协调指导救援处置。
      4.1.1Ⅳ级应急响应
      由当地区(市)政府或区(市)环境应急指挥部组织实施,可以参照Ⅲ级响应程序,结合本地区实际确定具体应急响应行动。需要有关应急力量支援时,及时向市环保局和十大正规赌官方网页版有关部门提出请求。
      4.1.2Ⅲ级应急响应
      发生较大突发环境事件,由市环境应急指挥部副总指挥批准启动Ⅲ级应急响应,并报十大正规赌官方网页版应急办备案。采取以下措施:
      (1)启动正规十大网赌网站突发环境事件应急响应。
      (2)信息报告。开通与事发地区(市)环境应急指挥机构、现场应急指挥部的通信联络,核实有关情况;与十大正规赌官方网页版应急办、市相关部门应急指挥中心联网,上报、通报突发环境事件变化及应急工作进展情况;向省环保厅报告情况。
      (3)市环境应急指挥部相关成员单位有关人员集结待命。
      (4)组建现场指挥部,实施应急救援处置。市环境应急指挥部责成相关成员单位、事发地区(市)政府负责人组成现场指挥部,确定现场总指挥;必要时,市环境应急指挥部总指挥赶赴现场进行指挥协调。
      (5)信息发布。由当地区(市)政府、市环保局拟定信息,报请市环境应急指挥部审查批准,向社会发布突发环境事件预测信息和分析评估结果,同时报十大正规赌官方网页版应急办和省环保厅。对于可能影响较大范围或可能影响其他地市的紧急信息,应当报十大正规赌官方网页版批准,并以十大正规赌官方网页版名义发布。
      (6)应急保障。根据事态发展,各单位及时实施调集环境应急所需人员和物资、设备等各项应急保障工作。
      (7)根据事态发展提出启动其他应急预案应急响应建议。
      (8)预警终止。有事实证明不可能发生突发事件或者危险已经解除的,由发布警报的部门或政府立即宣布解除警报,终止预警期,并解除已经采取的有关措施。
      4.1.3Ⅱ级应急响应
      发生重大突发环境事件,由市环境应急指挥部总指挥批准启动Ⅱ级应急响应,并报十大正规赌官方网页版应急办。在实施Ⅲ级应急响应有关措施的同时,采取以下措施:
      (1)市环境应急指挥部总指挥赶赴现场进行指挥,各救援小组根据职责做好应急处置工作。
      (2)与省环保厅应急指挥中心联网,上报突发环境事件变化及应急工作进展情况,经市环境应急指挥部批准后请求省环保厅支援。
      (3)在全市组织应急救援交通工具、处置物资、救援队伍,视情况请求省政府支援。
      (4)协调驻青部队、武警参与救援。
      4.1.4Ⅰ级应急响应
      发生特别重大突发环境事件,由市环境应急指挥部提出建议,由十大正规赌官方网页版应急办报十大正规赌官方网页版突发事件领导小组批准同意后启动Ⅰ级应急响应。在实施Ⅱ级应急响应有关措施的同时,采取以下措施:
      (1)市主要领导赶赴现场或到市应急指挥中心指挥。
      (2)十大正规赌官方网页版及其有关部门应当及时向省政府、国家有关部门报告基本情况、事态发展和应急处置情况。
      4.1.5特殊应急响应
      发生在敏感地区、敏感时间的突发环境事件不受分级标准限制,市环境应急指挥部各成员单位及区(市)政府应根据实际情况,积极组织做好应急响应与处置工作。
      4.2信息报送与处理
      4.2.1突发环境事件报告时限和程序
      突发环境事件发生后,事件责任单位和责任人以及负有监管责任的部门,应当在第一时间电话告知事发地区(市)环保部门和市环保局12369应急值班室;区(市)环保部门接报后,应当立即进行核实,对突发环境事件的性质和类别做出初步认定并在1小时内上报市环境应急办;市环境应急办接报后,应当立即组织调查核实,并在1小时内向十大正规赌官方网页版应急办和省环保厅报告,对初步认定为重大(Ⅱ级)或者特别重大(I级)突发环境事件的同时上报国家环保部。
      发生下列一时无法判明等级的突发环境事件,市环境应急办应当按照重大(Ⅱ级)或者特别重大(I级)突发环境事件的报告程序上报:对饮用水水源保护区造成或者可能造成影响的;涉及居民聚居区、学校、医院等敏感区域和敏感人群的;涉及重金属或者类金属污染的;有可能产生跨省或者跨国影响的;因环境污染引发群体性事件,或者社会影响较大的;市环境应急办认为有必要报告的其他突发环境事件。
      市环境应急办接报后,应根据市环境应急指挥部的命令立即通知其指挥部成员单位,需要参与处置救援的成员单位接到指令后应立即赶赴事发地现场。
      4.2.2报告内容与方式
      突发环境事件的报告分为初报、续报和处理结果报告三类。初报在发现或者得知突发环境事件后首次上报;续报在查清有关基本情况、事件发展情况后随时上报;处理结果报告在突发环境事件处理完毕后上报。
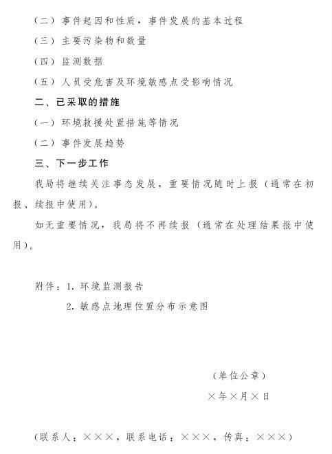
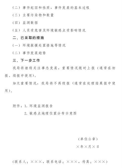
      初报应当报告突发环境事件的发生时间、地点、信息来源、事件起因和性质、基本过程、主要污染物和数量、监测数据、人员受危害情况,饮用水水源地等环境敏感点受影响情况,事件发展趋势、处置情况,拟采取的措施以及下一步工作建议等初步情况,并提供可能受到突发环境事件影响的环境敏感点的分布示意图。
      续报应当在初报的基础上,报告有关处置进展情况。
      处理结果报告应当在初报和续报的基础上,报告处理突发环境事件的措施、过程和结果,突发环境事件的潜在危害或者间接危害以及损失、社会影响、处理后的遗留问题、责任追究等详细情况。
      突发环境事件信息应当采用传真、网络、邮寄和面呈等方式书面报告;情况紧急时,初报可通过电话报告,但应当及时补报书面报告。书面报告中应当载明突发环境事件报告单位、报告签发人、联系人及联系方式等内容,并尽可能提供监测报告以及地图、图片等相关多媒体资料。
      4.3应急处置
      4.3.1现场应急处置原则
      按照“先控制、后处理”的原则,迅速实施先期处置,优先控制污染源,尽快阻止污染物继续排放外泄;尽可能控制和缩小已排出污染物的扩散、蔓延范围,把突发环境事件危害降低到最小程度;依靠科技和专家力量,采取科学有效的措施,尽量避免和减少人员伤亡,确保人民群众生命安全;应急处置要立足于彻底消除污染危害,避免遗留后患。
      4.3.2先期处置
      突发环境事件发生后,事发地区(市)政府和责任单位要立即进行先期处置,采取措施控制事态发展。发生突发环境事件的企事业单位,应当立即启动本单位突发环境事件相应应急响应,采取有效措施,防止污染扩散,通报可能受到污染危害的单位和居民,按规定向当地环保部门和有关部门报告,负责消除污染,将受损害的环境恢复原状或承担相应的费用。事发地区(市)政府应立即调度物资和社会资源,指挥和派遣相关部门专业应急队伍赶赴现场,果断控制污染源,全力控制事件态势,严防二次污染和次生、衍生事件发生。
      4.3.3现场指挥协调
      现场指挥部应急行动包括以下几个方面:
      (1)组织指挥现场救援处置。各单位根据指令赶赴事发地,向现场指挥部报到后组成应急救援组,按照职责开展应急救援处置工作,并由现场指挥部调度指挥各级、各专业应急救援力量。
      (2)调查情况,研判事态。组织收集现场情况资料,调查事件发生时间、起因、基本过程、事件发展趋势、先期处置情况,涉及危化品的种类、数量、危害性和人员伤害情况;调查周边居民区、学校、河流、湖(库)、饮用水水源地等环境敏感点情况;组织开展环境监测以及气象、水文监测,掌握污染物扩散范围和趋势,分析研判事件性质、危害程度和发展态势。
      (3)组织制定现场应急救援处置方案。根据突发环境事件性质、波及范围、受影响人员分布、应急人力与物力等情况,组织有关部门和环境应急专家组,对突发环境事件信息进行分析评估,预测发展趋势,制定应急救援处置方案。
      (4)组织调动物资设备。紧急调用、协调应急救援所需的人员、物资、设备等,确保应急救援及时到位。
      (5)控制环境污染。根据污染性质组织采取相应的措施,防止污染物扩散,消除或尽量减轻污染物对人群健康和环境的影响;监督事故单位采取措施消除环境污染、处置危险废物、恢复生态环境。
      (6)组织受威胁群众安全防护。事发地区(市)政府会同现场指挥部维护现场秩序,划定污染隔离区和交通管制区,确定重点防护区域,并设置警示标志;根据突发环境事件的性质、特点,采取电话、传真、短信、广播、电视、网络、高音喇叭、电子显示屏等渠道向可能受到影响的单位和群众发布预警公告,告知应采取的安全防护措施;根据事发时当地的气象、地理环境、人员密集度等,确定受到威胁人员疏散、撤离的时间和方式,组织通知相关企事业单位、街道办事处(镇)、居(村)民委员会,转移、撤离或者疏散可能受到危害的人员,并进行妥善安置。
      (7)向市环境应急指挥部报告事故现场情况,落实指挥部下达的有关指示和决策。
      (8)组织新闻媒体向社会发布现场救援处置信息。
      (9)根据情况提出提高应急响应级别、请求上级增援的建议。
      4.3.4应急救援工作组
      (1)综合协调组
      由市环保局牵头,由事发地区(市)政府、市公安消防局、市安全监管局等单位组成。在市环境应急指挥部领导下,履行会议组织、信息汇总、综合协调和资料管理等职责。
      (2)应急监测组
      由市环保局牵头,由市气象局、市海洋与渔业局、市农委、市林业局、市水利局、市市政公用局等部门组成。负责对突发环境事件的污染情况进行监测,明确污染物性质、浓度和数量,会同专家组确定污染程度、范围、污染扩散趋势和可能产生的影响。
      (3)污染控制组
      由市公安消防局牵头,由事发地区(市)政府、市环保局、市安全监管局、市交通运输委、青岛海事局、市水利局、市市政公用局等单位以及责任单位、社会救援队伍组成。负责采取有效措施,及时清除或控制污染物的泄露、扩散,控制污染事态恶化。
      (4)事件调查组
      由市环保局牵头,由事发地区(市)政府、市监察局、市公安局、市安全监管局等单位组成。负责深入调查事件发生原因,做出调查结论,评估事件影响,提出事件防范意见;负责追究造成突发环境事件责任单位和责任人的行政责任;调查处理应急处置工作中违规违纪等行为。
      (5)医疗救护组
      由市卫生局、事发地区(市)政府组成。负责组派医疗卫生救援专家与应急队伍,调集医疗、防疫器械、药品,开展受伤(中毒)人员救治和卫生防疫等紧急医学救援工作,并提供医疗救助。
      (6)应急保障组
      由事发地区(市)政府、市财政局、市交通运输委、市环保局、市民政局、市水利局、市市政公用局等单位组成。负责提供应急救援资金,组织协调应急储备物资,调集应急救援装备,保障应急处置通讯畅通;对灾民进行临时基本生活救助;为现场应急处置工作人员提供食宿等基本生活保障,以及必要的交通、通讯、防护等工具器材。
      (7)治安警戒组
      由市公安局、事发地区(市)政府组成。负责事发地周边安全警戒,疏散突发事件发生区域的人员;实施交通管制和交通疏导,保障救援道路畅通;保护现场,维护现场秩序;负责查处环境违法犯罪活动。
      (8)宣传报道组
      由市环保局、十大正规赌官方网页版新闻办、市文广新局、事发地区(市)政府等单位组成。负责舆情收集分析,协调媒体和记者,组织突发环境事件应急处置信息的宣传报道。
      4.3.5现场控制与处置
      根据污染物的性质、突发事件类型、事件可控性、严重程度、影响范围及周边环境的敏感性,现场指挥部可实施如下措施:
      (1)组建并指挥救援队伍,现场先期处置人员立即通知有关部门研究采取科学的灭火、防爆炸等救援处置措施,清除现场危险品,控制次生环境污染。
      (2)根据应急处置方案,迅速消除、控制或安全转移污染源,及时控制污染物继续外排或泄漏;对于液体污染物采取截流、覆盖、收集等措施,对于气体污染物采取洗消、防扩散等现场救援措施,切断污染物进入环境的途径。
      (3)污染事件得到控制后,及时进行污染现场清理和洗消,监督废弃危险化学品和危险废物安全处置,避免二次污染。
      4.3.6应急监测
      现场指挥部负责组织协调突发环境事件现场及周边环境的应急监测工作。
      (1)根据突发环境事件污染物的扩散速度、事件发生地的气象和地域特点,制定应急监测方案,确定污染物扩散范围。可视污染物扩散情况和监测结果变化趋势,对监测方案进行适时调整。
      (2)优先选用污染物现场快速检测法,当不具备快速检测条件、检测技术或需对污染程度、污染范围进行精确判断时,应尽快送至实验室内进行分析检测。
      (3)根据监测结果,综合分析突发环境事件污染变化趋势,并通过专家咨询和讨论等方式,预测并报告突发环境事件发展情况和污染物变化情况,作为突发环境事件应急决策依据。
      4.4信息发布
      一般(Ⅳ级)突发环境事件信息发布由区(市)政府组织实施,较大(Ⅲ级)突发环境事件信息发布由当地区(市)政府、市环保局组织实施,重大(Ⅱ级)以上突发环境事件信息发布由市环保局组织实施。
      信息发布和新闻报道工作,应按照相关规定,遵循依法、及时、准确、客观、全面的原则。对于较为复杂的事件,可分阶段发布,在突发环境事件发生的第一时间向社会发布简要信息,随后发布初步核实情况、事态进展、政府应对措施和公众安全防范措施等,并根据事件处置情况做好后续发布工作。对灾害造成的直接经济损失数字的发布,应征求评估部门的意见。对影响重大的突发环境事件处理结果,要及时发布。当发生跨区域突发环境事件时,应向受危害地市通报应急处置情况。
      4.5安全防护
      现场处置人员应根据突发环境事件的类型特点,配备相应的专业防护装备,采取安全防护措施。对事发地周边实施安全警戒、交通管制,严格执行应急人员出入事发现场的程序。
      4.6应急结束
      4.6.1应急结束的条件
      符合下列条件之一的,即满足应急结束条件:
      (1)事件现场得到控制,事件发生条件已经消除。
      (2)污染源的泄漏或释放已降至规定限值以内,无继发可能。
      (3)事件现场的各种专业应急处置行动已无继续的必要。
      (4)采取了必要的防护措施以保护公众免受再次危害,并使事件可能引起的中长期影响趋于合理且尽量低的水平。
      4.6.2应急结束的程序
      (1)应急结束遵循“谁启动、谁结束”的原则,经有关专家分析论证,现场指挥部认为满足应急结束的条件时,由宣布启动应急响应的环境应急指挥部批准应急响应结束。
      (2)根据环境应急指挥部的决定,各部门、单位、应急救援组下达应急结束命令,解除应急状态。
      (3)应急结束后,相关类别环境救援机构应根据环境应急指挥部有关指示和实际情况,继续进行环境监测评价和处置工作,直至其他补救措施无需继续,转入常态管理为止。
      5.后期处置
      5.1善后处置
      善后处置包括人员安置补偿、征用物资补偿、受污染和破坏的生态环境恢复等事项。
      善后处置工作在市委、十大正规赌官方网页版统一领导下,由十大正规赌官方网页版相关部门和事发地区(市)政府负责。十大正规赌官方网页版相关部门和事发地区(市)政府负责组织力量开展人员安置补偿、征用物资补偿、受污染和被破坏生态环境恢复等工作。
      5.2保险
      建立突发环境事件社会保险机制。对参加环境应急工作人员办理意外伤害保险;对存在环境风险的企事业单位,依法办理相关环境污染责任保险。突发环境事件发生后,保险机构应立即赶赴现场开展保险受理、赔付工作。
      5.3调查与评估
      一般突发环境事件由区(市)环保部门组织实施。较大以上突发环境事件由市环保局组织有关部门及专家,会同事发地区(市)政府组织实施。根据环境应急过程记录、现场各专业应急救援队伍的总结报告、现场指挥部掌握的应急情况、环境应急救援行动的实际效果及产生的社会影响、公众的反映等,客观、公正、全面、及时地开展突发环境事件应急处置工作评估,并编写评估总结报告。
      评估总结报告应包括的主要内容:突发环境事件等级、发生原因及造成的环境污染、生态破坏等影响;环境应急任务完成情况;是否符合保护公众、保护环境的总要求;采取的重要防护措施与方法是否得当;出动环境应急队伍规模、仪器装备使用、环境应急程度与速度是否与任务相适应;环境应急处置中对利益与代价、风险、困难等关系的处理是否科学合理;发布的公告及公众信息的内容是否真实,时机是否得当,对公众心理产生的影响;需要得出的其他结论等。
      5.4奖惩
      对在突发环境事件应急处置工作中作出突出贡献的集体和个人,按规定予以表彰奖励;对不认真履行职责、玩忽职守且造成重大损失的,依法对有关单位或者责任人给予处罚或处分;构成犯罪的,依法追究刑事责任。
      6.应急保障
      6.1通讯保障
      市环保局负责建立和完善环境安全应急指挥系统。市环境应急指挥部成员单位要配备必要的有线、无线通信器材,确保本预案启动时环境应急指挥部、有关部门及现场各应急救援工作组间的联络畅通。
      6.2装备物资保障
      市环境应急指挥部成员单位在现有装备的基础上,根据突发环境事件应急处置需要,有计划、有针对性地配置应急指挥、应急监测、应急防护、应急处置等应急设备。加强危险化学品检验、鉴定和监测设备建设,增加应急处置、快速机动和自身防护装备储备,不断提高应急监测、动态监控和现场处置能力。十大正规赌官方网页版有关部门和各区(市)政府要建立环境应急物资数据库和应急物资储备库,加强危险区域(危险化学品运输途经的人口密集区、饮用水水源地和危险化学品集中区)活性炭等应急物资的储备,确保应急所需物资及时供应。环境风险企业要配置环境应急设施、设备,储备相应的环境应急救援物资。
      6.3队伍保障
      构建应急救援队伍体系。环境风险企业要组建环境应急救援队伍。大中型化工企业以及危险化学品运输、处置单位要依托企业的消防、防化队伍组建社会应急救援队伍。鼓励环境风险企业间建立应急救援联动机制。市应急救援支队、各级消防部门是环境应急救援的突击力量,重点保障危险化学品泄漏、饮用水水源地等应急救援。各部门组建相应的专业救援队伍。环保部门要组建环境应急监测队伍、环境应急监察队伍,依托专业企业组建社会救援队伍,组织招募社会应急救援志愿者。
      6.4交通运输保障
      市公安局、市交通运输委等部门应根据各自职责,做好交通运输和交通秩序保障,及时对事发地现场实施交通管制,并根据应急需要开辟快速运输通道,确保人员及时疏散,应急物资、应急队伍迅速到达。市环境应急指挥部成员单位应配备高性能应急车辆,保证应急车辆随时处于待命状态。市环保局应配备环境应急指挥车和环境应急监测车。
      6.5资金保障
      市环境安全应急指挥系统建设和运行、环境应急技术支持、应急演练等日常运行经费,按规定程序列入部门预算。市财政局应确保突发环境事件应急专项资金及时拨付到位。
      6.6技术保障
      市环保局要建立环境应急专家、危险化学品、应急物资、典型案例等信息库,并向各成员单位发布,实现信息共享。各级环境保护部门应建立科学的环境安全预警系统和应急指挥技术平台,确保预警、应急响应启动后相关专家能够迅速到位。开展突发环境事件预防、监测、预警、处置等先进技术装备的科学技术研究,为应对突发环境事件提供技术保障。
      7.宣传培训与演练
      7.1宣传
      市环境应急指挥部各成员单位和各区(市)政府要广泛开展环境应急教育,普及环境污染事件预防常识,广泛宣传环境应急预防、避险自救、互救等常识,增强公众的防范意识和相关心理准备,提高公众的防范能力。
      7.2培训
      市环境应急指挥部各成员单位和环境风险企业要制定落实日常培训计划,使环境应急救援及管理人员熟悉掌握环境应急知识、各类突发环境事件处置措施,提高专业技能及应急处置能力,保证发生突发事件时,能迅速参与并完成抢救、排险、消毒、监测等现场救援处置工作。
      7.3演练
      市环境应急指挥部及各成员单位、各区(市)政府、环境风险企业,要按照环境应急预案及相关专项预案,积极参与环保部门组织的突发环境事件应急演练,加强各部门之间的协同,提高防范和处置突发环境事件的技能,增强实战能力。市、区(市)环境应急办以及各环境风险企业要结合本预案,每年至少组织一次环境应急演练。
      8.附则
      8.1预案管理与更新
      针对应急救援相关法律法规、部门职责或应急资源的变化,以及应急过程中发现的问题和出现的新情况,由市环境应急办及时修订和完善本预案,并对指挥部成员单位名单及联系方式进行动态更新。本预案根据有关规定和实际情况适时修订。市环境应急指挥部成员单位名单及联系方式发生变化时,应及时通报市环境应急办。
      8.2本预案与其他预案的关系
      (1)本预案是《正规十大网赌网站突发事件总体应急预案》的突发环境事件专项预案。
      (2)当发生重大(Ⅱ级)以上突发环境事件时,省政府将启动山东省突发环境事件应急预案相应应急响应。
      (3)区(市)政府应参照本预案编制辖区环境应急专项预案。
      (4)当发生地震、洪水等自然灾害造成突发环境事件时,本预案与正规十大网赌网站各种自然灾害应急预案同时启动。
      (5)因安全生产、交通运输等事故引发危险化学品火灾爆炸、有毒气体泄漏、陆源溢油污染等突发环境事件,本预案与相关应急预案同时启动,本预案为辅,重点防范和处置事件对生态环境、周边居民群众、饮用水水源地等环境敏感点的影响。
      8.3预案实施时间
      本预案自公布之日起施行,《正规十大网赌网站突发环境事件应急预案》(青政办发〔2009〕50号)同时废止。
      本预案有关数量的表述中,“以上”含本数,“以下”不含本数。
      附件:1.名词术语解释
      2.突发环境事件分级标准
      3.组织机构框架图
      4.突发环境事件应急管理工作流程示意图
      5.信息报告格式
      
      附件1
      

    名词术语解释


      环境事件:是指由于违反环境保护法律法规的经济社会活动与行为、以及意外因素的影响或不可抗拒的自然灾害等原因致使环境受到污染、人体健康受到危害、社会经济与人民群众财产受到损失、造成不良社会影响的事件。
      突发环境事件:指突然发生,造成或者可能造成人员伤亡、财产损失,对全国或者某一地区的经济社会稳定、政治安定构成威胁和损害,有社会影响的涉及公共安全的环境事件。
      环境应急:针对可能或已发生的突发环境事件需要立即采取某些超出正常工作程序的行动,以避免事件发生或减轻事件后果的状态,也称为紧急状态;同时也泛指立即采取超出正常工作程序的行动。
      先期处置:突发环境事件发生后在事发地第一时间内所采取的紧急措施。
      后期处置:突发环境事件应急响应结束后,为使生产、生活、社会秩序和生态环境恢复正常状态采取的一系列措施。
      应急监测:环境应急情况下,为发现和查明环境污染情况和污染范围而进行的环境监测。包括定点监测和动态监测。
      
      附件2
      

    突发环境事件分级标准


      按照突发事件严重性和紧急程度,突发环境事件分为特别重大(Ⅰ级)、重大(Ⅱ级)、较大(Ⅲ级)和一般(Ⅳ级)四级。
      1.特别重大(Ⅰ级)突发环境事件
      凡符合下列情形之一的,为特别重大突发环境事件:
      (1)因环境污染直接导致10人以上死亡或100人以上中毒的;
      (2)因环境污染需疏散、转移群众5万人以上的;
      (3)因环境污染造成直接经济损失1亿元以上的;
      (4)因环境污染造成区域生态功能丧失或国家重点保护物种灭绝的;
      (5)因环境污染造成市级城市集中式饮用水水源地取水中断的;
      (6)Ⅰ、Ⅱ类放射源失控造成大范围严重辐射污染后果的;辐射后果可能影响邻省和境外的;
      (7)造成跨国境影响的突发环境事件。
      2.重大(Ⅱ级)突发环境事件
      凡符合下列情形之一的,为重大突发环境事件:
      (1)因环境污染直接导致3人以上10人以下死亡或50人以上100人以下中毒的;
      (2)因环境污染需疏散、转移群众1万人以上5万人以下的;
      (3)因环境污染造成直接经济损失2000万元以上1亿元以下的;
      (4)因环境污染造成区域生态功能部分丧失或国家重点保护野生动植物种群大批死亡的;
      (5)因环境污染造成区(市)级城市集中式饮用水水源地取水中断的;
      (6)重金属污染或危险化学品生产、贮运、使用过程中发生爆炸、泄漏等事件,或因倾倒、堆放、丢弃、遗撒危险废物等造成的突发环境事件发生在国家级自然保护区、风景名胜区或居民聚集区、医院、学校等敏感区域的;
      (7)Ⅰ、Ⅱ类放射源失控造成环境影响,或进口货物严重辐射超标的事件;
      (8)造成跨省界影响的突发环境事件。
      3.较大(Ⅲ级)突发环境事件
      凡符合下列情形之一的,为较大突发环境事件:
      (1)因环境污染直接导致3人以下死亡或10人以上50人以下中毒的;
      (2)因环境污染需疏散、转移群众5000人以上1万人以下的;
      (3)因环境污染造成直接经济损失500万元以上2000万元以下的;
      (4)因环境污染造成国家重点保护的动植物物种受到破坏的;
      (5)因环境污染造成镇级集中式饮用水水源地取水中断的;
      (6)Ⅲ类放射源失控造成环境影响的;
      (7)造成跨地市界影响的突发环境事件。
      4.一般(Ⅳ级)突发环境事件
      除特别重大突发环境事件、重大突发环境事件、较大突发环境事件以外的突发环境事件。
      附件3


      附件4


      附件5
      

    扫一扫在手机打开当前页

    如果您对该文件有疑问,可以通过 网上咨询 方式咨询相关单位 。

    伪原创镜像站 镜像站群 量子镜像站群 伪原创镜像站 网站克隆 整站镜像下载 蚂蚁超级镜像 蜘蛛池+镜像 网站克隆 >网站地图-sitemap