网上十大正规赌网址

关于印发正规十大网赌网站残疾人事业“十二五”发展规划(2011—2015年)的通知_青岛政务网

网上十大正规赌网址

关于印发正规十大网赌网站残疾人事业“十二五”发展规划(2011—2015年)的通知
字体大小: 打印
  • 年度期数 2012年第8期
  • 总期刊数 总第249期
  • 成文日期 2012-03-22
  • 发布日期 2012-03-22
  • 发文字号 青政发〔2012〕13号
  • 各区、市人民政府,正规十大网赌网站各部门,市直各单位:
      现将《正规十大网赌网站残疾人事业“十二五”发展规划(2011—2015年)》印发给你们,请认真贯彻执行。

    正规十大网赌网站残疾人事业“十二五”发展规划
      (2011—2015年)


      为进一步促进全市残疾人事业发展,加快推进残疾人社会保障体系和服务体系建设,不断改善残疾人状况,促进残疾人平等参与社会生活、共享改革发展成果,依据《中国残疾人事业“十二五”发展纲要》、《山东省残疾人事业“十二五”发展规划》和《正规十大网赌网站国民经济和社会发展第十二个五年规划纲要》,结合我市实际,制定本规划。
      一、全市残疾人事业“十一五”发展规划执行情况
      “十一五”期间,在市委、正规十大网赌网站的正确领导下,全市各级各部门把残疾人工作作为落实科学发展观、构建和谐社会的重要内容来抓,较好地完成了正规十大网赌网站残疾人事业“十一五”发展规划的各项目标任务,全市残疾人事业迈出历史性新步伐。我市先后获得全国残疾人工作示范城市、全国“十一五”残疾人工作先进单位和全国无障碍城市等荣誉称号。
      (一)残疾人社会保障体系进一步完善。市委、正规十大网赌网站出台了《关于促进残疾人事业发展的意见》和《关于加快推进全市残疾人社会保障体系和服务体系建设的实施意见》,对发展残疾人事业做出重大部署,为残疾人事业的发展指明了方向。以社会救助、社会保险、社会福利为基本层面,按照普惠加特惠的原则,制定实施了残疾人最低生活保障、专项生活补贴、康复救助、教育救助、托养补贴、养老保险补贴、医疗保险补贴、安居工程、免费乘车等一系列残疾人专项社会保障政策,切实加大了残疾人基本生活保障力度,提升了残疾人的生活质量。
      (二)残疾人服务机制进一步健全。以建设机构、培养队伍为基点,以优化流程、落实规范为重点,初步建立了专业化康复、规范化托养、系统化教育培训、个性化就业、多样化文化体育、亲情化维权等服务机制,取得明显成效。残疾儿童抢救性康复、阳光家园建设、残疾人就业扶贫、无障碍设施改造等重点项目顺利实施。各级残疾人组织网络进一步健全,基层残疾人组织规范化建设达标率达到100%,残疾人工作者培训率达到98%。全市已建设残疾人定点服务机构210多处,服务队伍达到3000多人,为6.1万名残疾人提供了康复服务;有5000多名残疾人得到了托养服务;特教在校生已达2000多人,适龄残疾儿童入学率达到95%以上;多渠道安置残疾人就业4100多名,帮助7900名残疾人实现了稳定脱贫;向6万个残疾人家庭发放了法律援助卡。各项服务机制的建立,有效促进了残疾人的全面发展,为广大残疾人共享改革发展成果创造了条件。
      (三)残疾人事业发展的社会环境进一步优化。市委、正规十大网赌网站高度重视残疾人事业发展,将其纳入了全市经济社会发展大局。各级各部门把推动残疾人事业发展摆上重要议事日程,纳入职责范围,密切协作,合力推进。圆满完成了第二次全国残疾人抽样调查,为规划和发展残疾人事业提供了科学依据。成功举办了2008年残奥帆赛和全国助残日主会场系列活动,残疾人特殊艺术展演、社会助残公益项目等重大社会活动形成制度。残疾人文化体育事业蓬勃发展,全面展示了残疾人追求美好生活和自强不息的精神风貌。全市无障碍环境建设进一步加强,为残疾人的学习、工作、生活提供了便利。大力弘扬人道主义思想,社会各界无私奉献,广泛参与,扶残助残风尚成为展示全市精神文明建设的重要内容,现代文明社会的残疾人观更加深入人心。广大残疾人自强不息,勇于拼搏,踊跃参与各项经济社会生活,为全市的建设发展做出了积极贡献。
      但是,全市残疾人事业基础还比较薄弱,仍然滞后于经济社会发展;残疾人社会保障和服务措施还不够完善,稳定的制度性保障政策还需要进一步推进;残疾人总体生活状况与社会平均水平存在较大差距,在基本生活、医疗、康复、教育、就业、社会参与等方面还存在许多困难。
      “十二五”时期,是全面建设小康社会的关键时期,是全市建设宜居幸福的现代化国际城市的重要时期,也是加快发展残疾人事业的攻坚时期。必须进一步提高认识,创新思路,强化措施,狠抓落实,加快推进残疾人社会保障体系和服务体系建设,加快改善残疾人状况,努力使残疾人同全市人民一道向着更高水平的小康社会迈进。
      二、“十二五”时期全市残疾人事业发展的总体目标和指导原则
      “十二五”时期,全市残疾人事业要高举中国特色社会主义伟大旗帜,以邓小平理论和“三个代表”重要思想为指导,以科学发展观为统领,全面落实党中央、国务院和省委、省政府关于促进残疾人事业发展意见,按照“世界眼光、国际标准、本土优势”的要求,全面纳入发展大局,优化资源配置,完善保障政策,健全服务机制,使残疾人基本生活、医疗、康复、教育、就业、文化体育等基本需求得到制度性保障,促进残疾人全面发展,为残疾人平等参与社会生活创造更好的环境和条件。
      (一)总体目标
      残疾人生活总体达到小康水平,残疾人的社会保障体系和服务体系更加完备。残疾人事业的法规政策体系更加完善,残疾人的政治、经济、社会、文化、教育等权利得到充分的法制保障。残疾预防措施进一步强化,残疾的发生和发展得到有效控制。残疾人组织和人才队伍建设全面加强,残疾人事业的专业化、信息化程度明显提升。人道主义思想和现代文明社会的残疾人观深入人心,扶残助残的社会氛围更加浓厚,残疾人平等参与社会生活、共享经济社会发展成果。
      (二)指导原则
      ——坚持以人为本。将改善残疾人民生、促进残疾人全面发展作为发展残疾人事业的根本出发点和落脚点,通过一般性制度和专项制度相结合,普惠政策与特惠政策相结合,着力解决好残疾人最关心、最直接、最现实的利益问题。
      ——坚持党委领导、政府负责、社会参与。将残疾人工作纳入党委政府重要议事日程和目标管理,建立稳定增长的残疾人事业经费投入保障机制;支持残联参与残疾人事业社会管理和公共服务,鼓励和引导社会各界参与、支持残疾人事业发展。
      ——坚持统筹兼顾、优先发展。以残疾人社会保障体系和服务体系建设为主线,将发展残疾人事业作为民生建设重点内容,统筹规划,优先保障,确保残疾人事业与其他社会事业协调发展。加大对农村残疾人工作的支持力度,促进全市城乡残疾人事业均衡发展。
      ——坚持依法推进、规范运行。不断加强残疾人事业的法律法规和制度建设,加大执法力度,完善服务规范,依法发展残疾人事业。
      三、“十二五”时期全市残疾人事业的主要任务和政策措施
      (一)社会保障
      1.任务目标
      (1)残疾人社会救助制度更加完善,为残疾人基本生活提供稳定的制度性保障。
      (2)全面落实残疾人参加养老保险、医疗保险个人缴费政府补贴制度,城乡残疾人普遍参加基本养老保险和基本医疗保险,逐步提高保障水平。
      (3)进一步扩大残疾人社会福利范围,提高社会福利水平。
      2.政策措施
      (1)将残疾人普遍纳入覆盖城乡居民的社会保障体系并予以重点保障和特殊扶助,完善落实针对残疾人特殊困难和需求的生活补助、护理补贴、社会保险补贴、困难救助等专项社会保障政策。
      (2)将符合条件的残疾人全部纳入城乡最低生活保障制度范围,实现应保尽保。建立完善针对城乡残疾人的最低生活保障科学自然增长制度,提高对低收入残疾人的生活救助水平。对符合条件的重度残疾人、一户多残、老残一体等困难残疾人家庭和低收入残疾人家庭以及发生重大突发事件造成生活困难的残疾人家庭给予临时困难救助。完善城乡残疾人安居工程长效机制,将住房困难的城乡困难残疾人家庭优先纳入基本住房保障范围。逐步提高教育救助标准,完善和推动教育救助、奖励制度。将符合条件的城乡困难残疾人纳入医疗救助范围,逐步提高救助标准。对符合条件的困难残疾人在享受城镇居民医疗保险或新型农村合作医疗保险待遇的基础上,再给予特殊救助。逐步探讨建立“新市民”中困难残疾人的救助保障政策。
      (3)落实残疾人社会保险补贴和待遇。对符合条件的残疾人参加社会保险按规定给予补贴。符合条件的残疾人参加城乡居民养老保险、城镇居民基本医疗保险、新型农村合作医疗保险的个人缴费部分,按规定给予补贴。加大落实城镇残疾人个体工商户缴纳基本养老保险和基本医疗保险补贴力度,逐步把农村残疾人个体工商户纳入补贴范围。督促用人单位依法为残疾职工缴纳社会保险费。将残疾人纳入就业扶持和就业援助政策范围,对企业吸纳、灵活就业和公益性岗位安置的残疾人,给予社会保险补贴。
      (4)进一步提高残疾人福利水平。研究建立重度残疾人护理补贴制度,开展残疾人基本型辅助器具免费适配,实施困难残疾人家庭无障碍改造。落实困难残疾人医疗和农村筹资筹劳等方面的优惠政策。研究制定无民事行为能力和限制民事行为能力残疾人财产信托、人身和财产保险等保护措施。
      (5)落实《伤病残军人退役安置规定》,做好伤病残军人移交安置工作,逐步提高伤病残军人保障待遇。保障伤病残军人优先享受康复、教育、就业、扶贫及文化、体育等公共服务。
      (二)康复救助与服务
      1.任务目标
      (1)完善残疾人康复服务网络,健全保障机制,加快残疾人康复专业人才培养,不断提高残疾人“人人享有康复服务”的质量和水平。
      (2)全面开展残疾人社区康复服务工作,实施残疾人重点康复工程,为9万名残疾人提供康复救助与服务。
      (3)完善残疾人辅助器具适配体系,免费供应各类辅助器具5万件,逐步实现有需求的残疾人都享有辅助器具适配服务。
      (4)强化残疾预防措施,有效控制残疾的发生和发展。
      2.政策措施
      (1)健全社会化残疾人康复服务网络。以专业康复机构为骨干、社区康复机构为基础、家庭为依托,发挥医疗机构、城市社区卫生服务中心、村卫生室、特教学校、残疾人集中就业单位、残疾人福利机构等的作用,全面开展医疗康复、教育康复、职业康复、社会康复,提供功能技能训练、辅助器具适配、心理辅导、康复转介、残疾预防、知识普及和咨询等康复服务。
      (2)着力加强各级各类残疾人康复服务机构建设。进一步发挥市级残疾人康复服务中心的龙头作用,完善设施设备,提高专业康复和师资能力,强化其专业人员培训、科技研发推广、项目组织管理、社会宣传示范功能。按照建筑面积不少于3000平方米的标准,各区市至少建成一处骨干型、标准化的残疾人综合康复服务机构。切实加强残疾人康复救助定点机构规范化管理,通过完善建设标准、服务规范和扶持政策,引导社会力量积极参与残疾人康复服务,建设一批专业化、规模化、发挥主体骨干作用的残疾人康复服务机构和区域性康复技术资源中心。积极推进基层康复服务站规范运行,统筹规划、合理布局,依托城市社区卫生服务中心、街(镇)卫生院、社区(村)卫生室、残疾人之家、托养(托管)中心等机构,建设好基层残疾人康复服务站,打造残疾人康复“20分钟半径”服务圈,实现康复进社区、服务进家庭。
      (3)实施和管理好重点康复项目。继续实施白内障患者复明、盲人定向行走训练、低视力残疾人康复、肢体残疾人和麻风畸残矫治手术及康复训练、智力残疾人康复训练、精神病防治康复等重点项目。适时调整康复救助标准,逐步实现0-9岁残疾儿童免费抢救性康复,建立新生儿残疾筛查、专业机构康复、教育(学校)康复联动机制,切实提高残疾儿童康复服务覆盖面和康复质量。加强市和区市两级残疾人辅助器具服务工作,积极推进辅助器具服务专业化、个性化,满足各类残疾人的功能补偿需求。制定实施听力语言康复,脑瘫、智力残疾、孤独症儿童康复训练和精神病防治等康复服务标准,完善规范各类康复服务项目的管理和评估机制,全面提高残疾人康复服务水平。
      (4)建立残疾人康复专业人才队伍。进一步加大业务培训力度,将残疾人专业康复机构从业人员及特殊教育学校康复教师培养纳入国民教育和职业培训计划,将残疾人康复服务技术纳入卫生系统相关培训内容。制定中长期残疾人康复人才培养规划,实施“康复人才培养工程”,探讨设立残疾人康复服务职业岗位,逐步建立完善康复专业人员职业资格评价、晋升体系。建设一支不少于5000人的各类康复人才队伍。
      (5)加快建立残疾预防联席会议制度和早期干预工作机制,加强信息收集、监测和研究。医疗保健机构要严格执行《母婴保健法》及其实施办法,及时向辖区卫生行政部门报告新生儿出生缺陷情况。制定“残疾预防行动计划”,强化出生缺陷三级预防措施,加强产前筛查和诊断工作。加强安全生产、劳动保护、环境保护、交通安全和防灾减灾工作,提高应急处理和医疗急救能力,控制残疾的发生和发展。加大残疾预防知识宣传普及力度,重视重点人群的心理健康教育和心理干预,广泛开展“爱耳日”、“精神病预防日”、“防治碘缺乏日”等宣传活动。
      (三)特殊教育
      1.任务目标
      (1)建立完善从学前教育到高等教育的残疾人教育体系,保障残疾人受教育的权利。
      (2)发展残疾儿童学前康复教育。基本普及残疾儿童学前两年康复教育,有条件的区市普及残疾儿童学前三年康复教育。
      (3)各类残疾儿童少年义务教育入学率达到95%以上,适龄视力、听力、轻中度智力残疾儿童少年义务教育入学率达到全市健全儿童少年入学率水平。
      (4)加快发展残疾人高中阶段教育和高等教育,确保符合国家录取标准的残疾考生100%进入普通中、高等院校学习,提高残疾人受教育水平。
      2.政策措施
      (1)贯彻落实国家《残疾人教育条例》、《山东省义务教育条例》和《正规十大网赌网站中长期教育改革和发展规划纲要(2011-2020年)》,健全特殊教育保障机制,将特殊教育纳入教育督导体系。
      (2)全面落实教育救助政策。对在特殊教育学校接受义务教育和高中阶段教育的残疾学生实施全免费教育,并逐步扩大到普通中小学校随班就读残疾学生,不断提高残疾学生生活补贴标准。普通高校全日制本专科在校生中残疾人家庭子女和家庭经济困难的残疾学生、中等职业学校在校残疾学生以及特殊教育学校职业高中班残疾学生全部享受国家助学金。
      (3)进一步完善以特殊教育学校为骨干,以随班就读为主体,以送教服务等形式为补充的特殊教育办学体系。落实特殊教育学校基本办学标准,改善特殊教育学校办学条件。30万人口以上的区市都要建设一所特殊教育学校。建立完善残疾儿童少年随班就读支持保障体系,将随班就读工作纳入教师绩效工资考核内容。对重度肢体残疾、重度智力残疾、自闭症、脑瘫和多重残疾儿童少年,要以社区教育、送教上门、建立专门学校等形式实施义务教育。有条件的区市可根据实际需求开办专门招收重度残疾儿童少年的康复教育学校。
      (4)加快发展残疾儿童学前康复教育。建立多部门联动的0-9岁残疾儿童筛查、报告、早期康复教育、家长培训和师资培养的工作机制,鼓励和支持医疗机构、特教学校、残疾儿童康复机构、学前教育机构和福利机构开展残疾儿童早期干预、早期教育和康复,做好残疾儿童接受义务教育的转移衔接服务。新建、迁建和改扩建的特教学校,要向学前教育延伸,满足残疾儿童学前教育需要。
      (5)普通高中、中等职业学校要创造条件招收残疾学生。鼓励和扶持特教学校开设高中部(班),支持特教高中、市博爱中专等职业学校建设,改善办学条件,提高教育质量。
      (6)加大特殊教育教师培养力度,提升特殊教育师资能力。鼓励和支持高等师范院校和综合性院校举办特殊教育专业,推进青岛大学特殊教育专业试点工作,对特殊教育教师和随班就读骨干教师实行全员培训。按规定落实特殊教育工作者岗位津贴标准,并在专业技术资格评定、晋级评优以及继续教育培训等方面予以倾斜。
      (7)加强手语和盲文推广工作。举办残疾人工作者手语及盲文知识培训班,增强同残疾人沟通交流的能力。
      (四)就业工作
      1.任务目标
      (1)进一步完善残疾人就业促进和就业保护的政策措施,稳定和扩大残疾人就业,鼓励残疾人自主创业,提高残疾人就业层次,城镇新增就业残疾人5000名。
      (2)加强残疾人就业服务,使有就业需求的各类残疾人普遍得到就业服务,对零就业残疾人家庭和就业困难残疾人重点实施就业援助。
      (3)大力发展残疾人职业培训,登记求职的城镇残疾人和有劳动能力的农村残疾人普遍接受免费职业技能培训或实用技术培训,提高残疾人劳动技能水平。
      (4)全市残疾人就业服务机构规范化建设达标率达到100%。
      2.政策措施
      (1)贯彻落实国家《残疾人就业条例》、《山东省实施〈残疾人就业条例〉办法》,将残疾人就业纳入各级政府就业联动和督导工作范围,依法推进按比例安排残疾人就业,保障残疾人就业权利。对用人单位超比例安排残疾人就业的按规定给予奖励,逐步建立残疾人按比例就业岗位预留制度。机关事业单位招录工作人员,不得拒绝符合条件的残疾人报考和录用。政府开发的公益性岗位要优先安置符合条件的残疾人。认真执行残疾人就业保障金征收使用管理等政策规定,进一步完善残疾人就业保障金征收制度,确保应收尽收,提高使用效率。落实残疾人集中就业税收优惠政策,建立专产专营、优先采购等专项制度,促进残疾人集中就业。各类用人单位招用符合条件的就业困难残疾人,按规定给予社会保险补贴和岗位补贴。
      (2)组织实施“残疾人就业工程”,全力促进残疾人就业。通过资金扶持、小额贷款贴息、经营场所扶持、社会保险补贴、税费减免等措施,扶持残疾人自主创业和灵活就业。社区服务业、城市便民服务网点要优先安排符合条件的残疾人从事各种便民服务、居家服务。加强对盲人按摩机构的资格认定和行业管理,落实盲人按摩机构的优惠政策和扶持措施,鼓励符合条件的残疾人从事医疗按摩服务。大力推进职业康复劳动项目,完善扶持政策,推进智力和精神残疾人辅助性就业。
      (3)各级公共就业服务机构设立残疾人服务窗口和服务项目,免费为残疾人提供就业服务和就业援助。将残疾人就业服务纳入公共就业服务体系,为残疾人和用人单位提供就业信息发布、职业指导、职业介绍、职业适应评估、职业技能鉴定、技能竞赛、就业和失业登记等就业服务。加强市和区市残疾人就业服务机构“五统一”规范化和专业人员队伍建设,确保人员、场所和设施满足实际工作需要,建立残疾人就业服务“无障碍通道”,强化就业服务措施。建立残疾人就业和培训实名制统计制度,建设完善残疾人就业服务信息化平台,对残疾人就业状况和职业培训状况实行动态管理,逐步实现与公共就业人才服务信息网络资源共享。
      (4)将残疾人职业培训纳入政府职业培训计划,对符合条件的残疾人实施免费职业技能培训和技能鉴定,鼓励残疾人积极参加职业技能培训。各级各类教育培训机构要开展多层次的残疾人职业教育培训,提高培训质量和训后就业率。建设市级残疾人就业创业孵化中心,各区市也要建设本级残疾人就业创业孵化基地。
      (5)鼓励残疾人学技术,提高技能水平。将全市残疾人职业技能竞赛纳入全市职业技能竞赛范围,加大残疾人技术能手的培养、选拔力度,制定落实专项扶持奖励政策。
      (五)扶贫工作
      1.任务目标
      (1)实施“残疾人扶贫工程”。建设50个农村“阳光助残扶贫基地”;为1万名农村残疾人提供实用技术培训;扶持1000名农村残疾人自主创业,5000名农村贫困残疾人增加收入,改善生活状况。
      (2)继续实施“阳光安居工程”,改善1000户农村贫困残疾人家庭居住条件。
      2.政策措施
      (1)贯彻落实农村扶贫开发规划,将农村残疾人作为扶贫开发重点群体,纳入全市扶贫开发统一规划。完善贫困残疾人口的识别机制,摸清残疾人扶贫开发对象底数,采取有针对性的措施,扶持到户到人,确保各项强农惠农富农政策优先覆盖残疾人。
      (2)进一步加强康复扶贫贴息贷款的应用和管理,健全担保体系,简化贷款程序,提高贷款扶持残疾人(户)的到位率和扶贫效益。项目贷款重点用于扶持中小型农业产业项目和残疾人扶贫基地等规模化发展型经济实体,提高带动贫困残疾人数量和扶贫成效。小额担保贷款重点用于产业化农业、手工业等适合贫困残疾人快速增收的个体经济。农村金融机构要开发适合贫困残疾人需求的特殊信贷产品,开展残疾人扶贫专项信贷服务活动,向贫困残疾人提供方便快捷的金融信贷服务。
      (3)组织实施“阳光助残扶贫基地”项目。扎实推进残疾人扶贫基地建设,加大扶持力度,通过安置、培训、辐射带动等方式,帮助更多残疾人脱贫。依托农村金融机构、供销合作社、农民专业合作社、贫困村互助社、各种行业协会组织等农村社会化服务体系,为残疾人提供多种形式的生产生活服务。扩展和发挥残疾人就业服务机构工作职能,为农村贫困残疾人提供全方位的服务。广泛开展“帮、包、带、扶”活动,动员城乡基层组织、干部、群众、志愿者结对帮扶农村贫困残疾人。
      (4)广泛开展农村贫困残疾人实用技术培训。依托各种培训机构,根据残疾人个体需求和身体条件,开展不同类别、不同层次、不同科目的实用技术培训,确保每个农村残疾人家庭至少有一名成员掌握1至2门实用技术。对培训后的残疾人就业创业项目给予资金、设备、技术等方面扶持,并实行动态跟踪服务,确保贫困残疾人能受训、能从业、能增收。
      (5)继续实施“阳光安居工程”,加大帮扶力度,重点解决农村贫困残疾人危房户和无房户的住房困难问题,改善农村贫困残疾人家庭居住条件。
      (六)托养服务
      1.任务目标
      (1)推动机构安养、社区托管、居家照料服务实现同步发展,初步建立起具有行业管理模式的残疾人托养服务业发展格局,实现残疾人托养服务的制度化、规范化和专业化。
      (2)开展全国“阳光家园”示范区创建活动,为1万名残疾人提供托养服务。
      (3)建设市级残疾人托养服务中心,增强托养服务能力。
      2.政策措施
      (1)健全以机构安养为骨干、以社区托管为主体、以居家照料为基础的残疾人托养服务体系。将残疾人安养服务机构建设纳入当地公共服务设施建设整体规划,统筹安排,优先发展;大力发展残疾人社区托管服务,以街(镇)、社区(村)为依托搭建残疾人托管服务平台;广泛开展残疾人居家照料服务,依托社区和家庭,动员社会服务组织、志愿服务人员、家庭邻里等力量,为符合托养条件并居住在家的残疾人提供生活照料、康复护理、生活和职业能力培训、精神慰藉、安全保护等方面的服务。
      (2)进一步完善残疾人托养服务政策,将托养补贴纳入同级政府财政预算,积极研究扩大托养服务范围,将城乡困难家庭智力、精神、重度残疾人纳入托养服务范围。对规范化达标的残疾人托养服务机构给予居民家庭生活用水、电、气、暖费用同价优惠待遇。深化社会管理创新理念,加大扶持力度,采取多种形式,鼓励社会组织和社会资金参与残疾人托养服务业。
      (3)全面规范残疾人托养服务工作。开展全国“阳光家园”示范创建活动,完善落实残疾人托养服务机构建设标准、服务规范,探索建立对残疾人托养服务机构和社会组织的资助制度及服务质量监管制度。将残疾人托养服务纳入全市家庭服务业发展大局,规范实施生活照料、医疗康复、文化体育、社会功能培训、劳动技能培训等综合服务,推进托养服务综合性、规范化、行业化发展。
      (4)进一步加强专业服务人员队伍建设。研究制定针对不同层次的托养服务管理人员、专业技术人员和服务人员的培训计划,加强业务知识培训和职业道德教育,提高托养服务队伍的整体素质。逐步建立托养服务人员劳动报酬与专业职称、工作绩效挂钩制度,落实服务人员的工资、福利、保险等待遇。
      (5)建设一处建筑面积不少于1.5万平方米,托养床位不少于600张的市级残疾人托养服务机构。各区、市要以残疾人需求为导向,合理规划建设布局,充分发挥资源作用,建设适应需求的规模化、规范化、现代化的残疾人托养(托管)机构。
      (七)文化事业
      1.任务目标
      (1)加强公共文化服务,满足残疾人基本文化需求,广泛开展残疾人群众性文化艺术活动,丰富残疾人文化生活。
      (2)发展残疾人文化艺术,培养艺术人才,繁荣残疾人文化艺术创作,打造残疾人文化艺术品牌。
      2.政策措施
      (1)各类公共文化场所免费向残疾人开放,提供设施及信息交流无障碍服务。农家书屋、公共文化信息资源共享工程等公共文化服务重点项目中要有为残疾人服务的内容。各级公共图书馆和残疾人综合服务机构应设立盲人阅览室,适时增配更新适合残疾人阅读的读物。
      (2)以“残疾人文化周”活动为载体,开展基层群众性残疾人文化活动,在城乡社区实施“残疾人文化进社区”项目。群众艺术馆、文化馆、街(镇)综合文化站、社区文化中心、特殊教育学校、残疾人组织、社会福利机构、社会残疾人服务机构等要组织残疾人开展形式多样、健康有益的群众性文化、艺术、娱乐活动。
      (3)建立以特殊教育学校为主的残疾人特殊艺术人才培养基地,成立市级残疾人艺术团,开展优秀残疾人文艺人才的培养选拔工作和残疾人文化艺术评展工作,支持残疾人开展文化艺术创作,推动市及各区市残疾人艺术团体扩大规模、提升水平,并为其参与各级政府组织开展的各项文化活动创造条件,打造残疾人文化艺术品牌,推动全市文化艺术繁荣。
      (4)组队参加全省残疾人艺术汇演和特教学校学生艺术汇演,举办全市残疾人文艺汇演。鼓励残疾人参加工艺美术、书画、文学、摄影等艺术活动和创作。
      (八)体育工作
      1.任务目标
      (1)加强残疾人群众体育工作,促进残疾人康复健身,提高社会参与能力,残疾人经常参加体育活动的比例达到35%以上。
      (2)加强科学训练,提高残疾人竞技体育水平,在国内外残疾人赛事中争取优异成绩。
      2.政策措施
      (1)贯彻落实正规十大网赌网站《全民健身计划(2011-2015年)》,实施“残疾人自强健身工程”,推广适合残疾人身心特点的健身康复体育项目,举办经常性群众性残疾人体育展示活动。社区和社会福利机构、特殊教育学校、康复机构、托养服务机构等残疾人相对集中的基层单位要结合康复训练、职业培训、特殊教育等,广泛开展群众性残疾人体育健身活动。重视农村残疾人体育工作,引导农村残疾人因地制宜参加健身活动。积极做好残疾人体育健身服务,培养残疾人社会体育健身指导员。
      (2)公共体育设施免费向残疾人开放,在城乡公共体育健身场所配置适合残疾人特点的健身器材及健身路径,为基层残疾人体育活动场所和残疾人综合服务设施配置适宜的器材器械。进一步加强市残疾人体育中心建设,发挥好市残疾人体育俱乐部作用。全市建设完善30处残疾人体育训练基地,优化残疾人体育锻炼和运动员训练服务设施。
      (3)建立优秀残疾人运动员队伍,完善优秀残疾人运动员的培养、选拔和激励机制。培育残疾人体育技术人员和管理人员队伍,建立相对稳定、有较高水平的残疾人体育教练员队伍,培养一定数量的残疾人体育裁判员和医学分级人员,逐步落实残疾人体育教练员、裁判员、医学分级人员等级评定制度。
      (4)定期举办全市残疾人运动会,积极推荐优秀残疾人运动员参加残运会、残奥会和特奥会等国内外重大残疾人体育赛事。解决好退役残疾人运动员,特别是在国内外重大体育比赛中获得奖牌的优秀残疾人运动员的社会保障和教育、就业等问题。
      (九)无障碍环境建设
      1.任务目标
      (1)加快推进无障碍建设与改造,开展无障碍区市创建活动。
      (2)逐步实现信息交流无障碍,公共服务信息方便残疾人使用。
      (3)为全市7000户困难残疾人家庭实施无障碍改造。
      2.政策措施
      (1)贯彻落实无障碍环境建设法律法规,新建、改建、扩建公共设施要严格按照国家的相关规范建设无障碍设施,加快推进既有道路、建筑物(政务大厅、大型商场、医院、体育场馆、福利院、公共厕所等)、居住小区、园林绿地特别是与残疾人日常生活密切相关的已建设施的无障碍改造,提高无障碍建设质量和水平。机场、火车站、汽车站及城市公共交通要加大无障碍建设和改造力度,公共交通工具要逐步完善无障碍设备配置,公共停车区要设置相应比例的无障碍停车位。开展困难残疾人家居环境无障碍建设和改造,并给予政府补贴。
      (2)将无障碍建设纳入社会主义新农村和城镇化建设内容,与公共服务设施同步规划、同步设计、同步施工、同步验收。加强无障碍设施日常维护管理,建立完善无障碍建设责任机制和督查奖励机制。开展全国无障碍建设区市创建工作。普及无障碍知识,加强宣传推广。
      (3)加强信息无障碍建设,将信息交流无障碍纳入信息化建设规划,正规十大网赌网站要采取信息无障碍措施,公共服务机构要提供语音、文字提示、盲文、手语等无障碍服务。市和区市的电台、电视台要开设残疾人专题节目和手语新闻节目,影视作品和节目要加配字幕。
      (十)法制建设和维权
      1.任务目标
      (1)进一步完善残疾人事业法规政策体系,加大普法宣传力度,依法维护残疾人合法权益。
      (2)完善残疾人维权工作机制,深入开展法律救助工作,着力解决残疾人普遍性、群体性的利益诉求,畅通联系残疾人渠道。
      2.政策措施
      (1)推动实施《正规十大网赌网站保障残疾人合法权益规定》修订工作,依法保护残疾人就业、教育、康复等合法权益。
      (2)将残疾人保障法等法律法规纳入全市“六五”普法重点内容,开展形式多样的法制宣传活动,提高全社会依法维护残疾人合法权益的意识,提高残疾人运用法律武器维护自身合法权益的能力。积极配合各级人大、政协开展执法检查、视察和调研,充分发挥残疾人组织和残疾人代表在政治、经济、社会、文化生活中的民主参与、民主管理和民主监督作用。
      (3)建立以各级司法行政部门提供的法律服务和法律援助为主导,以有关部门、社会力量等提供的法律救助为补充的残疾人法律救助体系。拓展残疾人法律服务工作领域和服务内容,开展“送法进社区”、“送法进乡村”、“残疾人法律援助月”等活动,为残疾人提供个性化、专业化法律服务,依法解决残疾人切身利益问题。继续推动将残疾人权益保护事项纳入法律救助补充事项范围,扩大残疾人法律救助覆盖面。完善区市残疾人法律救助机制。开展创建残疾人维权示范岗活动。
      (4)进一步完善残疾人信访工作机制,畅通信访渠道,健全信访事项督查督办与突发群体性事件应急处置机制。加大矛盾纠纷排查化解力度,将残疾人信访反映的困难和问题解决在基层。加大重大侵害残疾人权益的信访案件协调督办力度,严厉打击侵害残疾人权益的违法犯罪行为,维护残疾人合法权益和社会稳定。重视舆情管理工作,坚持正面引导,确保舆情诉求答复及时准确。
      (十一)残疾人组织和工作队伍建设
      1.任务目标
      (1)完善残疾人组织体系,有效履行“代表、服务、管理”职能。以加强街道(镇)、社区(村)残疾人工作为重点,进一步加强基层残疾人组织建设,提高为残疾人服务的能力。
      (2)加强残疾人工作者队伍建设,加大教育培训力度,建设高素质的残疾人工作专职、专业和志愿者队伍。
      (3)充分发挥残疾人专门协会的作用,密切与各类残疾人的联系。
      2.政策措施
      (1)进一步加强残联组织建设。完善各级残联机构设置,配备适应工作需要的人员编制。各级残联要掌握残疾人社会保障和服务的基本情况和基础数据,积极向政府反映残疾人的特殊困难和需求,协助做好有关法规、政策、规划的制定和行业管理工作。做好第二代残疾人证发放管理工作。
      (2)进一步推进基层残疾人组织规范化建设。在规划城乡基层组织建设的过程中,对基层残疾人组织建设给予积极指导和支持,实现城乡基层残疾人组织全覆盖。各街道(镇)要设立残疾人专职干事(专职委员)、就业指导员和康复指导员,各居(村)要配备残疾人工作联络员,其工作补贴(误工补贴)、教育培训经费列入当地财政预算,切实解决好基层残疾人专职工作人员的工资待遇和社会保障等问题。加大基层残疾人组织的工作经费投入,改善工作条件。积极开展“五个好”基层残联、“标兵社区(村)残协”创建活动。
      (3)发挥城乡群众性自治组织在残疾人社会保障和服务工作中的基础性作用。城乡社区居民委员会(村民委员会)要整合社区资源,充分发挥残疾人协会、残疾人专职委员和社区志愿者的作用,协助政府和社区专业服务机构开展残疾人康复、社保经办、就业服务、日间照料、文化体育、法律服务等工作。将残联纳入社区建设协调领导机构,完善社区服务体系,为社区残疾人工作提供支持。
      (4)进一步加强专门协会工作规范化建设。市和区市要建立残疾人专门协会活动场所,活跃专门协会工作,切实发挥“代表、服务、维权”职能,加强对残疾人社会组织的联系、指导和支持。
      (5)加强残联干部队伍建设。将残联干部队伍建设纳入干部队伍和人才队伍建设整体规划,加大培养、使用和交流力度。选好配强各级残联领导班子。加大区市级以上残联中青年干部和残疾人干部的培养、选拔、配备力度。街道(镇)残联要配备专职理事长。建立完善优秀残疾人人才库。加大各级残联干部培训力度,制定干部培训计划,建立全市残联系统干部培训长效机制,深入开展残疾人工作者“人道、廉洁、服务、奉献”的职业道德教育。进一步发挥各级残联代表大会代表作用。
      (6)将志愿助残工作纳入志愿服务总体规划,开展“志愿助残阳光行动”。建立健全助残志愿者招募注册、服务对接、评价激励、权益维护等机制,促进志愿助残服务的专业化、常态化和长效化。
      (7)广泛开展残疾人自强活动。召开全市“自强与助残”表彰大会,选树培养各类残疾人自强模范和助残典型,在全社会倡导自强不息精神和扶残助残风尚。
      (十二)科技、信息化和基础设施建设
      1.任务目标
      (1)提高残疾人事业领域的科技创新和成果应用水平。
      (2)加强信息化建设,提高残疾人事业的信息化管理水平,为残疾人社会保障体系和服务体系提供技术支撑。
      (3)加强残疾人事业基础设施建设,完善布局,改善条件,增强服务能力。
      2.政策措施
      (1)支持、推动残疾人事业领域的科技创新和科技应用。制定实施“科技助残行动计划”,开展残疾人康复服务平台研发及应用示范等研究。鼓励和支持高等院校、科研机构和企事业单位研究残疾鉴定、康复、特殊教育、职业技能鉴定、辅助器具等领域的技术。培育一批以科技为先导的为残疾人服务的产业品牌和企业。
      (2)建设残疾人人口综合数据管理系统,实现与社会保障和公共服务管理信息平台的数据交换和资源共享,为残疾人享有社会保障和服务提供基础信息和管理手段,为残疾人事业发展提供客观真实的基础数据。充分利用各种信息化手段,发挥互联网和门户网站的重要作用,建立助残服务信息平台,为残疾人在家政需求、社会保障、就业、教育和培训等方面提供更加便捷的服务。加强各级残联网站建设,加大政务信息公开力度。加强信息化机构、队伍建设和基层信息专业技术人才培养。
      (3)加强对全市残疾人服务设施的统筹规划,将残疾人康复、教育、就业、福利、托养、文化体育、综合服务等服务设施建设纳入城乡公益性建设项目,在立项、规划和建设用地等方面优先安排,加大投入,重点扶持,使残疾人服务设施布局合理、条件改善、服务能力增强。
      (4)建设市级残疾人综合服务设施,加大设施设备投入,着力提高在残疾人康复、托养、教育、文化等重点方面的服务能力。各区(市)要加大残疾人综合服务设施新建、改建、扩建力度,确保达到标准要求,市和各区市残疾人综合服务机构无障碍设施达标率要在90%以上。继续开展基层“残疾人之家”建设,城市社区服务中心要设有便于残疾人开展文体活动、基本康复等服务的设施。
      (十三)统计、监测和政策研究
      1.任务目标
      (1)加强统计和监测,掌握残疾人基本状况和基础数据,及时跟踪残疾人事业的进展情况和取得的成效。
      (2)加强残疾人事业理论与实践研究,为残疾人事业发展提供理论依据。
      2.政策措施
      (1)完善残疾人社会保障体系和服务体系统计指标,加强基层业务台账工作,推行统计电子化和网络化的管理应用。推进残疾人事业相关统计指标纳入社会保障和公共服务统计指标体系。加强统计队伍建设,切实做好培训、检查、监督、管理工作。
      (2)做好残疾人状况监测工作,稳定工作队伍,落实保障条件,提高数据质量,加强分析利用,推进残疾人状况监测的制度化、规范化。认真做好第三次全国残疾人抽样调查相关工作。
      (3)充分发挥高校和研究机构的学术优势,进一步加强残疾人事业的理论与实践研究。重点开展残疾人公民权利、人道主义思想等基础性研究和残疾人社会福利、劳动权益保护、残疾人服务业、残疾人服务提供模式、服务机构运行管理、服务质量标准与监管、无障碍等方面的理论与政策研究。
      (十四)社会环境和残疾人慈善事业
      1.任务目标:进一步弘扬人道主义思想,广泛宣传“平等、参与、共享”的现代文明社会残疾人观,为残疾人社会保障体系和服务体系建设营造良好社会环境。发挥残疾人社会服务组织作用,大力发展残疾人慈善事业,建立社会力量参与残疾人社会保障和服务的有效机制。
      2.政策措施
      (1)将无障碍建设、扶残助残、残疾人维权工作纳入“文明城市”、“文明单位”、“文明社区”创建内容,作为重要考核指标。宣传、文化、广播影视、新闻出版等部门和单位要采取有效措施,进一步支持残疾人事业,加大残疾人事业宣传力度,广泛宣传党和政府扶残助残优惠政策措施、社会各界的助残善举和残疾人的自强精神,加强网络等新媒体宣传。组织好全市残疾人事业好新闻作品评选和各区市人民广播电台残疾人专题节目展播活动。工会、团委、妇联等群团部门要结合各自职能开展形式多样的助残活动。组织好“全国助残日”、“国际残疾人日”等主题宣传活动。继续开展“手拉手红领巾助残”等活动。
      (2)通过用地保障、信贷支持和政府采购等形式,鼓励民间资本参与发展残疾人社会福利事业,兴办残疾人康复、托养服务等各类社会福利机构。采取公办民营、民办公助、政府购买服务等多种形式,通过资金、场地、人才等扶持措施,鼓励各类社会组织、企事业单位和个人参与发展残疾人服务业。改进和完善对残疾人社会服务组织资助办法,建立服务质量标准和监管制度,有条件的地方可以试点竞争性投标,确保服务的效率和质量。加强残疾人服务业规划和行业管理。
      (3)大力发展残疾人慈善事业。残疾人福利基金会要积极为残疾人事业筹集善款,开展爱心捐助活动。红十字会、慈善总会、狮子会等社会组织要积极开展残疾人慈善项目,鼓励社会单位和个人增强慈善意识,为残疾人事业发展贡献力量。积极加强对外交流与合作。
      四、规划的实施、监测和绩效评估
      各区市要依据本规划制定当地残疾人事业“十二五”发展规划,各部门要制定配套实施方案,各级、各部门要将本规划的主要任务指标纳入当地国民经济和社会发展总体规划、民生工程及部门规划,统一部署、统筹安排、同步实施;将残疾人事业发展水平纳入科学发展评价考核体系,将残疾人生存发展状况和残疾人事业发展统计纳入社会事业发展统计内容,加强监督考核和绩效评估。要综合运用各种财税支持手段,积极引导社会力量投入,形成多渠道、全方位的资金投入格局,建立投入稳定增长的残疾人事业发展经费保障长效机制,确保规划确定的各项任务落到实处。
      各级政府残疾人工作委员会及相关部门要根据规划执行评估指标体系开展年度监测评估和跟踪问效,及时发现和解决执行中的问题。各部门每年要向同级政府残疾人工作委员会报告规划执行情况。各级政府残疾人工作委员会在“十二五”中期和期末对规划实施情况进行考核、绩效评估和信息公开。
      对促进残疾人事业发展和扶残助残等方面做出突出贡献的集体、个人以及残疾人自强模范等按照相关规定予以表彰奖励。本规划有效期至2015年12月31日。
      附件:1.残疾人社会保障体系建设主要项目一览表
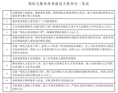
      2.残疾人服务体系建设主要项目一览表
      3.残疾人事业“十二五”发展规划执行评估指标体系
      附件1:


      附件2:

      附件3:

    扫一扫在手机打开当前页

    如果您对该文件有疑问,可以通过 网上咨询 方式咨询相关单位 。

    蚪侠镜像站群 镜像站群霸屏 整站下载器 整站下载器 泛目录+镜像 小偷程序 泛域名镜像 镜像小偷 镜像小偷 >网站地图-sitemap