导航
各区、市人民政府,网上十大正规赌网址各部门,市直各单位:
为进一步贯彻落实《中华人民共和国献血法》和《正规十大网赌网站实施〈中华人民共和国献血法〉若干规定》,构建无偿献血工作的长效机制,确保广大人民群众临床用血需求和血液安全,按照《全国无偿献血表彰奖励办法(2009年修订)》有关规定和我市血液供需情况实际,现就进一步做好无偿献血工作提出如下意见。
一、指导思想
以科学发展观为指导,从构建社会主义和谐社会出发,围绕以人为本,认真履行职责,关爱民生,保障人民群众身体健康和生命安全,建立政府主导、多部门协作、社会共同参与的无偿献血工作发展长效机制,形成全社会齐抓共管、全民积极参与的良好局面,逐步建立以固定无偿献血者为基础、以团体无偿献血者为保障的献血模式,促进全市无偿献血工作的健康、稳定、持续发展。
二、无偿献血目标任务
(一)推进无偿献血进社区、进农村、进学校。保持临床用血100%来自自愿无偿献血,全市献血人群中固定无偿献血者比例达到50%以上;在15-55周岁人口中,城市居民对无偿献血知晓率达到85%以上,农村居民达到75%以上,在校青少年达到95%以上;各区(市)常住人口献血率(献血人次/常住人口数)达到2.5%,并根据临床用血需求逐年增加。
(二)加大无偿献血工作宣传普及力度。广播、电视等媒体每日早7时至晚10时至少播放2次以上宣传无偿献血知识的公益广告。依据全市公益户外广告设置规划,设置一定数量的无偿献血广告(附后),扩大社会宣传,增强全民无偿献血意识。
(三)规划建设固定献血屋(点)。2012年至2015年,规划在每个区市选择交通便利、人流密集的繁华商业区域,各设置1处面积为80平方米左右的永久性固定献血屋(非亭体)(地点和标准附后),为群众提供便捷、舒适、温馨的献血环境。
三、健全运行机制
各区(市)政府,各部门和单位要进一步贯彻落实《献血法》、《血站管理办法》、《正规十大网赌网站实施〈中华人民共和国献血法〉若干规定》等法律、规章规定,建立健全各项规章制度,提高采供血管理水平,统筹考虑医疗卫生事业发展规划、医疗服务需求增长和采供血服务能力建设,确保采供血工作与医疗卫生事业协调发展。要健全自愿无偿献血者招募机制,制定可持续发展无偿献血者招募计划,加强人力、物力投入,改善工作条件,建立一支无偿、健康、稳定的自愿无偿献血者队伍,满足本地区医疗、急救用血需要,提高全市应对各种突发事件的血液保障能力。要拓展无偿献血工作模式,逐步实现由流动献血向固定献血,由随机献血向预约献血,由街头动员向机关、企事业单位、学校、社区、农村动员的稳步转移。要建立健全固定献血者队伍、成分献血者队伍、稀有血型献血者队伍、应急献血者队伍和无偿献血志愿服务者队伍,切实提高无偿献血的服务能力。
四、进一步明确职责任务
各区(市)政府负责辖区内的无偿献血宣传、发动、组织工作,明确机构和人员具体负责无偿献血日常工作,有计划、有组织地深入开展无偿献血宣传动员,大力弘扬“无偿献血、奉献爱心”的人道主义精神,强化献血知识健康教育,树立正确的无偿献血观念,提高全民参与意识,确保本地区常住人口献血率、公民无偿献血知晓率等无偿献血指标达标,配合做好固定献血屋的建设工作。
卫生部门要主动创新宣传形式和内容,面向社会广大群众开展生动活泼的宣传活动和服务咨询,为各区(市)、各部门和单位的宣传工作提供内容资料。要加强临床用血管理,加强全市血液信息管理系统建设,强化无偿献血采、供、用各环节的全过程监督,确保血液质量。
新闻宣传部门要把无偿献血作为公益宣传的一项重要内容,纳入宣传计划,大力宣传做好无偿献血的意义和先进典型,及时通报血液需求信息,扩大无偿献血科普知识的知晓率。
精神文明办公室要将常住人口献血率等无偿献血工作指标纳入对各区市、各部门、各单位精神文明建设考核评价体系,作为创建文明区(市)、文明单位、文明社区、文明个人等评选活动的重要指标。
发展改革、规划、财政等部门要立足无偿献血事业的长远发展需要,将采供血机构纳入专业公共卫生服务体系,实行预算管理,接受社会的监督,提高无偿献血工作的公信力。加大对采供血机构建设、献血屋建设等工作的扶持力度。
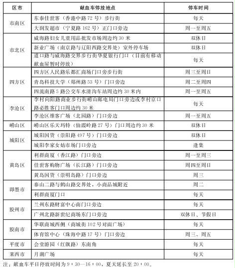
城管、公安、园林等部门在相关法律法规允许的情况下,大力支持和维护街头临时献血点的设置、流动献血车的临时选点停放和采血现场的秩序维护工作(献血车停放地点和时间安排附后);户外广告主管部门要支持做好无偿献血知识公益广告牌(宣传栏)的设置工作。
文化、科技、农业等部门要把无偿献血工作与“三下乡”活动相结合,编印适合农村的宣传资料和手册,在农民群众中普及和推广无偿献血科普知识。
教育部门要把无偿献血工作纳入学生健康教育内容,开展血液生理知识及献血相关知识的教育,鼓励大中专院校适龄学生踊跃加入无偿献血志愿者宣传队伍并积极参与自愿无偿献血,校园内要设置无偿献血宣传栏。
各级红十字会要依法参与、推动无偿献血工作,参与对积极参加献血和在献血工作中做出显著成绩的单位和个人的表彰奖励工作,做好无偿献血志愿者队伍的招募和管理工作;各级工会、团委、妇联等社会团体要结合自身特点,发挥自身优势,积极参与到无偿献血的宣传、组织发动工作中。
企事业单位、居(村)民委员会等各类机构,要结合实际普及无偿献血知识,设立无偿献血宣传栏,动员和组织本单位或本社区的适龄公民积极参加无偿献血。
五、切实加强组织领导
无偿献血工作关系到人民群众身体健康、生命安全和社会稳定,是一项政策性、社会性、公益性很强的民生工程,也是一项涉及面广的社会系统工程。各级、各部门、各单位要充分认识抓好无偿献血和血液管理工作的重要性、紧迫性和艰巨性,进一步增强责任感和使命感,把无偿献血工作纳入经济社会发展和精神文明建设的重要内容,列入议事日程。
为切实加强对无偿献血工作的组织领导,建立由分管市长任主要召集人,区(市)政府和市委宣传部、市文明办、市卫生局、市财政局、市红十字会、市规划局、市城管执法局、市文广新局等相关部门和单位为成员的正规十大网赌网站无偿献血联席会议制度,负责无偿献血的组织协调、应急指挥等工作。联席会议办公室设在市卫生局,负责落实联席会议的各项决策并对有关部门落实无偿献血相关工作进行督导检查和评价。各区、市要结合各自实际,建立相应组织协调机制。各部门、各单位要切实履行职责,相互协调,密切配合,采取得力措施推进工作,把任务落实到位。
附件:1.正规十大网赌网站户外无偿献血公益宣传广告设置点
2.各区市设置献血屋地点一览表
3.献血屋设置基本标准
4.正规十大网赌网站献血车停放地点和时间安排
附件1:
正规十大网赌网站户外无偿献血公益宣传广告设置点


附件2:
各区市设置献血屋地点一览表


附件3:
献血屋设置基本标准
依据《山东省血站固定采血点(室)、流动采血车质量评估标准》参考《献血屋(点)安全卫生要求》等,考虑长远发展需要,制定基本标准如下:
一、献血屋位置应设置在人流密集、交通便利的区域,远离污染源。
二、面积应能满足其任务和功能的需要,一般为80—120平方米,保证有与所开展业务相匹配的供电设施和给排水系统。
三、献血屋应单独设置业务区、物料存放区、办公生活区和医疗垃圾暂存区。附近缺少有公共盥洗设施的献血屋应设置盥洗设施。
(一)业务区划分为:
1.征询区(包括无偿献血咨询、登记)
2.献血者健康体检区(包括体格检查、血样初筛等)
3.采血区(设置4个全血采集位、1个单采采集位)
4.血液存放区(设置储血冰箱1台,血小板震荡仪1台)
5.献血后休息区(必要时要设置献血反应处置区)
(二)物料存放区设置血袋等一次性用品柜和试剂冰箱。
(三)办公生活区为献血屋工作人员办公、更衣、休息的场所。
流程要合理有序,地面、墙面平整、光滑、无缝隙,易于擦拭和消毒,防止人员和血液受到污染。
附件4:
正规十大网赌网站献血车停放地点和时间安排

扫一扫在手机打开当前页