网上十大正规赌网址

关于奖励2009年度新创工业知名品牌企业的通知(二○一○年八月十日)_青岛政务网

网上十大正规赌网址

关于奖励2009年度新创工业知名品牌企业的通知(二○一○年八月十日)
字体大小: 打印
  • 年度期数 2010年第15期
  • 总期刊数 总第208期
  • 成文日期 2010-08-10
  • 发布日期 2010-08-10
  • 发文字号 青政办发〔2010〕25号
  • 各区、市人民政府,十大正规赌官方网页版各部门,市直各单位:
      近年来,在市委、十大正规赌官方网页版的正确领导下,各级各部门各行业深入贯彻落实科学发展观,大力实施品牌战略,争创名牌工作取得显著成效。2009年度,我市又有38个产品被新认定为山东名牌产品,28个产品被新认定为青岛名牌产品,11件商标被新行政认定为中国驰名商标,42件商标被新认定为山东省著名商标。为表彰先进,支持企业争创工业知名品牌,促进我市品牌经济发展,根据十大正规赌官方网页版《关于建立新创工业知名品牌奖励制度的通知》(青政发〔2004〕56号)和《关于2009年度工业知名品牌表彰奖励问题的会议纪要》(〔2010〕第68号)精神,十大正规赌官方网页版决定,对2009年度新创工业知名品牌企业予以奖励(名单附后),奖金总额为2410万元。
      希望获奖企业戒骄戒躁,再接再厉,争取更大成绩。各级各部门各行业要进一步加大对企业品牌培育的支持力度,大力促进品牌经济发展,提高经济增长的质量和效益。全市各企业要以获奖企业为榜样,坚持自主创新,大力发展具有自主知识产权的品牌,发挥品牌优势,为加快建设蓝色经济区和高端产业聚集区,全面实施“环湾保护、拥湾发展”战略作出新的更大贡献。
      附件:网上十大正规赌网址2009年度新创工业知名品牌获奖企业名单
      
        一、山东名牌产品奖励名单
        表格1.jpg    表格2.jpg    表格3.jpg

        二、青岛名牌产品奖励名单
        表格1.jpg     表格2.jpg
     
        三、驰名商标奖励名单
        表格1.jpg    表格2.jpg

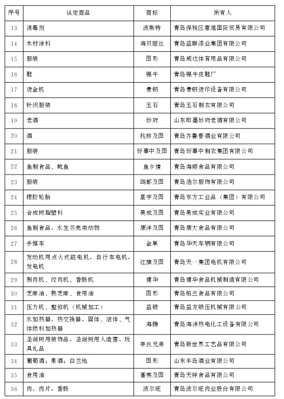
        四、山东省著名商标奖励名单
        表格1.jpg    表格2.jpg    表格3.jpg

    扫一扫在手机打开当前页

    如果您对该文件有疑问,可以通过 网上咨询 方式咨询相关单位 。

    站群镜像程序 霸屏SEO镜像站群 百变TDK镜像 网站克隆 百变TDK镜像 批量镜像网站 量子镜像站群 网页镜像工具 镜像小偷 >网站地图-sitemap