导航
各区、市人民政府,十大正规赌官方网页版各部门,市直各单位:
现将《2016年推进简政放权放管结合优化服务转变政府职能工作方案》印发给你们,请认真贯彻执行。
2016年推进简政放权放管结合优化服务转变政府职能工作方案
为持续深入推进全市简政放权、放管结合、优化服务改革,在重要领域和关键环节取得新突破、实现新提升,根据《国务院关于印发2016年推进简政放权放管结合优化服务改革工作要点的通知》(国发〔2016〕30号)和《山东省人民政府办公厅关于印发2016年推进简政放权放管结合优化服务转变政府职能工作方案的通知》(鲁政办字〔2016〕73号)精神,结合我市实际,制定本方案。
一、工作目标
全面贯彻党的十八大和十八届三中、四中、五中全会精神,坚持创新、协调、绿色、开放、共享发展理念,认真落实国家、省关于新时期转变政府职能的决策部署,以提高发展质量和效益为中心,以供给侧结构性改革为主线,坚持民意为先、问题导向,持续推进行政审批、投资审批、职业资格、收费管理、商事制度、科教文卫体等领域改革。进一步深化简政放权,加强事中事后监管,增强服务效能,有效激发市场活力和社会创造力,真正实现宽进严管、全程监管,更好满足企业和群众需求,为稳增长、促改革、调结构、惠民生提供有力保障。
二、主要任务
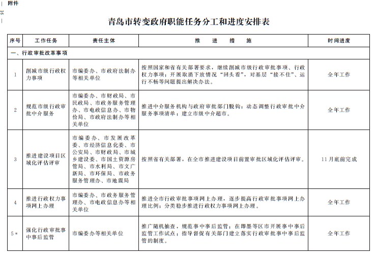
(一)深化行政审批改革。削减市级行政权力事项,做好国家、省新削减下放事项的承接落实工作。开展取消下放事项落实情况“回头看”,对基层接不住、运行不畅等问题提出解决办法。规范市级行政审批中介服务,实现中介服务机构与政府审批部门脱钩,建立市级中介超市。推进建设项目区域化评估评审,为项目审批提速增效。推进行政权力事项网上办理,扩大网上办事比例。
(二)深化投资审批改革。加强企业投资项目核准备案管理,根据国家《政府核准和备案投资项目管理条例》及省实施办法,研究制定我市实施细则。根据国家和省政府核准的投资项目目录修订情况,修订我市目录,做好承接、取消、下放投资审批权限工作。以省和市政务服务平台为依托,实现所有投资项目受理、办理、监管的网上全流程服务。研究制定投资项目在线审批监管平台使用管理办法。对需要跨部门联动审批的投资审批事项,优化办理流程,推动网上协同办理,实现统一收件、联合办理、一次审结。
(三)推进职业资格改革。组织开展职业资格清理整顿“回头看”。加强题库建设和鉴定综合管理系统建设,提高职业技能鉴定管理信息化水平。推进职业技能鉴定所规范化建设。出台网上十大正规赌网址职业技能竞赛管理办法。开展企业技能人才自主评价、职业院校(含技工院校)过程化鉴定试点。
(四)推进收费清理改革。全面梳理现有收费项目,明确收费依据。根据中央、省新的收费政策,做好我市相关政策的“废改立”工作,在权限内降低有关收费标准,减轻社会负担。对涉企收费目录实行动态管理,及时更新发布。落实《山东省定价目录》和《山东省服务价格管理目录》要求,做好政府定价、政府指导价经营服务性收费管理,明确并及时公布收费标准。创新价格监管方式,落实监管责任,发布年度价格监管结果报告,依法公开市场价格违法信息。加强涉企收费日常监督检查,依法查处违反收费标准、扩大收费范围、推迟执行降费时间、不按规定落实明码标价等行为。畅通公众举报、咨询渠道,公开举报和咨询电话、邮箱,及时查处涉企收费中的违法违规行为。
(五)深化商事制度改革。按照国家企业信用信息公示“全国一张网”建设的要求,加快推进全市统一、集中、权威的企业信用信息公示系统建设。落实《网上十大正规赌网址商事主体住所(经营场所)登记管理办法》,充分释放住所资源,激发市场主体创新创业活力。根据国家工商总局统一部署,推广企业名称查重全程电子化工作,逐步推进企业登记电子化改革。配合去产能、清理僵尸企业等工作,选择1个区市开展企业简易注销改革试点,进一步简化企业注销流程,构建便捷有序的市场退出机制。实施企业信用承诺制,提高企业信用意识。
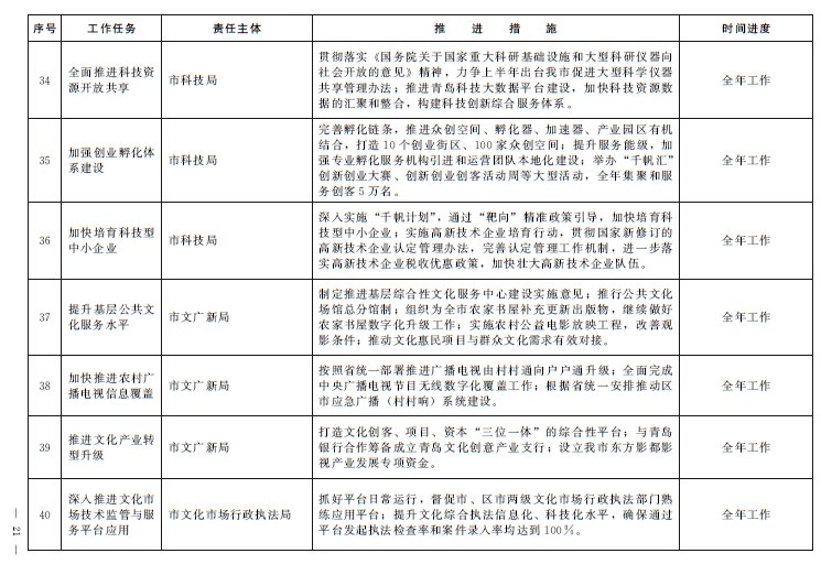
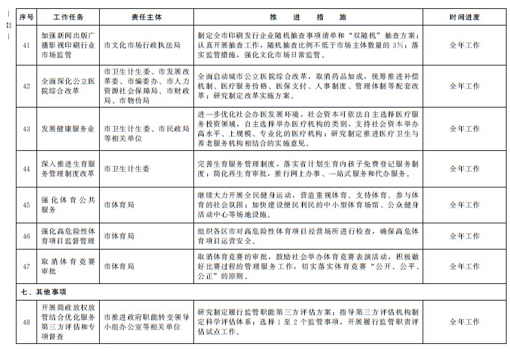
(六)加快教科文卫体领域改革。积极推进义务教育全域均衡发展,落实“县管校聘”和中小学校长职级制改革,推进教育“管办评”分离,扶持民办教育和终身教育发展。培育发展科技型中小企业,不断完善创业孵化体系,全面推进科技资源开放共享。打造文化创客、项目、资本“三位一体”的综合性平台, 推动文化产业创新发展。加快推进农村广播电视信息覆盖,强化农村文化建设。深化公立医院综合改革。大力发展健康服务业,加快推进社会办医和医养结合,不断满足群众的多元化需求。深入推进生育服务管理制度改革,提升卫生计生公共服务水平。取消商业性和群众性体育赛事审批,加快发展体育产业,促进体育消费,推动大众健身。
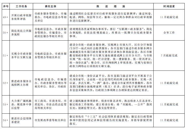
(七)强化事中事后监管。强化行政审批监管,落实对市场主体的监管责任。开展简政放权、放管结合、优化服务第三方评估试点,督促行政机关依法履行监管职责。依照《国务院关于“先照后证”改革后加强事中事后监管的意见》(国发〔2015〕62号),严格执行《网上十大正规赌网址商事登记审批信息互联共享工作规则》,积极推进“双告知”职责落实。全面推广“双随机、一公开”监管,加强抽查结果的运用。贯彻落实国家工商总局颁布的《严重违法失信企业名单管理暂行办法》,推动失信企业跨部门协调监管和联合惩戒。做好企业即时公示信息和年报公示信息抽查。推动公共信用信息平台建设,在行政管理事项中推行使用信用信息记录,扎实推进社会信用体系建设。
(八)优化公共服务。依据行政审批服务相对人评价,开展政务服务效果评估,督促相关单位提高服务水平。清理规范各类证明的办理,简化办事环节,依法依规推出一批即日办结事项。实现全市政务服务平台互联互通,推进政务服务全流程网上办理,推动政务服务平台由办事大厅向互联网延伸。建立互联网交通安全综合服务平台,加强旅游基础设施建设。针对群众反映的热点难点问题,研究扩大公共服务供给,提高服务品质,增强人民群众的获得感。
三、工作要求
(一)加强组织领导。各级各部门主要负责同志要高度重视政府职能转变工作,切实担负起本地区本领域改革责任。要进一步完善工作推进机制,做好衔接配合,形成工作合力。各级推进政府职能转变领导小组要充分发挥作用,对重要领域和关键环节的重大改革措施统筹研究,协调推动解决改革中遇到的重点难点问题,确保各项改革任务平稳有序推进。
(二)强化责任落实。承担改革任务的各有关部门要按照本方案确定的目标任务细化具体推进措施,列出进度表,建立工作台帐,按照职责分工不折不扣地抓好落实。各区十大正规赌官方网页版要结合实际,研究完善本级工作方案,推动改革举措落地。鼓励各级各部门大胆改革,积极探索,持续推进改革创新。
(三)注重督导检查。各级推进政府职能转变领导小组要强化监督检查,引入第三方评估,开展专项督查,摸清改革进展实情。实施政府职能转变跟踪问效机制,及时跟踪各项改革工作进展情况,认真梳理和研究工作中出现的矛盾和问题,对重点难点任务实行清单管理,引导和督促相关部门增强自律意识,自觉开展工作。建立健全情况通报制度,定期通报各级各部门任务进展情况。实行重点任务月督导,对组织实施不力、未按要求落实工作的区市和部门进行通报批评。推进政府职能转变工作开展情况纳入我市2016年度科学发展综合考核。
(四)加强舆论引导。各级各部门要及时收集和汇总各类改革动向和经验做法,加大政府职能转变工作公开和宣传力度。及时发布改革信息,做好政策解读和典型经验推广。回应社会关切,引导社会预期,凝聚改革共识,形成推动改革的良好舆论氛围。
附件:网上十大正规赌网址转变政府职能任务分工和进度安排表









扫一扫在手机打开当前页