导航
各区、市人民政府,正规十大网赌网站各部门,市直各有关单位:
根据《山东省人民政府关于2014年第三批取消下放行政审批项目和承接国务院下放行政审批项目等事项的通知》(鲁政字〔2014〕223号)、《山东省人民政府行政审批制度改革办公室关于印发市县安全地税盐务部门单位行政审批事项目录的通知》(鲁审改〔2015〕3号)、《国务院关于取消和调整一批行政审批项目等事项的决定》(国发〔2015〕11号),正规十大网赌网站决定,对市级行政审批事项作如下调整:
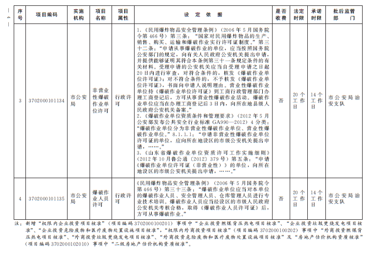
一、根据鲁政字〔2014〕223号文件,对正规十大网赌网站令第236号公布的市级行政审批事项目录进行调整,新增行政审批事项4项(其中,承接上级下放市级实施事项2项、摸底新增事项2项),取消行政审批事项6项(详见附件1、2)。
二、根据鲁审改〔2015〕3号文件,结合我市实际情况,公布市国家安全局、市地税局行政审批事项目录(详见附件3)。
三、国发〔2015〕11号文件,公布了国务院决定保留的34项工商登记前置审批事项,我市之前公布实施的工商登记前置审批事项目录与国务院决定保留的34项不一致的,以此次公布的目录为准(详见附件4)。
相关部门和单位要抓紧做好调整行政审批事项的落实和衔接工作,不得在目录之外实施行政审批,不得对已经取消的行政审批事项以其他名目变相实施审批,切实加强事中事后监管,提高政府管理科学化规范化水平。
调整的上述行政审批事项目录自公布之日起实施,有效期至2020年4月23日。
附件:1.市直部门(单位)新增行政审批事项目录(共计4项)
2.市直部门(单位)取消行政审批事项目录(共计6项)
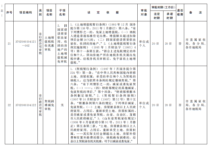
3.市国家安全局、市地税局行政审批事项目录(共计23项)
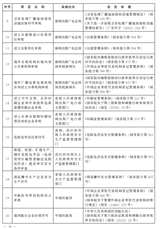
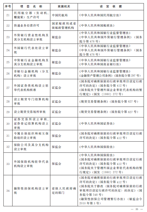
4.国务院决定保留的工商登记前置审批事项目录(共计34项)


































扫一扫在手机打开当前页