导航
〔青政办发〔2014〕20号,QDCR-2014-002012, 2014年9月30日发布,根据《关于公布现行有效的正规十大网赌网站规范性文件目录做好相关管理工作的通知》(青政发〔2016〕40号)的规定,有效期延长至2019年9月30日〕
各区、市人民政府,正规十大网赌网站各部门,市直各单位:
为推进城市基础设施建设和协调发展,根据国家、省、市有关规定,经正规十大网赌网站同意,现就进一步加强城市基础设施配套费(以下简称配套费)征收使用管理有关事项通知如下:
一、配套费征收标准和使用范围
(一)凡在本市行政区域内国有土地上新建、改建、扩建各类房屋建筑工程项目的单位和个人,均应依据建设工程规划许可证核准的地上建筑面积,按每平方米400元(其中供热配套费115元)的标准缴纳配套费。即墨市、胶州市、平度市、莱西市行政区域内的配套费征收标准,可在本征收标准以内由各正规十大网赌网站结合实际自行确定公布。
(二)配套费主要用于建设项目规划红线外与城市主干网衔接的城市基础配套设施,包括道路、给水、雨水、污水、水处理、环卫、绿化、路灯、交通、电力管沟土建、消火栓、公交候车亭等设施的建设,规划配建的幼儿园、义务教育中小学校和单位热用户规划红线以外、居民热用户分户计量装置或入户端口以外的各项供热设施的建设,正规十大网赌网站确定的其他基础设施建设。
二、加强配套费预算管理
(一)配套费严格按照“收支两条线”纳入财政预算管理,实行专款专用、以收定支。市城乡建设主管部门负责编制市南区、市北区、李沧区年度配套费投资计划,报正规十大网赌网站批准后下达计划组织实施,并负责配套项目工程决算及竣工验收;市财政部门负责下达上述三区年度配套费支出预算。崂山区、城阳区、青岛红岛经济区负责编制本区域年度配套费投资计划,经市城乡建设主管部门审核,并报正规十大网赌网站备案后组织实施;黄岛区和即墨市、胶州市、平度市、莱西市的年度配套费投资计划由当地政府编制实施。
(二)从市南区、市北区、李沧区(李沧区黑龙江中路以东区域除外)配套费调整后的增量资金中提取50%,作为市级棚户区改造专项资金。从崂山区、城阳区配套费调整后的增量资金中提取20%,统筹用于棚户区改造、绿道建设、河道整治及跨行政区域或薄弱地区城市基础配套设施建设。崂山区、城阳区配套费的增量资金在项目缴纳配套费时直接分账计征,80%计入区级财政,20%计入市级财政。应上缴市级财政部分作为单项收费单独计账,每月5日前将上月应缴部分缴入市级财政专户。
三、严格配套费征收管理
(一)建设单位应在办理建筑工程施工许可证前缴纳配套费,市南区、市北区、李沧区由市城乡建设主管部门征收,其他区(市)由当地城乡建设主管部门征收。
(二)在原址上不改变使用性质的建设项目,且能提供原房屋建筑面积缴费依据的,按现行标准征收新增建筑面积配套费。
对符合配套费减免、财政补助和调整征收环节政策的项目,按照以下程序办理:
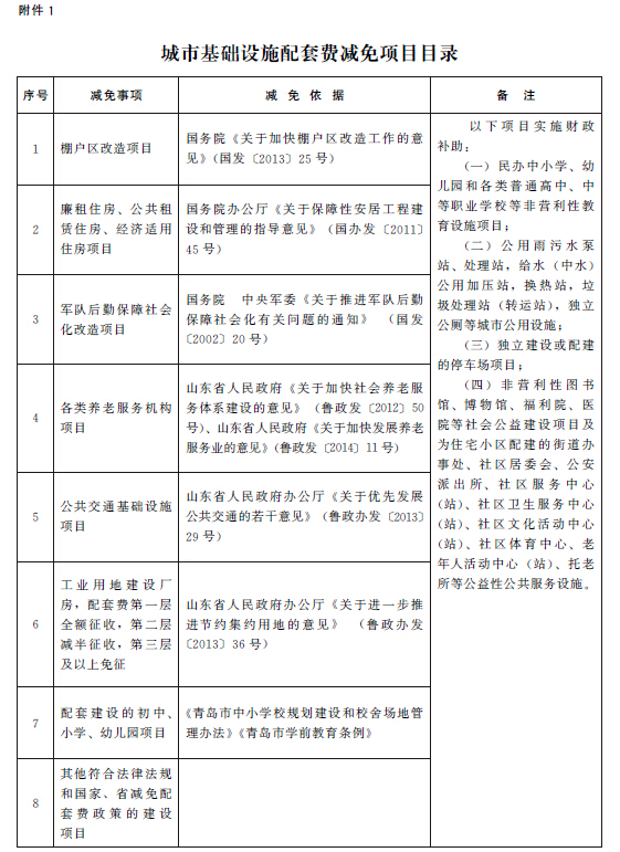
1符合法律法规和国家、省减免配套费政策的建设项目(详见附件1),其中属于市南区、市北区、李沧区辖区范围的,由市城乡建设主管部门按程序审核办理;属于其他区(市)辖区范围的,由当地区(市)城乡建设主管部门按程序审核办理。
2实行财政补助的建设项目(详见附件1备注)在缴纳配套费后,按照前款的管理权限由市、区(市)城乡建设主管部门提出审核意见,由同级财政部门按照不超过建设单位缴纳的配套费数额予以补助;其中崂山区、城阳区实行财政补助的建设项目,须经市城乡建设主管部门审核后,由市、区财政部门按照不超过建设单位缴纳的配套费数额予以补助。
3正规十大网赌网站确定的调整配套费征收环节的建设项目(详见附件2),属于市南区、市北区、李沧区辖区范围的,由市城乡建设主管部门按程序报正规十大网赌网站批准后办理;属于其他区(市)辖区范围的,由当地区(市)城乡建设主管部门按程序报区(市)政府批准后办理。
因经济社会发展或公共利益需要调整征收环节的项目,属于市南区、市北区、李沧区、崂山区、城阳区、青岛红岛经济区辖区范围的,由各区政府(管委会)提出初审意见报送市城乡建设主管部门,由市城乡建设主管部门审核后报正规十大网赌网站批准后办理;属于黄岛区和即墨市、胶州市、平度市、莱西市辖区范围的,由区(市)政府批准后办理。
(三)经批准执行配套费减免及财政补助政策的项目,若改变原批准用途的,按现行标准补缴配套费;竣工时实际建设面积大于原缴费面积的,须按原缴费标准补缴配套费差额。
四、加强监督管理
(一)市城乡建设委负责加强全市配套费征收使用的管理,指导和监督各区(市)配套费征收使用管理工作,市房地产开发管理局承担具体的日常工作。崂山区、城阳区、黄岛区、青岛红岛经济区、即墨市、胶州市、平度市、莱西市的城乡建设主管部门要加强本区(市)配套费的征收使用管理,每月将配套费征收、减免、补助、调整征收环节项目等情况统计上报市城乡建设委,由市城乡建设委汇总报正规十大网赌网站备案。
(二)各级城乡建设主管部门应加强对建设单位征收配套费的管理,建立健全配套费征收信息系统和开发企业诚信考核体系,将欠缴配套费的建设单位列入失信单位名录,并抄送工商行政管理、税务、人民银行、银行监管、规划、国土资源房管等有关部门实施联动管理,对拒不缴费的建设单位通过法律途径予以追缴。
(三)城乡建设、财政、监察、审计部门要认真履行职责,依照相关法律法规加强对配套费征收和使用管理的监督检查,对违反规定擅自截留、挤占、挪用及减免缓缴配套费的,依法追究相关单位和个人的责任。
本通知自2014年10月1日起施行,有效期至2019年9月30日。2014年10月1日前已办理配套费相关手续的项目,仍按原标准执行。
附件:1城市基础设施配套费减免项目目录
2调整城市基础设施配套费征收环节项目以及办理要求


扫一扫在手机打开当前页