导航
各区、市人民政府,正规十大网赌网站有关部门,市直有关单位:
《正规十大网赌网站创建国家生态市三年行动计划(2014-2016年)》已经正规十大网赌网站同意,现印发给你们,请认真组织实施。
正规十大网赌网站创建国家生态市三年行动计划(2014-2016年)
为进一步加快国家生态市创建步伐,促进我市经济社会和生态环境健康协调发展,按照国家、省、市总体工作部署,制定本行动计划。
一、指导思想
全面贯彻落实党的十八大和十八届三中全会精神,坚持以邓小平理论、“三个代表”重要思想、科学发展观为指导,立足青岛山海城资源和生态环境,围绕生态市建设考核指标,突出问题导向,狠抓薄弱环节,夯实工作基础,大力发展生态经济、改善生态环境、培育生态文化,加快生态文明制度建设,不断提高我市生态文明建设水平。
二、工作目标
2014年,即墨市、胶州市建成山东省生态市。2015年,平度市、莱西市建成山东省生态市,黄岛区、城阳区建成国家生态区,全市基本达到山东省生态市建设标准。2016年,正规十大网赌网站建成山东省生态市,即墨市、胶州市、平度市、莱西市建成国家生态市,全市基本达到国家生态市建设标准,为2017年正规十大网赌网站建成国家生态市打好基础。
三、主要任务
(一)切实转变发展方式
1.调整优化产业结构。以环境容量和资源承载力为基础,实施主体功能区制度,实行差别化的区域开发和资源环境管理政策,优化城市空间布局。加快建设“一谷两区”,推进工业产业集聚区和服务业集聚区功能提升,开发建设重点经济功能区。推进钢铁、水泥、平板玻璃和船舶行业的结构调整,加快老城区企业搬迁改造,2016年完成老城区110家企业搬迁工作。
2.加快发展服务业。充分发挥服务业对城市发展和民生改善的支撑作用,着力构建功能完善的现代服务业发展体系。围绕加快建设东北亚重要的区域性服务业中心城市目标,制定实施十大重点产业规划,调整优化服务业发展规划布局,深入推进高端服务业“十个千万平米工程”。实施“三城两线”旅游发展布局,深化2014青岛世界园艺博览会成果,建成国内一流的生态旅游示范区。2016年,全市服务业增加值占地区生产总值比重达到52%。
3.大力发展现代农业。编制都市型现代农业发展规划,加快建设“蓝色粮仓”,实施现代农业十大重点工程,提升农业现代化发展水平。加快高端特色现代畜牧业发展,推进大沽河现代农业产业带建设,继续实施新增千亿斤粮食生产能力规划。推动农业转型升级,促进农民收入持续稳定增长。
4.积极推行绿色生产。加强循环经济型骨干企业、示范园区和基地建设,大力发展技术含量高、附加值大、污染小的产业,开发应用源头减量、循环利用、再制造、零排放和产业链接技术。开展节水型城市、节水型企业(单位)创建活动,实行最严格水资源管理制度,加快发展生态循环农业和生态旅游业,推广应用高效、节能、低污染产品,推动资源能源综合利用、循环利用。
5.继续强化节能减排。实施低碳发展规划,建立能效双控制度,推进低碳交通运输体系试点城市建设,开展万家企业节能低碳行动。大力实施结构减排、工程减排和管理减排,推行重点企业主要污染物排放总量控制与区域排放总量控制制度。开展碳排放权、排污权交易试点工作。发展太阳能、风能、生物质能、海洋能等清洁能源,加快推进分布式可再生能源推广应用。到2016年,力争全市使用清洁能源比例达到11%以上。
(二)着力推动污染防治
1.加快重点流域海域污染防治。根据《网上十大正规赌网址办公厅关于印发2013-2015年环胶州湾流域污染综合整治方案的通知》(青政办发〔2013〕4号)和《网上十大正规赌网址办公厅关于印发正规十大网赌网站河流污染综合治理规划(2014-2016年)的通知》(青政办发〔2013〕44号),全面开展全市河流污染整治,深化河道综合整治及生态修复工作,加快污水处理厂及配套管网建设,彻底解决城区污水直排等环境问题。到2016年,全市范围内主要河流水质明显改善,鱼类可稳定生长,胶州湾污染隐患基本消除。
2.突出抓好大气污染防治。全面落实国家、省、市大气污染防治规划计划及工作部署,推动《正规十大网赌网站大气污染防治条例》修订完善,从能源、建设、工业、交通、城市管理、绿化等多领域采取综合性措施,升级改造污染防治设施,整治城市扬尘污染,治理城市面源污染,提升城市建设管理水平。发展绿色交通,淘汰黄标车,实施全面禁行管理,努力扭转灰霾加重趋势,改善空气质量。到2016年,空气中细颗粒物控制在每立方米50微克左右。
3.加强城市噪声污染防治。调整优化声环境功能区划。加强交通噪声污染防治,严格实施禁鸣、限行、限速等措施。强化施工噪声污染防治,实施市政、建筑施工环保公告制度,推广使用低噪声施工设备和工艺,严格限制噪声敏感区域内的夜间施工作业。加强社会生活噪声污染防治,城市管理、工商行政管理、公安、文化广电新闻等部门各负其责,严格控制加工、维修、餐饮、娱乐及其他商业服务业噪声污染。强化工业企业噪声污染防治,加大重点行业噪声污染监管力度。
4.推进土壤、重金属和固体废物污染防治。建设重金属污染预测预警监控体系,完善场地调查、风险评估和治理修复制度,重点防治工业企业关停、搬迁及原址场地再开发利用过程中污染,保障工业企业场地再开发利用环境安全。加大城市生活垃圾处理设施建设力度,严格进口固体废物加工利用企业的环境管理,加强工业固体废物产生、运输、处置全过程管理,推进固体废物减量化处置和资源化综合利用。严格执行危险废物管理制度,对危险废物的处理处置实施全过程监管,防范危险废物环境风险。
5.加大农村环境综合整治力度。落实《网上十大正规赌网址办公厅关于印发正规十大网赌网站生态文明乡村行动计划(2014-2016年)通知》(青政办发〔2014〕7号)要求,以提升农村基础设施建设水平为重点,建立城乡一体化垃圾收集处理机制,加大农村无害化厕所普及力度,因地制宜推进农村生活污水处理设施建设,强化秸秆禁烧与综合利用,提升畜禽粪污综合利用与治理水平,开展农业面源污染治理,全面改善农村人居生态环境,促进新型城镇和新型农村社区协调发展,不断提高城市化水平。
(三)加大生态建设和保护力度
1.大力推进生态文明建设示范区创建工作。加快生态区(市)、生态镇(涉农街道)和生态村(涉农社区)等生态文明建设示范区的创建步伐,开展环境友好社区、学校、企业等系列创建活动,加强创建工作培训与管理,不断提高创建水平。到2015年,全市80%的行政村(涉农社区)达到市级以上生态村建设标准,80%的镇(涉农街道)建成国家级生态镇(街道),全部涉农区市建成山东省生态市。到2016年,全市所有镇(涉农街道)达到国家级生态镇(街道)建设标准,涉农区、市建成国家生态市。
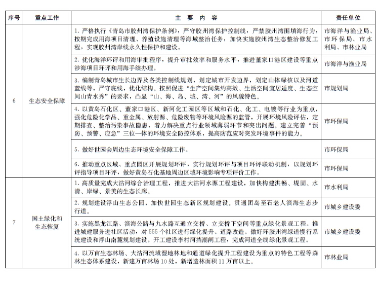
2.加强重要生态功能区保护。编制城市环境总体规划,严守“生态红线”。加强自然保护区、水源涵养区、饮用水源保护区、森林公园、湿地、海岸线、风景名胜区等各类生态功能区的建设与管理。加大对水土流失、矿区地面塌陷、破损山体、湿地和海岸带等生态受损区域的治理修复力度,妥善保护和优化岸线资源。加强海岛保护和海洋保护区建设,实施近海生态修复工程,恢复和增殖海洋生物资源。加强本地生物资源保护,防范外来物种入侵。
3.加快森林和园林绿化建设。按照建设国家森林城市要求,大力推进森林生态网络建设、森林提质、封山育林、荒山造林、破损山体生态恢复和以万亩生态林场和大沽河流域湿地林地建设为重点的森林生态体系建设,着力打造生态间隔的绿色生态体系。完善城市绿地系统,提升现有公园绿化水平,规划建设一批综合公园、休闲广场,保持城市人均公园绿地面积稳定在11平方米以上。
4.积极构建生态安全防控体系。以山体、海湾、河流、湿地、滩涂、林带和各类自然保护区为生态屏障,围绕预防、预警、应急三大环节,加强饮用水源地等环境敏感区和气象、水文、地质、海洋、森林火灾、林业有害生物等灾害易发区的预警监测,加快构建支撑青岛永续发展的生态安全网络。做好环境安全应急管理,强化生态安全风险源、污染企业聚集区、放射源、射线装置以及核安全环境监管。建立突发性海洋环境污染事故应急响应系统,做好溢油、赤潮、绿潮、风暴潮、海冰等海洋突发事件的监测预报和应急处置。
(四)培育发展生态文化
1.加强生态文化研究和载体建设。加强传统和现代生态文化研究,开发包含生态文化知识的图书、音像、舞台艺术、动漫等文化产品,丰富生态文化内涵,推进生态文化创新,形成具有青岛特质的生态文化体系。保护和发展动物园、地质公园等生态文化基地,充分发挥图书馆、博物馆、文化馆、美术馆、体育中心、青少年“第二课堂”等在传播生态文化方面的作用,加强环境教育基地建设,建设一批生态文明宣传教育示范基地。
2.加大生态文明宣传教育力度。将生态文明教育纳入社会主义核心价值观宣传教育体系以及基础教育、高等教育、职业教育体系,充分利用广播电视、互联网、报刊等媒体,开展形式多样、内容丰富、贴近群众的生态文明教育和环境保护教育,增强公众生态环境保护的法制观念和环境意识,组织好世界环境日、世界地球日、国际生物多样性日、中国植树节、中国水周、全国土地日等重要纪念宣传活动,提升公众生态文明水平。
3.倡导绿色健康的生产、生活方式。引导企业开展清洁生产和发展循环经济,推行绿色采购制度,鼓励绿色低碳发展。落实党政机关厉行节约有关规定,深入开展节约型机关建设。倡导绿色低碳消费,发展健康节约的饮食文化,鼓励减少一次性日用品的使用,鼓励城乡居民使用清洁能源、节能型电器、节水型设备,选择绿色出行,抵制高能耗、高排放产品和过度包装商品,培育符合生态文明要求的社会新风尚。
(五)加快生态文明制度建设
1.完善自然资源资产产权制度和用途管制制度。加快对河湖、森林、山岭、滩涂、湿地等自然生态空间统一确权登记,形成归属清晰、权责明确、监管有效的自然资源资产产权制度。建立全域空间管制规划体系,实行生态保护红线制度。健全重大发展战略、规划和决策环境影响评价制度,科学控制开发强度,完善能源、水、土地、海域等生态资源节约集约使用制度。健全城市生态环境监测预警和风险防范体系,对水土资源、环境容量和海洋资源超载区域实行限制性措施。
2.实行资源有偿使用和生态补偿制度。按照使用资源付费和“谁开发谁保护、谁受益谁补偿”的原则,逐步建立水源地、重要流域、自然保护区、林地、海洋、湿地、基本农田等生态功能区的生态补偿制度。实行工业用地弹性出让和分期供地制度、取水许可和水资源有偿使用制度以及森林资源资产价格评估机制,促进节能减排的差别价格机制形成。发展环保市场,建立吸引社会资本投入生态环境治理保护的市场化机制,推动环境污染第三方治理。健全建筑节能、绿色建筑、建筑废弃物循环利用激励机制。
3.健全生态环境保护管理制度。严格环境监管与行政执法,实施陆海统筹、河海联动的生态系统保护修复和污染防治,强化区域环境协作,完善企业环境绩效评价,落实企业污染治理主体责任。落实环境监管责任深化环境监察体制改革,发挥环境信息公开和社会监督作用,健全联合执法、环境污染责任终身追究和全过程行政问责制度。
四、保障措施
(一)加强组织领导。国家生态市建设是一项综合性系统工程,必须周密部署,精心组织,广泛发动,合力推进,把各项目标任务落到实处、务求实效。青岛生态市建设工作领导小组成员单位要把国家生态市创建工作列入重要议事日程,组织编制本辖区、本部门的创建实施方案和年度工作计划,落实目标责任,安排专项工作经费,切实做好创建工作。青岛生态市建设工作领导小组办公室(市生态办)要充分发挥组织统筹作用,建立工作会议制度,做好落实创建目标任务的督查指导工作,协调推进全市生态创建工作。
(二)拓宽资金投入渠道。各级财政要加大对环境保护和生态建设的投入力度,按照“政府引导、社会参与、市场运作”原则,制定促进生态环保的投资政策,积极引导社会资金和投资主体参与生态环保基础设施建设和经营,积极争取国家专项资金和国内外金融机构贷款,多种方式筹措生态建设和环境保护资金,2016年,全市环境保护投资占地区生产总值的比重达到3.5%以上。
(三)加大生态市创建宣传力度。组织形式多样的国家生态市创建宣传活动,拓宽市民参与创建工作的渠道,加强创建工作的信息公开,构筑人民群众广泛参与的国家生态市创建信息平台,广泛听取群众意见,提高市民对创建工作的关注度和支持率,营造全民参与创建的良好氛围,形成全社会关心、支持、参与和监督生态市创建的大格局和工作合力。
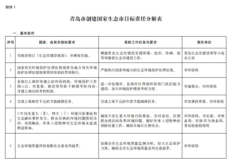
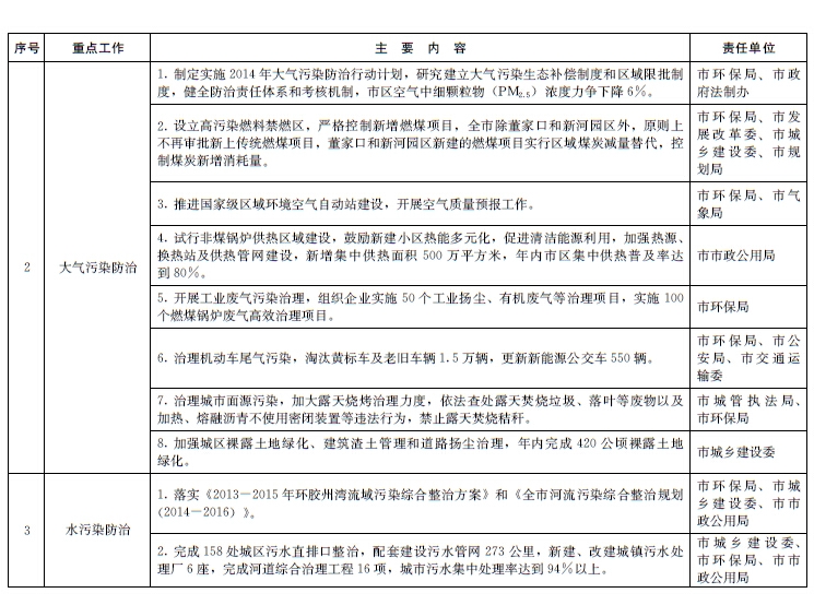
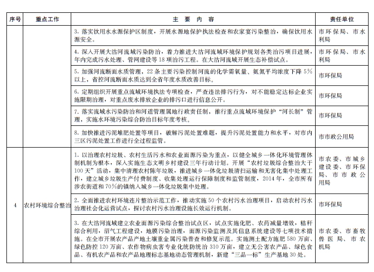
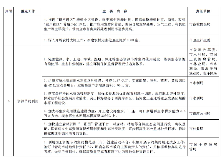
附件:1.正规十大网赌网站创建国家生态市目标责任分解表
2.正规十大网赌网站创建国家生态市2014年度重点工作计划表












扫一扫在手机打开当前页