导航
各区、市人民政府,十大正规赌官方网页版各部门,市直各单位:
为加快转变政府职能,加强和创新社会管理,改进公共服务提供方式,根据《国务院办公厅关于政府向社会力量购买服务的指导意见》(国办发〔2013〕96号)和《山东省人民政府办公厅关于印发政府向社会力量购买服务办法的通知》(鲁政办发〔2013〕35号),经十大正规赌官方网页版同意,现就我市推进政府购买服务工作提出以下实施意见。
一、指导思想、基本原则及工作目标
(一)指导思想
牢牢把握加快转变政府职能、推进政事分开和政社分开、在改善民生和创新管理中加强社会建设的要求,简政放权,切实让渡社会管理服务空间,加快事业单位分类改革,加大政府购买公共服务力度,努力提供优质高效的公共服务。
(二)基本原则
——政府主导,社会参与。按照事权与支出责任相适应要求,充分发挥政府主导作用,分部门、行业系统推动政府购买服务工作,强化购买主体和承接主体责任意识。引入社会公众参与评价,接受社会监督,给予各类市场主体平等竞争地位,有序引导社会力量参与服务供给。
——积极稳妥,做好衔接。优先考虑便于操作、条件较成熟事项和新增或临时性阶段性事项,逐步扩大范围,积极稳妥推进;结合政府职能转变、事业单位分类改革、行业协会商会脱钩等相关改革,做好与预算管理、政府采购、绩效评价等制度的衔接;按照财政供养人员和机构编制总量“只减不增”的要求,建立政府购买服务经费安排与事业单位机构编制管理约束机制,逐步实现事业单位由“养人”向“养事”的转变。
——注重绩效,结果导向。以提高公共服务水平和效率为导向,建立健全由购买主体、服务对象及第三方组成的综合性绩效评审机制,对购买服务事项数量、质量和资金使用绩效等进行考核评价。绩效评价结果向社会公布,并作为以后年度编制政府购买服务预算和选择政府购买服务承接主体的重要参考依据。
(三)工作目标
2014年积极探索政府购买服务有效模式,编制全十大正规赌官方网页版购买服务指导性目录,推动十大正规赌官方网页版各部门、市直各单位和各区、市开展政府购买服务工作;2015年在具备条件的领域全面推行政府购买服务,分领域打破公共服务市场垄断,优化各类社会主体平等参与政府购买服务的环境;到2020年,逐步建立起比较完善的政府购买服务制度体系、高效合理的公共服务资源配置体系和供给体系,公共服务水平和质量显著提高。
二、政府购买服务的内容
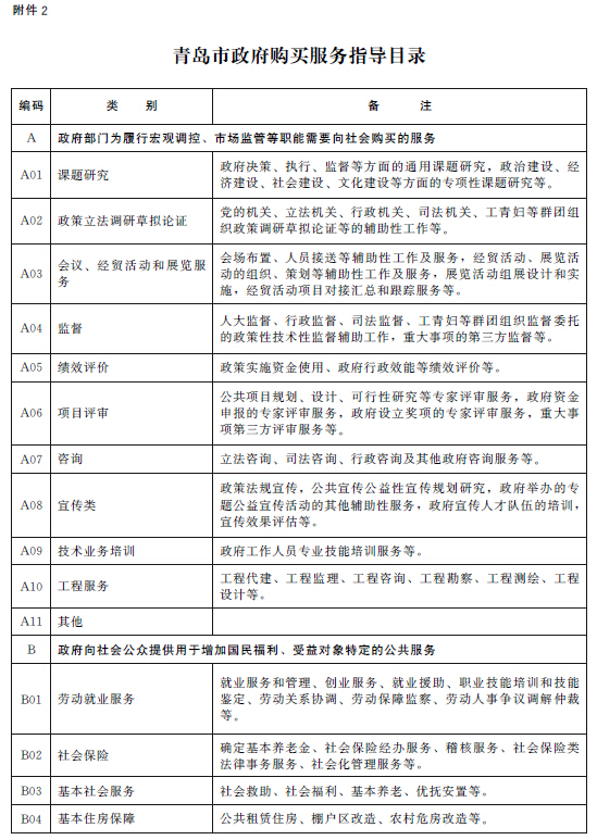
政府购买服务的内容为适合采取市场化方式提供、社会力量能够承担的公共服务事项。除法律法规另有规定,或涉及国家安全、保密事项和司法审判、行政行为等不适合向社会购买,以及不属于政府职责范围的服务外,政府购买服务事项按服务受益对象分为以下三类:
(一)政府部门为履行宏观调控、市场监管等职能需要向社会购买的法规政策、发展规划、标准制定的前期研究和法律服务、后期宣传等服务事项。
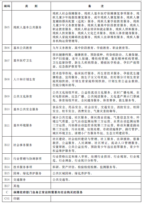
(二)政府向社会公众提供用于增加国民福利、受益对象特定的劳动就业服务、社会保险服务、基本社会服务、基本住房保障服务、残疾人基本公共服务、基本公共教育服务、基本医疗卫生服务、人口和计划生育服务、公共文化体育服务、基本公共安全服务、基本环境服务等11类基本公共服务事项和社会事务服务、行业管理与协调服务、技术服务、园林绿化养护服务、交通服务等5类公共服务事项。
(三)为保障政府部门自身正常运转需要向社会购买的公文印刷、物业管理、公车租赁、系统维护等服务事项。
各级政府要优先安排保障和民生密切相关领域的基本公共服务项目实行政府购买服务,并根据经济社会和政府职能的发展变化每年动态调整。对于政府新增的、临时性、阶段性公共服务事项,凡适合社会力量承担的,原则上都采取政府购买服务的方式,不再增加新的财政供养机构和人员;对现有由事业单位承担的政府公共服务事项,事业单位分类改革完成前,经编制部门审核不属于事业单位职能范围的,原则上纳入政府购买服务事项,并同步推进事业单位撤并转;事业单位分类改革完成后,结合事业单位提供公共服务能力情况确定政府购买服务事项。
三、政府购买服务的购买主体
(一)各级行政机关。
(二)各级具有行政管理职能的事业单位;从事公益服务的事业单位在提供公共服务过程中,如果需要借助社会力量,经主管部门批准,可以借鉴购买服务的方式和机制运作。
(三)其他由财政负担经费的机关、群团组织,也可根据实际需要,通过购买服务方式提供公共服务。
四、政府购买服务的承接主体
(一)承接主体的范围
承接政府购买服务的主体,包括依法在民政部门登记成立或经国务院批准免予登记的社会组织,以及依法在工商行政管理或行业主管部门登记成立的企业、机构等;经编制部门、财政部门结合预算及单位职责情况确定的部分事业单位可以作为政府购买服务的承接主体,但要与具备条件的社会力量公开平等竞争。
(二)明确承接主体的资格条件
1.分类制定承接主体的基本条件。
民政部门会同各行业主管部门制定社会组织承接政府购买服务的有关规定,确定具备承接政府购买服务条件的社会组织名录,实行动态管理,未列入名录的社会组织,不能参与承接政府购买服务。
工商行政管理部门会同各行业主管部门制定企业承接主体承接政府购买服务的有关规定,加强企业购买服务行为的监管。
机构编制部门制定事业单位承接政府购买服务的基本条件,确定承接政府购买服务事业单位的范围。
2.承接主体的特定条件。购买主体可以根据采购事项的特殊要求,规定承接主体的特定条件,但不得以不合理的条件对承接主体实行差别待遇或者歧视待遇。
(三)加大各类社会力量承接主体培育力度
加强对市场主体和经营活动的监管培育,结合信用体系建设,建立政府购买服务信用制度,对社会组织、企业、机构等各类社会力量承接主体实行分级管理。发布服务业标准规范,推进服务业企业标准化建设。
1.对各类社会力量承接主体实行平等待遇。鼓励社会资本参与交通、通信等基础设施建设,进入城市供水、供气、供热等市政公用事业领域,发展教育、卫生、文化、体育等社会事业。在设立登记、行政许可、建设、土地、税费、金融、政府资金扶持和采购、医保定点、资质认定标准、学科建设,用电、用水、用气、用热价格,以及专业技术人员的资格认证、职称评聘、职业技能鉴定、进修培训、科研课题申请立项、成果评价等方面,执行与公办机构专业技术人员同等的政策。2015年年底前,各购买主体的主管部门,分领域制定政府购买服务开放市场准入的具体方案,优化各类承接主体公平竞争的市场环境。
2.引导扶持社会组织健康有序发展。加大政策倾斜力度,突出培育发展公益性、救助性、维权性、协调性的社会组织,充分发挥社会组织在基本公共服务需求表达、服务供给与监督评价等方面的作用。坚持购买与培育并重,把提升社会组织公共服务能力作为开展购买服务的基础性工作。统筹利用现有对社会组织的扶持政策,为社会组织开展服务创造必要条件。加大对社会组织的培育扶持力度,落实公益性捐赠税前扣除、非营利组织自身收入免税政策。对行业协会中的商会类、科技类、公益慈善类、城乡社区服务类等4类社会组织实行民政部门直接登记,降低社区服务类社会组织的登记门槛,实行登记、备案双轨制。
3.积极培育政府购买服务供给市场。发挥政府采购政策引导功能,支持中小微企业、残疾人就业企业、监狱企业发展。完善政府采购制度,对于有服务区域范围要求、但本地区供应商无法形成有效竞争的服务项目,购买主体可以采取将大额项目拆分采购等措施,促进建立良性的市场竞争关系。采购需求具有相对固定性、延续性且价格变化幅度小的服务项目,在年度预算能保障的前提下,购买主体可以签订不超过3年履行期限的政府采购合同。
五、政府购买服务的组织实施
(一)分年度制定政府购买服务采购目录
1.论证筛选政府购买服务事项。建立政府购买服务事项审核机制,购买主体的主管部门结合政府购买服务指导目录、本年度预算执行情况、下年度预算安排、现有公益事业单位提供公共服务能力和承接主体能力,组织开展政府购买服务事项的可行性论证,在充分听取社会各界意见的基础上,审核本系统政府购买服务事项,由购买主体每年随部门预算报财政部门汇总。
2.制定年度政府购买服务采购目录。财政、机构编制部门结合政府购买服务指导目录、年度预算安排、政府职能范围,审核购买主体主管部门提报的政府购买服务事项,分类汇总制定下年度政府购买服务采购目录。
(二)审批政府购买服务的采购预算
政府购买服务所需资金列入财政预算,从部门预算经费或经批准的专项资金等既有预算中统筹安排。政府购买服务的采购预算,按照政府采购预算的编报要求办理。财政部门结合事业单位分类改革,改变传统的“养人办事”财政拨款支出方式,探索对事业单位实行“以事定费”“费随事转”模式。
(三)组织实施购买
1.选择承接主体。购买主体制定采购需求标准时,应当广泛征求相关供应商(承接主体)、专家意见。对于面向公众的服务项目,还应当征求社会公众的意见;对市场竞争充分,达到公开招标数额标准的事项,通过公开招标采购方式确定服务供应方;对市场竞争暂不充分的部分服务事项,经财政部门审批,依法采用竞争性谈判、单一来源采购等方式购买;对不符合竞争性条件的事项,经财政部门审核,可采取委托、特许经营、战略合作等合同方式进行采购。
2.签订购买服务合同。确定承接主体后,购买主体应在规定的时间内与承接主体签订购买服务合同。根据资金支付与服务质量挂钩原则,合同应明确服务范围、要求、期限、违约责任、资金支付方式等内容。各购买主体的主管部门分领域制定《政府购买服务合同范本》,规范政府购买服务合同,提高合同约束力。
3.严格履约验收管理。各购买主体的主管部门结合现有的服务业标准规范,制定完善本领域公共服务质量标准规范,为履约验收管理提供参考。在合同履行期间,购买主体或集中采购机构对服务事项实施动态监管,发现偏离目标的要及时采取措施予以纠正,确保资金规范管理、安全使用和绩效目标如期实现。合同执行完毕,购买主体或者集中采购机构应当按照采购合同规定组织履约验收,并出具验收书。政府履职所需的辅助性服务成果应当在政府部门内部公开。面向公众的服务项目,验收时可以邀请第三方评价机构参与并出具意见,验收结果应当向社会公告。以人为对象的公共服务项目,验收时应按一定比例邀请服务对象参与并出具意见。对于金额较大、履约周期长、社会影响面广或者对供应商有较高信誉要求的服务项目,可以探索运用市场化手段,引入政府采购信用担保,通过履约担保促进供应商保证服务效果,提高服务水平。
(四)加强政府购买服务的绩效评价
1.开展绩效评价。各购买主体的主管部门牵头组织政府购买服务的绩效评价,跨部门事项的绩效评价,由该事项预算下达部门牵头组织实施。财政部门对承接主体提供服务的绩效情况进行抽查,必要情况下,对承接主体履行合同的情况组织阶段性考评,提出改进和奖惩建议,促进事项绩效达到预期目标。
2.健全预算绩效管理机制。大力推进购买服务预算绩效评价工作,各购买主体的主管部门建立由购买主体、服务对象及第三方共同参与的绩效评价机制,加强绩效评价结果的运用。购买主体根据绩效评价结果改进预算支出管理,评价结果纳入诚信体系建设范围,作为以后年度编制预算和选择承接主体的重要参考依据,对于服务项目验收或者绩效评价结果优秀的供应商,在同类项目的采购中同等条件下可以优先考虑。
六、保障措施
(一)加强组织领导
建立正规十大网赌网站推进政府购买服务工作联席会议制度,负责对政府购买服务工作中的重大事项作出决策,领导推进全十大正规赌官方网页版购买服务工作。财政、机构编制、发展改革、民政、工商及各主管部门按照职责分工,结合政府职能转变、事业单位分类改革、行业协会商会脱钩改制等,建立政府购买服务、机构编制管理、预算管理联动机制,加强归口管理承接主体的管理和购买服务各环节的监督评估,协同推进政府购买服务工作。
(二)明确职责分工
1.财政部门牵头建立健全政府购买服务制度,按照《正规十大网赌网站政府购买服务指导目录》制定政府购买服务年度采购目录;监督管理政府购买服务活动;审批各部门政府购买服务预算、计划,审定购买方式;负责政府购买服务信息管理;指导各主管部门开展绩效评价工作,并会同审计、监察等部门,对政府购买服务情况进行年度抽检、考评和追责。
2.民政部门(社会组织登记管理机关)负责审核社会组织承接政府购买服务的资质,并公布具备承接条件的社会组织名录;加强社会组织监督和信用信息管理;改革社会组织登记管理,落实扶持社会组织发展的各项政策。
3.机构编制部门结合政府职能、事业单位职责范围,审核政府购买服务指导目录;结合政府购买服务情况和事业单位经费补助变化,严格机构编制管理;制定事业单位承接政府购买服务应具备的基本条件,参与确定承接政府购买服务事业单位的范围。
4.发展改革部门负责会同有关部门编制和实施政府投资计划,推动政府投资事项列入购买服务计划。
5.工商部门负责组织各行业主管部门加强对中介机构承接政府购买行为的监督和信用信息管理,将中介机构信用信息纳入信用体系建设。
6.公共资源交易管理部门参与拟定政府购买服务指导目录,负责对纳入公共资源交易平台的政府购买服务事项采购过程进行监督管理,提供交易平台。
7.审计部门负责对政府购买服务工作进行监督,确保政府购买服务资金规范管理和使用,防止截留、挪用和滞留资金等现象发生。
8.监察部门负责对行政机关及国家工作人员违规违纪行为进行查处。
9.各购买主体的主管部门负责根据本领域政府公共服务标准和保障水平,组织本系统推进政府购买服务工作;打破垄断引入竞争,优化公共服务市场环境;开展社会公众需求调研,组织对政府购买服务事项的可行性进行论证;制定本系统政府购买服务事项质量标准,建立政府购买服务事项应急预案和对承接主体的追责机制;组织开展绩效评价,将评价结果作为以后年度安排预算、选择承接主体的重要依据。
10.各购买主体负责本单位政府购买服务工作。其职责为制定具体服务事项承接主体在服务能力、服务水平、社会诚信等方面的特定资格条件,按规定程序选择合格的承接主体;加强合同管理,组织履约验收;建立政府购买服务信息发布制度,推动信息公开,接受社会监督等。
(三)健全监督和风险防范机制
1.实行多层次监管。各购买主体的主管部门要建立健全购买服务信息公开机制,将政府购买服务的预算、服务事项、服务标准、服务内容、资金安排、绩效评价标准和结果等信息向社会公开,接受社会监督;引入第三方监督管理,委托第三方机构对政府购买服务承接主体的工作进行评估;建立公共服务开放性评价系统,邀请社会评估主体参与公共服务的评价。
2.强化问责和风险防范机制。各购买主体的主管部门建立应急工作机制,针对服务过程中的特殊情况制定应急预案;各购买主体作为政府购买服务的责任主体,负责做好本单位政府购买服务的组织实施,严格合同管理,开展绩效评价,加强风险控制,建立相应的行政问责机制,当承接主体提供的服务达不到既定标准时,要相应追究承接主体责任。
3.加强宣传和培训工作。各部门要充分利用媒体做好宣传,为推进改革营造良好的舆论环境;切实加强部门负责人及工作人员培训,提高执行政策的自觉性和管理水平。
各区、十大正规赌官方网页版要结合各自实际,制定具体的推进政府购买服务工作方案,建立相应工作机制,明确责任,抓好落实。
附件:1.正规十大网赌网站推进政府购买服务工作联席会议成员名单
2.正规十大网赌网站政府购买服务指导目录
附件1
正规十大网赌网站推进政府购买服务工作联席会议成员名单
总召集人:牛俊宪 市委常委、副市长
召集 人:陈 勇 十大正规赌官方网页版副秘书长
周 安 市财政局局长
成 员:陈明东 市财政局副局长
姜兆义 市编委办副主任
王 奇 市发展改革委副主任
王新锋 十大正规赌官方网页版法制办副主任
杨钢锐 市公共资源交易管理办副主任
韩同央 市民政局副局长
王 滨 市工商局总经济师
魏文选 市司法局党委委员
管卫东 市审计局总审计师
王洪琪 市教育局副局长
吴绍田 市公安局纪委书记
孙义先 市人力资源社会保障局副局长
王元斌 市城乡建设委副主任
王咸宁 市国土资源房管局副局长
崔学军 市交通运输委副主任
杜超市 文广新局副局长
张 华 市卫生计生委副主任
章 群 市环保局副局长
李曙光 市体育局副局长
白友喜 市食品药品监管局副局长
张 华 市残联副理事长
联席会议办公室设在市财政局,周安兼任办公室主任。



扫一扫在手机打开当前页