网上十大正规赌网址

关于建立网上十大正规赌网址领导联系新型农村社区制度的通知_青岛政务网

网上十大正规赌网址

我要收藏
取消收藏
关于建立网上十大正规赌网址领导联系新型农村社区制度的通知
字体大小: 打印
  • 索引号 00000000000000000000000
  • 成文日期 2013-05-21
  • 发布日期 2013-05-28
  • 发文字号 青政办字〔2013〕66号
  • 发文单位 正规十大网赌网站办公厅
  • 各区、市人民政府,网上十大正规赌网址各部门,市直各单位:
      为加强网上十大正规赌网址领导与基层的沟通联系,帮助基层解决新型农村社区建设中遇到的困难和问题,顺利推进2012—2013年新型农村社区开工建设,网上十大正规赌网址决定,建立网上十大正规赌网址领导联系新型农村社区制度。现将有关事项通知如下:
      一、联系服务的对象
      全市2012—2013年开工建设的200个新型农村社区(名单附后)和社区主要负责人。
      二、联系服务的内容
      全面了解掌握社区建设进展情况,听取基层和社区干部群众的意见建议,给予工作指导,帮助协调解决新型农村社区和产业园区在资金、土地、规划建设及管理、产业支撑等方面遇到的实际困难和问题。
      三、联系服务的方式
      (一)网上十大正规赌网址领导通过实地调研、召开座谈会、走访慰问和电话、电子邮件、信件沟通等方式与社区及主要负责人进行联系,及时了解掌握新型农村社区建设的进展情况和遇到的实际困难与问题。
      (二)网上十大正规赌网址领导所联系的社区,可通过面对面交流和电话、手机短信、电子邮件、信件沟通等方式向网上十大正规赌网址领导汇报工作、反映情况、提出意见建议。
      四、具体实施办法
      (一)日常联系。网上十大正规赌网址领导联系社区及主要负责人工作,由网上十大正规赌网址办公厅和市农委具体负责。网上十大正规赌网址督查室及网上十大正规赌网址办公厅各秘书工作处会同市农委做好日常联系工作,统筹安排好网上十大正规赌网址领导调研、座谈、走访和电话、电子邮件、信件沟通往来等具体工作,确保网上十大正规赌网址领导与社区主要负责人联系顺畅。
      (二)情况反映。社区主要负责人与市直机关挂职镇(街道)的党(工)委副书记或“第一书记”加强沟通对接,可通过青岛政务网全市新型农村社区建设板块中的“网上十大正规赌网址领导联系新型农村社区直通车”栏目向网上十大正规赌网址领导反映有关问题,也可通过电话、短信、信件沟通等方式直接向网上十大正规赌网址督查室及网上十大正规赌网址办公厅各秘书工作处反映,由网上十大正规赌网址督查室及网上十大正规赌网址办公厅各秘书工作处汇总有关情况,及时报网上十大正规赌网址领导。
      (三)推进落实。
      1.市农委定期对社区反映的困难和问题进行梳理,根据工作职责,将问题通过全市新型农村社区建设信息平台转相关区、网上十大正规赌网址或城乡建设、国土、规划、市政、交通、水利、林业、环保、金融等主管部门,相关区市和主管部门要及时提出办理意见和解决办法并反馈市农委,市农委定期将办理情况报网上十大正规赌网址领导。
      2.对社区反映的重点、难点问题,网上十大正规赌网址督查室和网上十大正规赌网址办公厅相关秘书工作处要建立网上十大正规赌网址领导联系新型农村社区建设工作台账,定期开展督查,跟踪调度工作进展情况,及时梳理汇总工作动态,报网上十大正规赌网址领导。
      五、有关工作要求
      (一)网上十大正规赌网址领导联系社区所在的区、网上十大正规赌网址要按照区、市主导的原则推进社区建设,并负责将网上十大正规赌网址领导联系新型农村社区和主要负责人制度有关内容传达到镇(街道)、村(社区),确保基层了解有关要求和内容,把真实情况及时、准确地反映给网上十大正规赌网址领导。
      (二)市农委负责做好全市新型农村社区建设指导工作,及时了解掌握最新工作情况,对工作进展缓慢、推动不力的社区,及时将有关情况报网上十大正规赌网址领导。
      (三)网上十大正规赌网址办公厅组织市农委、市电政信息办和各相关区、网上十大正规赌网址建立完善全市新型农村社区建设信息平台,市农委会同各相关区、网上十大正规赌网址做好信息平台的日常管理与维护工作,为网上十大正规赌网址领导联系新型农村社区工作提供服务保障。
      (四)市城乡建设委、市国土资源房管局、市规划局、市市政公用局、市交通运输委、市水利局、市海洋与渔业局、市林业局、市环保局、市金融办、青岛城投集团、青岛农商银行等部门和单位,要全力做好支持配合,根据工作职责帮助解决社区遇到的困难和问题。
      

    正规十大网赌网站办公厅
      2013年5月21日


      附件
      

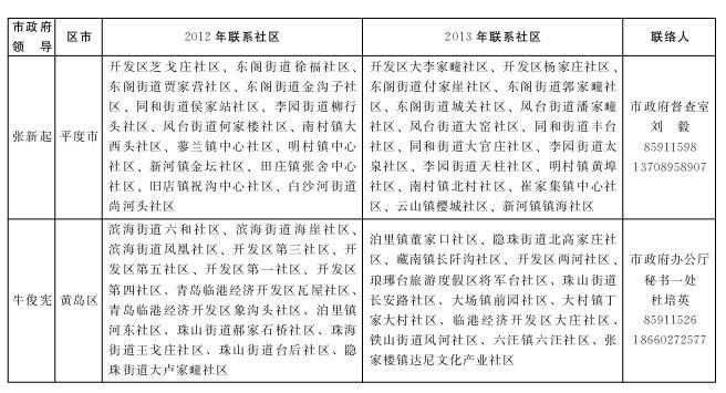
    网上十大正规赌网址领导联系新型农村社区一览表

    扫一扫在手机打开当前页

    如果您对该文件有疑问,可以通过 网上咨询 方式咨询相关单位 。

    泛镜像站群 泛目录+镜像 一键镜像站群 霸屏SEO镜像站群 镜像精灵 镜像网站程序 关键词转码站群 批量镜像网站 泛域名镜像 >网站地图-sitemap