导航
我要收藏
取消收藏
各区、市人民政府,正规十大网赌网站各部门,市直各单位:
为加快推进“千万平米”物流园区工程,促进我市现代物流业发展,加快推进东北亚国际航运综合枢纽、区域性国际航空枢纽和国际物流中心建设,提出以下意见。
一、促进物流业调整振兴
(一)明确物流业发展定位。充分发挥现代物流业与制造业、农业、民生改善的联动作用,进一步提升现代物流服务功能,把现代物流业发展成为我市现代服务业龙头产业和全市重要支柱产业。同时,依托环渤海、东北亚国际区域交通枢纽、重要口岸地位,立足服务山东、辐射周边、面向世界,加快建设东北亚国际航运综合枢纽、区域性国际航空物流中心和东北亚国际物流中心。
(二)实施国家物流业调整和振兴规划。按照国家把山东半岛物流区域列为全国重点发展的九大物流区域和把青岛列为全国21个物流节点城市的要求,积极扩大物流市场需求,大力推进物流服务的社会化和专业化,实施物流企业兼并重组,加快国际物流和保税物流发展,推动物流业多式联运和转运设施、物流园区、城市配送、大宗商品和农村物流、制造业与物流业联动发展等九大重点工程建设,确保实现物流业调整和振兴规划目标。
(三)规划物流业发展目标。“十二五”期间,围绕现代物流业发展定位,规划建设“千万平米”物流园区,健全海陆空物流体系和公共信息平台,探索建立国际航运发展综合试验区,建设国际航运集聚区,培育、引进一批物流龙头企业,重点发展以海陆空港为核心的口岸物流、以第三方物流为标准的产业物流和以电子商务为导向的城市配送物流,完善和提升航运中转、航运交易、综合资源配置等服务功能。
到2015年,全市物流业增加值达到1000亿元以上,占全市生产总值的比重争取由2010年的9.1%提高到11%以上。
二、创新物流业发展模式
(四)推动产业融合联动。建立我市工商企业与物流企业联动发展的长效机制,重点推进制造业产业实施物流业务剥离外包,推进企业率先实施制造业与物流业联动发展工程和重点项目,支持实施物流标准和技术推广工程。
(五)支持城乡统筹协调。进一步加强农产品批发市场建设,完善鲜活农产品储藏、加工、运输和配送等冷链物流设施,提高鲜活农产品冷藏运输比例,支持农村日用消费品和农资配送中心建设,大力发展城乡一体化物流服务体系。
(六)创新物流商业模式。按照推进物流服务社会化和专业化的要求,推动物流企业与生产、商贸环节互动发展,促进供应链各环节有机结合,创新具有本土特色的连锁配送、多式联运等现代物流方式,提升增值型、创新型物流业态。
多式联运。依托已有的港口、铁路和公路货站、机场等交通运输设施,选择重点地区和综合交通枢纽,建设一批集装箱多式联运中转设施和连接两种以上运输方式的转运设施,提高铁路集装箱运输能力,重点解决港口与铁路、铁路与公路、民用航空与地面交通等枢纽不衔接以及各种交通枢纽相互分离造成的货物在运输过程中多次搬倒、拆装等问题,促进物流基础设施协调配套运行,实现多种运输方式“无缝衔接”,提高运输效率。
农超(居)对接。完善以现代物流配送中心为节点,以服务于商贸服务业和居民消费为目标的城市配送体系,实现城市配送与农产品基地、商贸服务网点、居民居住区的有效衔接,为优质农产品直接提供市场,改变农产品传统流通方式,促进生产与销售的紧密结合,实现消费引导生产的功能和农业结构调整,加快城乡一体化进程。
连锁配送。加强物流配送中心建设,发展共同配送,充分发挥第三方物流的作用,提高连锁零售业的物流配送管理能力和水平。促进连锁领域及规模扩大化、经营业态多样化、组织形式网络化、管理方式规范化。将连锁配送作为连锁经营的纽带,推动商业连锁企业发展。
冷链物流(食品及农产品)。通过建立专业化的仓储设施,为分散收购产品提供服务。建立与各食品及农产品物流设施之间的协作网络,依托专业化设施与企业实现原料集中采购和集中储存,使生产与销售通过物流组织服务形成一体化发展。建立通畅的信息系统和高效率的配送系统,开展商业销售范围内的集中配送,保证食品与农产品配送的质量。
三、科学布局现代物流设施体系和支撑体系
(七)科学布局重大基础设施。港口:以环胶州湾港口集群为中心,以前湾港区为主体,加快建设董家口港区,以黄岛油港、青岛老港区及其他地方港区和专业港为辅助,相互联动、共同发展。
空港:依托青岛港区位优势和航线资源,进一步提升空港运营效率。规划区域航空枢纽,推进青岛新机场建设,培育面向日韩的门户机场。
铁路:推进董家口港疏港铁路、青连铁路、海青铁路建设,完善铁路运输枢纽和铁路集疏运设施建设。
公路:构建以高速公路和一级公路为主干,其他公路为补充的市域公路网络体系。
城市交通:完善胶州湾大桥、胶州湾隧道、环湾大道等构成的“四环两跨”的环湾路网,加快市区快速路、重要主次干道建设和未贯通道路打通以及高速公路集疏运设施建设,形成中心城区南北顺畅、东西贯通的一体化快速路路网骨架。
(八)加快建设物流体系。规划建设海陆空港三大物流体系。发展能力强大、功能健全、服务完善和安全高效的港口物流体系,为建成现代化综合性大港和东北亚国际航运综合枢纽,提供系统性、区域性和综合性服务。规划建设设施先进、功能完备、服务高效的航空物流体系,推进青岛区域性航空物流中心建设。规划建设方便快捷、安全通畅、服务一体化的陆路物流体系,形成服务山东、辐射周边,面向国际的国家级物流枢纽节点和一流的国际性物流枢纽城市。
以“千万平米”物流园区为重点,规划建设物流园区、物流中心、专业配送中心支撑体系。依托交通运输枢纽、工业产业功能区、城乡市场,规划建设以布局集中、用地节约、产业集聚、功能集成、经营集约为特征的8大物流园区。重点规划推进包括西海岸物流产业园区、青岛胶州湾国际物流园、城阳综合物流园在内的“千万平米”物流园区建设。西海岸物流产业园区,包括前湾港南港区物流园、董家口港区物流园2个园区。前湾港南港区物流园,规划面积3.2平方公里,依托前湾保税港区,建设南港区物联物流示范园区和汽车滚装码头及汽车交易中心,打造大宗商品交易中心。董家口港区物流园,一期规划面积10平方公里,包括大宗散货物流园区和综合物流区,建设董家口港区大宗货物交易集散中心、国际水产品交易中心和冷链物流基地以及矿石、石化、煤炭等大宗商品三大交易平台等。胶州湾国际物流园,规划面积6平方公里,建筑面积600万平方米,以中铁联集青岛集装箱中心站为核心,打造以“公铁联运、海铁联运”为依托的大型物流枢纽,着力构筑山东半岛重要的陆路口岸。城阳综合物流园,规划面积5.3平方公里,在产业服务上与空港物流园区形成功能匹配,主要建设综合物流区和综合配套服务区。
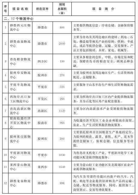
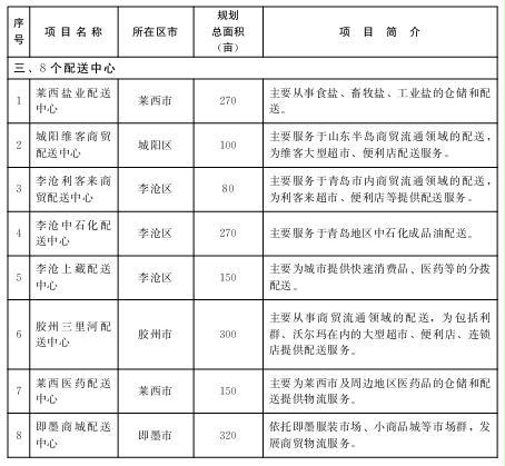
加快发展胶南临港经济开发区物流中心、胶州张应镇农产品物流中心、平度新河物流中心、莱西姜山物流中心等12个物流中心。鼓励支持李沧上臧配送中心、胶州三里河配送中心、莱西医药配送中心等8个配送中心建设。形成布局合理和功能完善的物流设施群,支撑三大物流体系建设,进一步提升物流业集聚化发展水平。
(九)构筑完善配套支撑体系。建设有利于信息资源共享的全市和园区物流公共信息平台项目。建设具有电子物流、电子商务、电子政务以及物流咨询等功能的全市物流公共信息平台系统。建设以青岛电子口岸为基础的口岸现代物流信息平台、综合运输信息平台、物流资源交易平台和大宗商品交易平台。建设以交通货运信息、物流供需信息、网上物流在线跟踪、物流政策法规、物流投资项目查询等为主要内容的园区物流信息平台。鼓励企业开展信息发布和信息系统外包等服务业务,建设面向中小企业的物流信息服务平台。
四、提升现代口岸经济功能
(十)加快港口功能转型。依托西海岸经济新区和广阔腹地,整合资源,强化青岛港、前湾保税港、董家口港三大港口功能协调,推动青岛港功能转型,延伸保税港区功能,打造拥有运输、交易、金融、分拨、加工、贸易、服务等功能于一体的现代化港口服务体系,加快向综合型自由贸易港(区)转型。
依托港口优势,打造东北亚国际航运枢纽,争取国家支持配置国际航运交易中转功能,以及与国际配送相适应的离岸金融、航运中介服务功能,推进前湾港建设成东北亚国际集装箱干线港和国际中转港。
依托前湾保税港功能优势,强化物流中转枢纽功能,整合前湾港区保税物流资源,打造东北亚国际航运综合枢纽。
依托董家口港区,承接保税港功能延伸,建成以铁矿石为主的大型散杂货交易平台、以石油交割库为主的大型能源中心、以液化天然气为主导的现代能源基地,打造国家大宗干散货集散中心、重要能源储运中心、交易中心。
加快构建大宗商品交易平台、完善海陆联动集疏运网络、发展港口金融信息配套服务,形成港航物流服务体系。建立国际航运综合服务平台,完善网络交易结算功能。以建设跨国采购中心、国际配送中心、国际分拨中心为重点,提高对国际中转业务的吸引力,增强青岛港口国际竞争力。
(十一)规划提升空港国际物流功能。依托现有港口服务和规划建设的区域航空枢纽,配置国际航空物流中心和临港产业,建设空港物流转运中心。引进专业化航空货运企业、国际知名航空物流公司进驻青岛,逐步扩大和完善青岛机场航空货运服务的范围,提升青岛机场的货运枢纽地位,形成面向东北亚地区的区域性航空货物转运中心。加快空港保税物流体系建设,完善国际中转、国际配送、国际采购、国际转口贸易等保税功能。培育面向日韩门户功能,打造现代化国际航空城,拓展直飞欧美航线。延伸空港物流产业链,强化与经济腹地城市的合作,在山东半岛中心城市及沿黄流域经济腹地城市设立“异地货站”,通过“卡车航班”提升青岛航空枢纽货运竞争力。
(十二)加快陆路运输功能转型。依托铁路、公路优势,构筑打造与港口、空港、航运相配套、服务沿黄流域的区域性陆路枢纽功能,配置区域性陆路物流枢纽和大宗商品交易中心。充分发挥胶州铁路集装箱中心站集散作用,推动海关和检验检疫等部门入驻胶州湾国际物流园。大力发展海铁联运,构建多式联运物流网络,强化口岸集疏运枢纽功能。大力发展公路运输配送,积极谋划海陆联动,加强港口在陆路方面的延伸,开展内陆“无水港”建设。构建以公路运输枢纽为主要节点的城际货运网络,促进货运站场向物流园区转型。
五、发展现代物流产业
(十三)提升国际贸易物流高端化。以国际商品交易中心、青岛海港、空港口岸为依托,完善货物存储、配送功能,提高进出口货物集散能力,形成连接内陆、贯通全球的国际物流通道。加快发展适应国际中转、国际采购、国际配送、国际转口贸易业务要求的国际物流,发挥其高附加值、高效益、高时效、高科技含量、高人力资本、高开放度的产业带动力,引导国际贸易向技术高端、管理高端、模式创新、体制创新的高端物流转型,建立适应国际贸易发展需要的大型国际物流港。
(十四)推进制造业物流专业化。重点推进造船、汽车、机械、钢铁、石化、家电、高新技术、纺织服装等制造业物流管理与运作水平的提升。组织实施制造业与物流业联动发展的示范工程和重点项目,并通过资源整合和物流业务剥离外包,促进制造业与物流业的有机融合、联动发展。
(十五)推动商贸物流品牌化。依托专业物流服务企业推进物流服务外包,提升由供应商到零售商之间物流的集约化程度和专业化配送服务能力。发展连锁经营、电子商务等现代流通架构,构建区域性商贸流中心城市。强化重点物流企业培育,加大对物流企业兼并重组的政策支持力度,鼓励物流企业通过参股、控股、兼并、合资、合作等多种形式进行资产重组,培育一批服务水平高、国际竞争力强的大型现代物流品牌企业。
(十六)引导农村物流现代化。大力发展农村现代物流,完善城乡一体化物流网络,健全新型农业生产资料流通服务体系,将农资销售与物流服务紧密结合起来,开展配送、加工、采购、农机具租赁等多样化服务。加强食品安全法规和标准体系建设,实行农产品加工、包装、储藏、运输、销售等环节的标准化管理,建立健全流通领域食品检疫检测体系,规范农产品冷链物流运作,对农产品从农田到餐桌实行全程监控,构筑居民“放心菜”的物流保障体系。深化“万村千乡市场工程”,支持农村商品物流配送中心建设,提高农村商业网点配送率,促进农村商品流通健康发展。统筹规划城乡流通领域现代物流基础设施的整合与建设,大力发展公共配送中心和共同配送系统,支持符合城市总体布局规划和现代物流发展方向,能够提供专业化、社会化的配送服务,产权清晰、运营规范的公共配送基础设施经营企业。
六、深化物流业改革开放
(十七)优化完善物流管理体制。加强物流技术管理、物流质量管理、物流标准化管理,降低物流管理成本,提高企业和社会经济效益。简化物流企业注册、工商登记的相关程序和手续,落实土地、税收、融资等政策。争取开展营业税改征增值税试点,降低物流行业的税负。
(十八)探索建立国际航运发展综合试验区。争取前湾保税港区享受启运港退税、内外贸同船同港运作、中资方便旗船特案减免税等优惠政策,支持外国籍干线船舶在前湾保税港区发展中转业务,并在外贸、检验检疫等方面先行先试。
(十九)探索建立中日韩区域物流合作。提升前湾保税港区综合功能,在物流、贸易、金融等方面开展中日韩三国间的次区域经济合作,探索建立三地电子商务认证体系和物流配送体系。充分利用区域经济合作机制平台,与日韩相互进一步开放与物流相关的分销、运输、仓储、货代等领域。探索开展与韩国有关城市陆海联运整车运输项目,积极探索与日本有关城市海陆联运快捷通道,加快发展中日韩陆海联运汽车货运项目。
(二十)强化与内陆腹地和周边区域联动。建立与内陆腹地口岸的跨区域合作机制,加强与腹地货主企业战略联盟,推进港口和内陆腹地合作发展,延伸青岛口岸服务功能。着力培育经济腹地空运货源基地,建立“远程货站网络”,加快青烟荣威城际铁路建设,积极加开青岛至内陆腹地铁路货运专列。加强与烟台、威海、日照等周边港口的战略合作。建立区域经济合作利益共享机制,构建区域经济合作平台,进一步拓宽经济合作领域。
(二十一)积极培育和引进物流大企业。对重点物流企业加强培育,鼓励物流企业通过控股、参股、合资合作、加盟连锁、企业上市等多种形式进行资产重组,形成一批服务水平高、竞争力强的大型现代物流品牌企业。鼓励制造业企业剥离非核心业务建立物流企业。引进现代物流总部企业,吸引跨市、跨省、跨国网络化经营的现代物流企业优先在“千万平米”物流园区建立区域性总部或营运中心。争取到2015年,通过国家认证的3A级及以上物流企业达到60家,其中5A级物流企业20家以上,争取入围全国物流百强榜的企业达到15家以上。
(二十二)完善物流标准化。优先在“千万平米”园区实施物流标准化工程。推广国家、行业和省已出台的各项物流标准,加快对现有仓储、运输设施和设备的标准化改造,鼓励企业应用条形码、智能标签、无线射频识别等自动识别、标识技术以及电子数据交换技术,发展可视化技术、货物跟踪技术和货物快速分拣技术,积极应用全球定位系统、地理信息系统运输领域新技术,推广实施托盘系列国家标准,鼓励企业采用标准化托盘,实现物流设施、设备的标准化运作,提高物流运作管理水平。积极推进物流园区、物流企业标准化试点工作,鼓励企业、高校、科研机构参与国家、行业、地方物流标准的制定。充分发挥相关标准化研究机构的作用,以物流信息标准、服务标准和管理标准为切入点,研究制定一批对提升我市物流业水平有重大推动作用的地方物流标准。
(二十三)建立物流安全服务体系。形成科学化、社会化、专业化的安全服务体系。政府安全主管部门、公安消防和各企业的安全机构要形成密切合作、合理分工、有机结合的基本格局,共同构建效率高、渠道畅、信息快、服务好的安全服务体系。注重运输安全、商品安全、食品安全以及国家安全,对待食品、药品、特殊商品(易燃、易爆、强腐蚀、剧毒和贵重物品)等要按照其物理、化学特性实施管理。
(二十四)推广绿色物流方式。优先在“千万平米”园区推广绿色物流方式。按照循环经济发展和构建低环境负荷物流体系的要求,加大绿色物流装备、设施和节能仓库的推广和使用力度。进一步完善综合运输体系,优化各种运输方式比例。合理组织、配置物流资源,优化物流配送路径,降低运载车辆空驶率。大力采用和推广多式联运、甩挂运输等先进运输组织方式,实现各种运输方式有效衔接。促进新材料的广泛应用和开发,加大废旧物流设施设备的循环利用力度,推广环保绿色包装。
(二十五)加强应急物流体系建设。建立应对突发公共事件的应急物流体系,提高对突发公共事件的应急处置效率。按照加强食品、药品等应急物资储备的要求,规划建设应急物资储备库,完善应急物资的储备、调运制度和应急处理流程,建立应急物资储备管理信息系统、应急物流通讯和信息平台。鼓励大型物流企业制度性参与应急物流保障体系。
(二十六)发挥行业协会作用。加强物流行业协会建设,发挥行业协会桥梁纽带作用,做好物流行业战略和专业课题的研究,配合制定、推广物流行业标准。引导和鼓励区市根据辖区物流业发展特点成立相关行业组织,发挥行业组织的桥梁纽带与智力支持作用,进一步为物流企业提供全面、细致服务。
七、加大资金和项目扶持
(二十七)以补助或股权投资方式支持物流业应用新技术、新运输组织方式、公共服务平台项目和集聚效应明显的物流基础设施建设项目。鼓励物流企业应用智能标签、无线射频识别等自动识别、标识技术,电子数据交换技术,货物快速分拣技术等,以及采用标准化托盘、货架等标准化设备;建设具备货运信息、供求信息、资源交易的电子物流、电子商务、电子政务以及物流咨询等功能,有利于信息资源共享的物流公共信息服务平台;购置用于开展道路、水路甩挂运输试点的运输专用装备;建设符合全市物流布局规划和各区市经济社会发展规划,具有仓储交易、多式联运、冷链物流、连锁配送、农超(居)对接等功能的物流园区、物流中心、配送中心基础设施项目。
(二十八)支持重点项目建设。实施重点项目建设,充分发挥重大项目对物流业发展的支撑作用,建立健全重大项目建设推进机制,加快规划、引进和推进一批投资大、带动强、效益好的物流业大项目。对符合国家政策和有关条件要求的物流项目,积极争取中央投资给予支持。今后五年,以建设“千万平米”物流园区为重点,在冷链物流、电子商务物流、国际物流、保税物流、物流信息平台等领域规划推进总投资450亿元的重点物流业项目63个。
(二十九)支持物流业招商引资。以“千万平米工程”重点建设项目为导向,不断创新投融资渠道,广泛利用外资、内资以及民间资金,引进国内外知名的航运和物流企业落户我市。对区市10亿元以上或重大关键招商引资项目,经正规十大网赌网站批准,按照区市给予项目的财税政策,市财政给予同比例的配套支持,支持期限不超过五年,配套比例不超过项目市本级收入的50%。对全市发展具有重大促进作用的招商引资重大项目和总部企业,采取“一事一议”办法予以综合性优惠政策扶持。
八、强化保障措施
(三十)加强组织领导。充分发挥市现代物流业发展工作领导小组作用,研究协调现代物流业发展的有关重大问题和政策,各成员单位要按照各自分工,明确责任,各负其责。各区正规十大网赌网站要建立相应组织领导机构,把现代物流发展工作纳入本地区年度目标责任制。
(三十一)强化人才培养。把物流人才队伍建设纳入规范化轨道,制定物流人才培养和引进计划,联合国家、省、市物流教育机构,重点引进和培养物流学科带头人、物流管理人才、物流技术应用人才。采取有力措施,为国内外人才落户青岛提供便利。组织“物流师”资格认证培训班。加强与日韩等国家物流培训交流和出国研修的组织工作,积极推动物流企业与学校合作,促进校企深度合作。重点培训仓储管理、运输配送、货运代理等物流管理人才,重点培养物流信息、物流规划等专业技术人才,利用社会资源,鼓励企业与高校、科研设计单位合作,重点引进物流规划师、国际贸易运输和物流经营型人才,探索建立物流类师资的海外培训和引进机制。
(三十二)规范物流统计。进一步完善物流业统计调查制度和信息管理制度,建立科学的物流业统计调查方法和指标体系,加强信息的收集、核算和分析工作,提高物流统计的科学性、准确性和权威性。选择部分大企业作为物流统计试点,实行直报制度,逐步扩大范围,提高统计的覆盖面,及时监测分析现代物流业发展、运行状况,为政府部门制定物流政策提供依据。
附件:1.重点物流园区、物流中心和配送中心名单
2.“十二五”期间规划推进的重点物流业项目
正规十大网赌网站
二○一二年七月四日
附件1:
重点物流园区、物流中心和配送中心名单



附件2:
“十二五”期间规划推进的重点物流业项目







扫一扫在手机打开当前页