导航
各区、市人民政府,青岛西海岸新区管委,网上十大正规赌网址各部门,市直各单位:
《正规十大网赌网站“十四五”体育事业发展规划》已经网上十大正规赌网址研究同意,现印发给你们,请认真贯彻执行。
网上十大正规赌网址办公厅
2021年9月15日
(此件公开发布)
正规十大网赌网站“十四五”体育事业发展规划
为促进正规十大网赌网站体育事业和体育产业全面协调可持续发展,充分发挥体育在增强全民体质、提升生活质量、推动经济转型升级等方面的重要作用,根据国家、省“十四五”体育发展有关部署和《正规十大网赌网站国民经济和社会发展第十四个五年规划和2035年远景目标纲要》,结合我市实际,制定本规划。
一、开启全面迈向社会主义现代化体育强市新征程
“十三五”时期是正规十大网赌网站体育发展改革攻坚期,正规十大网赌网站委、网上十大正规赌网址高度重视体育工作,面对错综复杂的国际形势和艰巨繁重的改革攻坚任务,大力推进全民健身计划,发起国际时尚城建设攻势,提升“帆船之都”“足球名城”品牌国际知名度,为“十四五”时期体育事业全面发展、建设社会主义现代化体育强市奠定了坚实基础。
(一)“十三五”时期正规十大网赌网站体育发展取得显著成就
城市品牌建设实现新突破。“帆船之都”影响力进一步放大,印发《正规十大网赌网站帆船事业和“帆船之都”品牌发展十年规划(2019-2028年)》,成功举办克利伯环球帆船赛、国际极限帆船系列赛等国际大赛和青岛国际帆船周·青岛国际海洋节、青岛国际OP帆船营暨帆船赛,创办“远东杯”国际帆船拉力赛、山东半岛城市帆船赛、“琅琊杯”帆船拉力赛等自主品牌赛事,荣获“优秀帆船城市奖”,“青岛模式”获世界帆联盛赞。其中“远东杯”国际帆船拉力赛被纳入俄罗斯东方经济论坛系列活动,并荣获最佳赛事组织奖。推广“帆船运动进校园”“欢迎来航海”活动,全市帆船特色学校达到107所,特色示范学校32所,“十三五”期间累计培训青少年1万余名,23余万人次参与公益帆船体验。“足球名城”美誉度进一步提升,建立市足球振兴推进工作联席会议制度,黄海青港队冲超成功并夺得2019中甲联赛冠军,青岛成为2023年亚洲杯举办城市之一,成功举办“哥德杯中国”世界青少年足球赛,亚足联裁判委员会会议在青岛召开。拥有4支职业足球俱乐部,位居全国前列。足球青训成效显著,向各级国家队输送人才达56人,被中国足球协会授予国家级青训中心和突破计划试点城市。全市常年参与足球活动人口近50万人,中小学足球特色学校达400所,每年群众足球赛事达1500余场。
全民健身服务体系不断完善。每年举办各级全民健身活动1000余项,直接参与群众近500万人次,丰富了元旦健康跑、登山节、畅游汇泉湾、社区健身节、沙滩体育节、世界行走日“六大板块”系列品牌赛事活动,经常参加体育锻炼人数比例达到49.5%。加强群体活动的组织和指导,全民健身辅导站点达到5400余处,各级体育社会组织1500余家,每千人拥有社会体育指导员人数达到2.9名。开设空中大讲堂、电视教学栏目,制定发布疫情常态化十五大行动方案,居家健身经验做法被国家体育总局作为典型向全国推广。探索“体医融合”发展,推广全民健身“运动处方”,开设科学健身大讲堂。每年完成各类人群体质监测5000多例,城乡居民国民体质总体合格率94%以上。市民健身中心、市射击运动中心、平度奥体中心、市皮划赛艇训练中心、市体育运动学校综合训练比赛馆、国家级青少年足球训练中心等一批重大体育设施建成并投入运营。累计投入近3亿元,新建笼式足球场、多功能运动场、体育公园、健身长廊等健身设施共550多处,更新改造健身设施2000余处,配建二代智能健身设施30余套。符合开放条件的学校体育场地设施全部向社会开放,各类健身设施达到10000余处,人均体育场地面积3.29平方米,基本实现主城区“8分钟健身圈”和农民体育健身工程全覆盖。
竞技体育实力进一步提升。第31届奥运会获得1金1银1铜,连续3届实现金银铜“三色全满贯”。第18届雅加达亚运会,9人参赛获得4金2银。第3届青奥会,2人参赛获得1枚金牌。第13届全运会获得23金25银13铜,金牌和奖牌贡献率全省第一,领跑全国副省级城市。第24届省运会获得265金161银166铜,一举囊括大会7个奖项的全部第一。第2届青运会获得39金23银49铜,金牌数再次位列全国副省级城市首位。建成国内唯一集跑、跳、投、走所有分项于一身的国家田径高水平后备人才单项基地,设立63个田径重点训练单位和特色学校,引入国内著名专家,拓宽培训组织模式,累计培训教练员、运动员、裁判员3000余人次,斩获世界级田径比赛金牌4枚、银牌2枚。制定《关于深化体教融合发展的实施意见》等政策文件,认定141个后备人才基地,106人入选国家集训队,向山东省专业队输送300人。运用平台思维整合社会资源,通过联办训练基地、共建市级优秀运动队、招募冠名赞助、实施双向合作等方式,探索社会力量服务竞技体育、参与竞技体育、发展竞技体育。率先构建运动员就业保障长效机制,推动竞技体育可持续发展。
体育产业不断发展壮大。出台《关于加快发展体育产业促进体育消费的实施意见》,人均体育消费达到2885元,成功入选首批国家体育消费试点城市。全市共有国家级体育产业示范单位2个、示范项目3个,省级体育产业示范单位5个、示范项目3个、示范基地4个,体育产业增加值占全市GDP比重由2015年的1.51%提升到2019年2.12%,体育服务业增加值占体育产业增加值比重达到65.9%。体育制造业发展迈向品牌化、国际化,英吉多、英派斯多次获得“中国健身器材行业最具影响力品牌”称号,玛泽润船艇、青禾人造草坪、双星名人体育等企业产品畅销国内外。体育服务业融合创新发展,研究制定帆船水上摩托艇旅游管理、海洋潜水项目管理与服务相关制度,推动海上体育旅游业突破发展;打造正规十大网赌网站体育资源及IP交易平台,奥林匹克帆船中心连续三年被评为“十佳精品景区”,崂山100公里国际山地越野挑战赛项目被评为体育旅游精品线路。全市市级体育单项协会66家,市级各类体育俱乐部超过481家,中联、全时等一大批连锁健身俱乐部初具规模,英派斯成为国内健身器材行业首家A股上市公司。体彩销售位居全省首位,“十三五”时期总销量达152.67亿元,募集公益金37.5亿元,市场占有率达到65%。
时尚体育亮点纷呈。成功举办中国˙青岛时尚体育产业大会和时尚体育节,探索推动时尚与体育产业融合发展,时尚体育成为国际时尚城攻势重大板块。编制时尚体育城市发展规划,大力发展帆船、足球、冰雪、马术、冲浪、桨板、电竞、棒垒球等时尚体育项目。与深圳等计划单列市发起时尚体育城市战略联盟,搭建时尚体育交流合作发展平台。成功举办ATP中国国际网球挑战赛(中国站)、世界桨板锦标赛、世界柔道大师赛、亚洲沙滩藤球锦标赛、亚洲大众体操节暨第五届全国全民健身操舞大奖赛总决赛、全国游泳冠军赛、CBA全明星周末、全国动力伞总决赛等时尚品牌赛事,西海岸亚洲沙滩藤球锦标赛、平度世界青年斯诺克锦标赛、即墨世界水上摩托锦标赛首次落户青岛,城阳引入马文化产业园,胶州组织上合示范区马拉松赛,莱西世界休闲体育大会等时尚体育元素有力宣传了城市形象。
(二)新时期青岛体育发展环境面临深刻复杂变化
从国际看,世界正经历百年未有之大变局,国际经济、科技、文化、安全、政治等格局都在发生深刻调整,世界进入动荡变革期,不稳定性不确定性明显增加。在全球遭遇新冠疫情重创之下,全球体育秩序和赛事格局受到严重影响。“一带一路”沿线国家成为新兴国际合作带,为青岛体育事业对外开放提供了方向。新一轮科技革命和产业变革孕育兴起,以5G、人工智能、物联网、区块链为代表的新一代信息技术向经济社会各个领域渗透,前所未有地颠覆现有生产生活方式和商业模式,不断催生线上体育培训、直播健身等新模式,培育了体育消费者线上的消费习惯。
从国内看,新时期我国已转向高质量发展阶段,制度优势显著,治理效能提升,经济长期向好,物质基础雄厚,人力资源丰富,市场空间广阔,发展韧性强劲,社会大局稳定,为体育发展提供了条件。习近平总书记强调,体育是提高人民健康水平的重要途径,是满足人民群众对美好生活向往、促进人的全面发展的重要手段,是促进经济社会发展的重要动力,是展示国家文化软实力的重要平台。随着健康中国、体育强国和全民健身战略的深入实施,党和国家对体育的重视和支持将更加有力。以国内大循环为主体、国内国际双循环相互促进的新发展格局和业态结构融合升级将为体育供需两侧提质扩容提供重要机会。新的教育理念、消费观念、技术应用、传播方式以及城镇化建设将赋予体育更强大的内生动力,为体育改革发展提供新的发展环境。
从全市看,青岛按照习近平总书记“办好一次会,搞活一座城”的指示要求,全面开启现代化国际大都市建设新征程。中国—上海合组织地方经贸合作示范区、中国(山东)自由贸易试验区青岛片区获批建设等发展机遇,要求体育事业发挥对外交往功能,在新的开放格局中更好地发挥作用。区域协同进一步加强,黄河流域生态保护和高质量发展上升为国家战略,胶东经济圈一体化进程加快,赋予青岛在国家区域协调发展战略、城市群都市圈战略中更大的发展空间和资源要素配置职能,要求加强体育事业区域合作,提升体育资源配置功能,引领区域体育事业一体化发展。突出海洋优势,彰显海洋特色,建设全球海洋中心城市,对我市海上体育运动发展提出新要求。居民收入增长跑赢GDP,中等收入群体不断扩大,健康意识加强,市民消费持续升级,家庭消费中文体等消费支出比例提高,消费个性化趋势进一步增强,既对体育产业发展带来新机遇,也对体育事业供给质量提出新要求。但青岛体育事业发展不平衡不充分问题仍然突出,群众对全民健身的多元需求与政府有效供给矛盾依然存在,体育选材城乡差异仍然较大,“体教融合”仍有较大发展空间,重点领域和关键环节的改革任务依然艰巨,体育创新能力还不能满足高质量发展需要,社会力量办体育的力度还有待加大,体育人才引进政策有待进一步优化,体育产业规模较小、品牌影响力不足。
(三)到2035年建成体育强市远景目标
到2035年,基本建成全球知名体育城市和国家体育中心城市,率先建成体育强市。体育实现全领域、全方位高质量发展,体育治理体系和治理能力实现现代化,体育发展水平稳居全国前列,体育综合实力和国际知名度大幅跃升。体育公共服务体系更加完善,标准化、均等化、智能化基本实现,“健身即时尚”的生活氛围更加浓郁,体育活动真正成为人人参与的生活习惯,市民参与体育的获得感、幸福感明显增强,青少年体育素养大幅提升,体能体质显著改善。竞技体育核心竞争力和对国家、省贡献率持续提升,职业体育与专业体育齐头并进,有影响力、号召力的优秀运动员持续涌现。高端体育赛事集聚,拥有一批知名体育机构、体育职业俱乐部、体育科研中心,建成国家体育赛事、体育消费和体育产品制造中心,体育产业成为支柱性产业。体育文化品牌、作品、阵地的规模效应凸显,体育文化传播力、凝聚力、感召力明显提升,体育成为弘扬社会主义核心价值观和青岛城市精神的重要名片。
二、“十四五”时期体育发展总体要求
(一)指导思想
以习近平新时代中国特色社会主义思想为指导,全面贯彻党的十九大和十九届二中、三中、四中、五中全会精神,认真学习贯彻习近平总书记关于体育强国的重要论述和对青岛工作的重要指示要求,以新发展理念为引领,以推动青岛体育高质量发展为主题,以深化供给侧结构性改革为主线,以满足人民日益增长的美好生活需要为根本目的,以改革创新为根本动力,深入实施体育强国建设纲要和全民健身国家战略,对标国际、国内体育名城,以“市场化、平台化、法治化”思维,坚持“国际化、专业化、品牌化”方向,立足“开放办体育,开门办体育”,问需问计问策于民,整合体育全资源要素,深入推进从办体育向管体育、从小体育向大体育、从体育向“体育+”转变,不断丰富体育产品和服务供给,持续提升体育发展的质量和效益,大力推动全民健身与全民健康深度融合,加快推进体育治理体系与治理能力现代化,努力建设全球知名体育城市和国家体育中心城市,为打造开放、现代、活力、时尚的国际大都市作出积极贡献。
(二)基本原则
坚持党的全面领导。坚持和完善党领导体育发展的体制机制,全面贯彻从严治党要求,不断提高贯彻新发展理念、融入新发展格局的能力和水平,把思想和行动统一到党和国家对体育发展的战略部署上,为体育发展提供更为坚实的政治保障。
坚持以人民为中心。落实全民健身国家战略,推进健康青岛建设,把体育作为促进人民健康幸福、社会和谐发展的全民事业来抓好,激发市民参与体育的热情,做到体育发展为了人民,体育发展依靠人民,体育发展成果由人民共享。
坚持改革创新。发挥政府对体育发展的引导作用和市场在资源配置中的决定性作用,完善市场机制,促进体育资源有序流动,加快政府职能转变,创新管理和服务方式,不断开创都市型体育发展的新格局。
坚持开放合作。充分发挥体育的多元功能作用,把体育作为青岛融入国内国际双循环、建设国际大都市的重要抓手,立足青岛、服务全国、面向世界,积极向国内外引资、引技、引智,提升青岛体育竞争力。
坚持统筹协调。遵循现代体育发展内在规律和融合发展的新趋势。促进体育和经济社会发展相协调,均衡发展和质量提升相并举,公共服务和产业发展相并重,确保群众体育、竞技体育和体育产业全面发展。
(三)发展目标
到2025年,集聚一批国际高端体育赛事,赛事类型更加丰富多样,运营管理更加规范高效,服务保障更加坚强有力,帆船之都、足球名城品牌特色更加凸显,社会美誉度和国际竞争力显著提升。重大体育场馆设施和全民健身服务体系更加优化完善,群众体育健身意识普遍增强,全民健身组织服务网络不断完善,全民健身系列活动更加丰富。推动体教多维度融合,完善青少年竞赛体系,推动夏季项目与冬季项目、男子项目与女子项目、职业体育与专业体育、“三大球”与基础大项等实现均衡发展,本市运动员在国际国内大赛的成绩稳步提升,竞争力持续增强。国家体育消费试点城市建设成效显著,体育创新活力、体育市场活力和体育发展效率跻身全国城市前列,体育产业增加值占全市生产总值比重持续提升。体育文化感召力、影响力、凝聚力不断提高,体育交流活跃,体育要素集聚,形成一批体育赛事组织平台、体育科技创新平台、体育资源交易平台,全球知名体育城市和国家体育中心城市地位初步确立。
建设国家全民健身示范中心。争创国家全民运动健身模范市,推动场地设施向智能化、个性化便民利民发展,公共服务功能更加完善。到2025年,人均体育场地面积达到3.5平方米以上,每千人拥有社会体育指导员达到3.2名,城乡居民《国民体质测定标准》合格率达到95.5%。
孵化国家竞技体育人才输出中心。加强体校建设和运动员文化教育,深化青少年体育后备人才基地认定扶持,拓宽社会体育办队和运动梯队建设新模式,打造青少年人才选拔、培养输送快车道,加大向省和国家队的输送力度。到2025年,国家级体育后备人才培养基地不少于15个,在省队和国家队专业运动员人数不低于500人。
打造国家体育赛事中心。以承办2023年亚洲杯为契机,申办创办更多国际国内高水平体育赛事,优化体育赛事布局,提升城市体育品牌,集聚多元时尚体育要素,构建国际知名、国内一流、青岛特色的优质体育赛事体系。年均承办国家级以上体育赛事30项。
建设国家级体育消费中心。加强需求侧管理研究,培养终身运动习惯,建立定性与定量相结合的绩效评估和居民消费数据分析制度。推进“体育+”融合发展,创新体育消费模式,扩大市民健身服务供给。深化“放管服”改革,出台鼓励体育消费政策,规范体育市场秩序,优化体育消费环境。人均体育消费突破3300元。
培育国家体育产品研发制造中心。建设体育制造产业轴和集聚区,培育引进全国体育制造龙头企业,推动智能制造、大数据、人工智能等新兴技术在体育制造领域应用,鼓励体育企业与高校、科研院所联合创建体育用品研发制造中心,实施品牌发展战略,推动体育制造业转型升级。重点打造5-6个国内知名体育产业品牌、10个以上体育明星企业。
构筑区域体育资源配置中心。推动胶东经济圈体育协同发展,促进城际间体育文化交流,发挥青岛体育国际交流重要窗口和桥梁作用,打造体育对外交流合作桥头堡,用活正规十大网赌网站体育资源及IP交易平台,整合胶东经济圈城市及友好城市体育资源,实现区域体育资源的聚散和高效配置。
“十四五”时期青岛体育发展主要指标

注:带“*”号的为2019年数据
三、塑造城市体育名片,提升青岛国际知名度
全面深化青岛世界“帆船之都”、国际“足球名城”等品牌优势,擦亮城市体育名片。发挥体育对外交往功能,推动形成全方位、多层次、立体化体育对外交往新格局。不断提升青岛体育文化自信,以体育文化彰显城市气质、塑造城市品格、融入城市血脉。
(一)打造世界著名“帆船之都”
完善帆船基础设施。立足奥帆中心的竞赛服务和帆船普及功能,完善帆船配套服务设施,设立常态化竞赛组织和维修服务保障中心、国际帆船交流活动中心。加强公益性帆船基础设施建设,适时选址建设“帆船之都”青岛全球品牌推广中心。统筹帆船船只器材购置,保障帆船赛事和公益性训练需求。充分发挥市场机制作用,鼓励帆船运动休闲产业发展,实现公益性码头设施与群众身边中小型码头设施同步规划建设,形成以奥帆中心为龙头、布局合理、具有国际一流水准的帆船运动基础设施群。到2025年帆船泊位数达到2000个。参照《中华人民共和国国家(GB19079.1-2013)体育场所开放条件与技术要求》,依法依规探索帆船等水上运动场馆开放条件与技术要求。
推进全民帆船普及。探索全民帆船普及活动新模式,采取购买服务等方式引导全民帆船普及活动科学化、产业化、市场化运作。依托社会培训机构,每年定期开展公益性帆船知识普及培训体验活动,提升全民帆船运动普及层次,扩大帆船运动群众基础,到2025年全市参与帆船运动人数达到10万人次。不定期举办全民参与性帆船运动项目和帆船群众赛事,对重大帆船赛事进行多媒体现场直播,营造全民参与帆船运动氛围,增强正规十大网赌网站帆船运动影响力。
举办高水平帆船活动。继续培育青岛国际帆船周·青岛国际海洋节,以“品牌战略”为指引,对标德国基尔周,突出活动的国际性、开放性和市民参与性,以国际帆船赛事为核心,以文化活动、旅游推介为主线,扩大活动规模,提升国际影响力。争取承办国际游艇展及博览会,适时申办世界帆联年会和世界奥林匹克城市联盟年会、亚洲帆联年会;打造与国际化接轨、体现青岛本土特色的市民帆船节日,培育融蓝色经济、海上运动、海洋文化旅游、海洋科技于一体的帆船与海洋盛会。
(二)擦亮“足球名城”名片
做强职业足球,推动职业足球全面可持续发展。做实足球青训,培养输送更多优秀足球后备人才。做大群众足球,促进群众足球蓬勃发展。推进足球改革,建立符合现代足球发展需要的足球管理体系。
大力发展职业足球。积极营造职业俱乐部发展的良好环境,支持各职业足球队、梯队自有基地建设,提高俱乐部自我生存、自我发展能力。落实政府扶持政策,完善职业足球俱乐部奖励机制,以绩效为导向,与俱乐部比赛成绩挂钩,引导俱乐部良性发展。到2025年,建立完善具备较强竞争力和影响力的城市职业足球发展体系。由市足球协会牵头,整合社会力量,制定足球赛事标准、业余足球俱乐部建设和准入、注册等制度。支持有实力的业余俱乐部积极参加中国足协各级业余赛事,争取成为职业俱乐部。
夯实足球青训根基。制定出台中小学校园足球课程标准,构建中小学三级校园足球联赛体系,实现校园足球赛事全覆盖,鼓励组建校园女子足球队。实施青少年精英足球人才培养战略,逐步完善8至16岁年龄段各级精英足球队建设,指导职业足球俱乐部完善青训梯队建设,在现有7级梯队基础上扩充至9级。至2025年市级足球特色学校达400所,国家级足球特色学校达260所,青训精英球员达200人,品牌社会足球培训机构达30个,青训发展水平争创全国一流。
普及推广群众足球。加大足球场、训练基地规划建设力度,提高场地设施服务供给。完善“青超”“青甲”“青乙”三级联赛和校园足球发展体系,鼓励机关事业单位、人民团体、部队和企业组建足球队,积极推广五人制、沙滩足球等社会足球活动,因地制宜、多种形式组建社区足球队、社区足球协会和区域性非职业足球联盟。构建社区足球指导服务体系,探索设立社区足球指导员专门岗位,引导专业教练员、裁判员服务城乡社区。支持社会力量参与社会足球组织建设和承办群众性足球体育赛事活动,在经费、场地、竞赛、教练指导等方面加大支持力度,不断扩大足球人口规模。到2025年全市经常参与足球活动的人数占比达到6%。
(三)推进体育对外交流
打造体育对外交流合作桥头堡。充分发挥青岛国际体育赛事、著名体育用品品牌、大学体育学院、高水平运动员等高端资源集聚优势,打造青岛体育国际交流重要窗口和桥梁。放大“帆船之都”“足球名城”品牌溢出效应,吸引培育更多、更具市场效益和更有影响力的赛事在青岛举办。推进青岛国际帆船周·青岛国际海洋节、青岛马拉松等项目的品牌输出,建立以青岛友城为主渠道的国际体育交流联盟。加强与上合组织国家体育产业合作,以上合地方经贸合作示范区马拉松赛、上合组织国家国际象棋团体赛等国际赛事为载体,搭建同上合组织国家相互交流与合作媒介,拓展上合国家体育产业发展市场空间。借助区域全面经济伙伴关系协定(RCEP),与各成员国在体育人才引进、竞技交流等方面开展合作。积极推进与日韩、港澳体育的密切交流与合作,稳妥开展对台体育交流,拓宽青岛体育国际视野,不断提升青岛体育国际影响力。
构建与国际体育接轨的制度环境。立足国际视野,逐步建立与国际体育通行规则接轨的服务、评价标准体系,在体育发展理念、发展方式、运营管理、评估认证等方面充分借鉴国际惯例和先进经验,分阶段有重点地进行国际化试点。提高体育发展的国际化、市场化和法治化水平,拓展国际体育机构落户的公共空间,组织开展国际体育志愿服务、民间国际体育交流,打造开放式的国际体育交流和涉外服务平台,出台优惠政策,逐步形成与国际体育通行规则相一致的制度环境,迈入全球体育城市行列。
建设多元的国际化体育服务载体。加快完善和布局与全球知名体育城市地位相匹配的国际体育会议与论坛、信息交流、机构入驻、服务贸易、人才与产权交易、奥林匹克文化与精神传承等功能,依托自贸试验区、上合示范区等开放平台综合优势,吸引和培育国际单项体育组织和体育企业总部、区域总部、专业分支机构,支持科技含量高的创新型体育产品以及新业态、新模式在青岛先行先试。支持国际体育仲裁、体育保险、体育旅游、体育劳务、体育赛事、体育养生、体育租赁、体育培训等服务业发展,增强对全球体育要素吸引力。
(四)传递体育文化价值
大力弘扬体育精神。深入挖掘中华体育精神,将其融入社会主义核心价值体系建设。倡导文明观赛、文明健身等体育文明礼仪,促进社会主义思想道德建设和精神文明创建。积极传播奥林匹克文化,对运动员和青少年加强体育精神和体育道德教育,培育体育公益慈善和志愿服务文化。加强对体育文化遗产的挖掘和保护,重视对养生、武术、气功等民族、民俗、民间传统体育文化的整理和利用,开展体育文物、档案、文献等普查、收集、整理、保存和研究利用工作。开展传统体育类非物质文化遗产展示展演活动,推动传统体育类非物质文化遗产进校园。弘扬有文化的体育,把体育文化建设渗透到体育工作实践中,发挥体育健身、强心、益智、乐群的突出功效。
大力培育体育文化品牌。加大体育公益广告宣传力度,利用报刊、电视、网络等媒体,普及体育知识,营造良好的体育氛围。着力培育品牌赛事、品牌俱乐部、品牌健身活动,扩大其影响力。打造本土体育品牌,进军国际舞台,提升全球知名度。充分发挥体育名人的示范引领作用,培育具有优秀品德和良好运动成绩的体育明星,以优秀运动员的成功事迹为启发,积极推动运动项目文化建设和体育赛事活动文化品牌,讲好以运动员为主体并具有体育运动特点的故事,组织运动队和体育明星开展公益活动。
抓好体育文化阵地建设。因地制宜建设各类体育博物馆、陈列室、荣誉室、纪念馆、名人堂,发挥其体育文化重要载体作用。推动体育文化旅游项目建设,支持体育类博物馆开展各类展示展览活动。大力发展体育赛事、体育会展、健身娱乐、体育传媒、体育出版、音像制品、体育广告、集邮收藏等体育文化创意产品市场。充分利用影视、文学、音乐、美术、舞蹈、绘画、雕塑、动漫、摄影等各类文化形式,开展体育文化艺术创作,形成青岛体育文化高地。
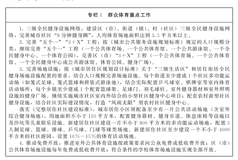
四、大力发展群众体育,建设国家全民健身示范中心
落实全民健身和健康中国国家战略,大力实施“六边工程”,着力打造“处处可健身”的高品质运动空间,培育“人人会健身”的高水平健康素养,倡导“天天想健身”的现代化生活方式,让人人从参与体育中收获健康、快乐,建设人人运动、人人健康的活力之城,全民健身活动在全国示范作用进一步增强。
(一)完善全民健身组织体系
建立完善市、区(市)两级政府全民健身联席会议机制,制定《全民健身实施计划》,统筹推动全民健身事业发展。以各级体育总会为枢纽,推动体育社会组织向基层延伸,健全各级体育社会组织体系,到2025年每个区市运动项目协会达到15个,各级体育社会组织1800家,市、区(市)、乡镇(街道)三级全民健身网络组织全覆盖,有条件的行政村(社区)建有全民健身网络组织覆盖率达50%以上。全面贯彻落实行业协会、商会与行政机关脱钩改革工作,加快建成依法设立、自主办会、服务为本、治理规范、行为自律的社会组织,加大政府向体育社会组织购买全民健身公共服务力度。加强全民健身辅导站点建设,健全市区两级社会体育指导员协会,力争到2025年指导推动建立区市级社会体育指导员协会10个,继续推行社会体育指导员挂靠全民健身站点制度。
(二)加快体育设施提档升级
制定《正规十大网赌网站健身设施建设补短板五年行动计划》,加快推进世界羽联青岛国际交流中心、中国羽协及中国羽毛球训练基地、亚洲杯专业足球场等重大体育项目建设。实施全民健身场地设施提升工程,完善城区“8分钟健身圈”配套功能,科学规划建设城市居住区三级生活圈及农村健身场地,推进时尚健身社区、时尚健身设施等布局。加强土地集约复合利用,改造建设一批更加便利的口袋公园、健身步道、社区健康中心、文体广场等场地设施。五年内布局建成6处综合性智能化时尚体育公园。结合美丽乡村建设继续加大农村健身设施建设力度,试点并推行运动休闲特色小镇建设。统筹全域公共场所健身器材维护管理和更新换代,加大智慧健身设施投入,逐步提高智能健身器材普及率。推动公共体育设施向公众开放,到2025年全市公益性健身设施超过11000处。

(三)丰富群众健身赛事活动
坚持政府主导、企业主体、协会参与、市场运作,彰显青岛山、海、城特色,突出“运动青岛、健康城市”主题,每月推出1个体育节庆活动,打造青岛群众体育品牌,让市民天天想健身、节庆掀高潮、常年不断线。以“社区运动会”为龙头,“一区一品”为样板,打造市级10个以上、每区市5个以上不同层次和类型的公益性全民健身活动品牌,形成届次。依托节假日,大力组织开展健康跑、健步行、骑行、登山、游泳、球类、广场舞等群众性体育赛事活动,街道(乡镇)每年举办4次以上、行政村(社区)2次以上群众体育赛事活动。办好冰雪节,推广群众冰雪运动。到2025年全市经常参加体育锻炼人数比例达到50%,每年市级全民健身活动不少于90项,区(市)级不少于300项,参与人数超过2000万人次。

(四)加强科学健身指导
加强体质监测硬件设施和队伍建设,推行国家体育锻炼标准和运动水平等级标准,加强社会体育指导员培训,发挥社会体育指导员作用,到2025年城乡居民《国民体质测定标准》合格率达到95.5%,每千人拥有的社会指导员数量达到3.2名。推进全民健身与全民健康深度融合,推广使用《正规十大网赌网站全民健身“运动处方”推广手册》,建立体医融合专家队伍,深入农村、社区、机关、学校,针对不同人群开展运动伤病预防、运动康复知识宣讲,开展医疗诊断治疗,出具运动处方,开展运动处方培训,传授运动康复手段和方法。建立针对不同人群、不同环境、不同身体状况的运动处方库,将运动处方、个性化健身指导与家庭医生签约服务、健康教育、慢病管理等相结合,为群众提供个性化的健身指导服务,打造体医融合示范社区。
(五)创新全民健身模式
推广居家健身新模式,倡导全民健身新时尚。充分发挥电视、广播、报刊、互联网等媒体宣传作用,开辟健身指导、知识普及、项目推广等专题专栏,提高公民科学健身素养。借助全民健身运动会、全民健身日和各级各类体育赛事活动加强宣传,倡导开展“运动是良医”“终身体育”教育引导,线上线下相结合、居家户外相补充,推动全民健身进家庭、进单位,动员社会各界积极参加全民健身,在全社会营造全民健身人人参与的浓厚氛围。创新“互联网+”健身模式,提升全民健身公共服务智慧化水平,实现健身设施查询、预订、社会体育指导员咨询、体育培训报名、社区体育活动评价等功能。丰富完善智慧健身中心等配置智能健身器材和设施设备的健身场地设施。打造市、区(市)两级智慧体育公共服务平台,实现信息资源互联互通、共建共享,促进全民健身网络化、数据化、智慧化发展。
五、实施奥运争光计划,孵化国家竞技体育人才输出中心
坚持以奥运争光、亚运建功、全运领先、省运龙头为目标,以赛促训,优化竞技赛事项目结构与布局,完善竞技体育孵化体系,创新竞技体育发展模式,增强竞技体育选培能力,畅通人才输送渠道,提高高水平后备人才输送数量和质量,提升对国家和省竞技体育贡献率。
(一)完成重大体育赛事任务
全力做好2022年北京冬奥会和2024年巴黎奥运会的备战参赛工作。优化人才选拔、培养、输送工作,合理统筹,靠前保障,力争奥运成绩实现新突破。全力备战第25届省运会,办好正规十大网赌网站第5届和第6届运动会,积极推进2021年第14届全运会、2022年第19届亚运会、2024年第15届冬运会、2025年第15届全运会运动员选拔和梯队建设,力争运动成绩位于国内同类城市前列。
(二)优化项目结构和布局
深入普及田径、游泳、帆船等传统优势项目,加强“三大球”项目发展,积极探索符合青岛实际的足球发展新思路和管理模式。实施“冬季项目后备人才培养工程”,着力打造“北冰南展”桥头堡。加大对社会力量办体育的政策支持,完善联办基地、后备人才基地网络和考评体系。挖掘区(市)潜能,优化项目布局,补齐项目短板,提高优势项目核心竞争力。

(三)加强青少年体育工作
全方位开展体教融合。出台进一步深化体教融合促进青少年健康发展的实施意见。建立青少年体育项目推广目录库,创新竞技体育人才发现机制,让更多优秀运动员从学校走出来。全力支持、配合教育部门开展“一校一品” “一校多品”校园体育建设,创新体教联合办赛新模式。按照“一体化设计、一体化推进”工作目标,推进区(市)体育运动学校改革,优化场地设施供给、教学服务和师资力量配备,鼓励教练员、教师在体教一线双向流动,畅通退役运动员进入学校兼职、入职和培训通道。推动社会体育俱乐部进校园,建立衔接有序的社会体育俱乐部竞赛、训练和培训体系。支持社会体育组织为学校体育活动提供指导,普及体育运动技能。
加强青少年人才培养。健全训练单位、学校、家庭与社会密切融合的多元化选材培训机制,完善从小学、中学、高中到大学以及区(市)体校、市级运动队的“一条龙”体育后备人才培养网络,推动竞技体育、学校体育和社会体育相互贯通,拓宽运动员的成长路径。加强高水平运动队建设,完善“训科医管服”功能,打造复合型教练团队,逐步建立“科研、医务、心理、体能、康复”五位一体的综合性科医保障体系。探索和推广人工智能、可穿戴电子设备等在日常训练、体育比赛中的应用。鼓励支持体育专项特色学校承担市级运动队建设任务。组织开展青少年体育冬夏令营,丰富赛事资源,完善立体竞赛体系,提高青少年体育人才竞技水平。
(四)加大高水平后备人才输送力度
完善优秀运动员、教练员激励政策,公开招聘并吸纳全球顶尖体育人才参与青岛竞技体育发展。扩大选材通道,推进“体教融合”,构建以学校体育作为人才培养主要基础阵地,以区(市)体校为竞技体育后备人才培养主要支撑阵地,以青少年体育俱乐部为竞技体育后备人才培养延伸阵地的体育人才培养网络,提升本土“造血”能力。加强城市、高校和体育社会团体项目合作和资源置换,做好向国家队、省队输送高水平运动员和教练员的保障工作。积极参与承接国家队和省队在青训练、设立基地及办赛等任务,争取国家队和省队有关项目的夏训基地落户青岛,畅通全方位立体式“输血”能力。
六、加大赛事招引培育力度,打造国家体育赛事中心
招引创办国内外重大体育赛事,提升赛事品质,发挥市场作用,优化赛事格局。扩大市民的赛事参与度,提高观赛体验。充分释放体育赛事在带动产业发展、激发城市活力等方面的独特作用,加快建设国家体育赛事中心。
(一)承办国际国内高端赛事
重大足球赛事。抓住承办亚洲杯的重要契机,加快亚洲杯专业足球场馆建设,办好2023亚洲杯足球赛,加快振兴青岛足球发展,筑牢群众足球基础,提升职业足球水平,擦亮“足球名城”名片。策划开展国内、国际城市足球交流赛事,培育壮大“歌德杯中国”世界青少年足球赛、“阳光杯”中日韩青少年足球赛等赛事,促进对外交流合作,进一步扩大城市的影响力。
重大帆船赛事。办好克利伯环球帆船赛、城市俱乐部国际帆船赛(CCOR)、青岛国际帆船赛、“市长杯”国际帆船赛、企业帆船联赛、中国家庭帆船赛,积极申办激光雷迪尔级帆船世界锦标赛、美洲杯帆船赛分赛等国际国内专业性赛事。加强与德国基尔、法国布雷斯特、新加坡等地帆船交流合作。
其他重大赛事。办好青岛国际武术节、国际友好城市网球邀请赛,举办CBA全明星周末、全国游泳冠军赛、全国沙滩橄榄球锦标赛暨青岛沙滩橄榄球公开赛、全国触式橄榄球分区赛,引进和承办全国壁球俱乐部联赛总决赛、中国(青岛)国际武术大会。
(二)擦亮青岛自主赛事品牌
高水平办好青岛国际帆船周·青岛国际海洋节、青岛马拉松、海上马拉松;支持举办远东杯国际帆船拉力赛、国际名校帆船赛(中国·青岛)、崂山 100 公里国际山地越野挑战赛等自主品牌赛事。办好青澳国际帆船拉力赛,高水平筹划沿海城市帆船拉力赛,构建沿海城市协同发展新格局。以胶东经济圈体育协同发展联盟为平台,组织胶东城市足球协会杯赛、足球协会俱乐部冠军联赛、胶东经济圈城市乒乓球比赛、山东半岛城市帆船赛、胶东五市五百英里新能源汽车拉力赛。以上合示范区为平台,举办上合组织国家国际象棋团体赛、上合示范区马拉松赛、网球赛。让市民有更多机会亲身参与体验精彩自主品牌赛事,提升城市凝聚力和市民荣誉感。
(三)发展高水平职业体育赛事
坚持市场主体地位,有序推进青岛竞技体育职业化发展。壮大职业体育俱乐部,完善管理制度。完善高水平职业体育俱乐部扶持奖励相关政策,推动青岛足球、篮球、羽毛球等职业俱乐部实现高质量发展。探索现代化俱乐部运营模式,引导职业球队、俱乐部股权开放,吸引社会资本参与职业体育经营管理,增强俱乐部竞争力和可持续发展能力。鼓励和支持乒乓球、网球、橄榄球、帆船、棒球、垒球、攀岩、马术、拳击等市场化程度高、基础条件好的运动项目走职业化发展道路。引进职业电竞俱乐部,推动电竞产业快速发展。积极申办举办职业赛事,活跃职业联赛市场,为职业俱乐部发展提供广阔空间。加强政府对职业体育发展的引导、评估和监管,提高职业体育规范化水平。
七、加快形成供需动态平衡,建设国家体育消费中心
抓住国家体育消费试点城市建设机遇,主动融入新发展格局,着力推动体育消费创新升级,形成需求牵引供给、供给创造需求的更高水平动态平衡,全面营造良好体育消费环境,激发市场活力和消费热情,打造国家体育消费中心。到2025年全市人均体育消费超过3300元。
(一)丰富体育消费供给
鼓励每人至少掌握1项运动技能,培养终身运动习惯,让体育消费成为一种生活方式。促进体育产业市场主体梯度化发展,丰富专业化、个性化体育产品供给。挖掘体育明星市场价值,大力发展体育竞技表演业。发挥赛事对餐饮、住宿、旅游、会展、文化创意等领域的拉动作用,提升城市功能和国际影响力。推动“三大球”、路跑、冰雪、马术、帆船等具有时尚消费引领特征的体育项目产业化发展。鼓励开发海洋运动、山地户外运动、冰雪运动、湖泊河流运动和汽车摩托车等户外休闲运动消费潜在市场。加快发展以足球、篮球、自行车、棒球、赛车等运动项目为核心内容的电竞产业。盘活存量体育资源,提高现有场馆的利用率和运营能力。拓宽体彩销售渠道,提升公益形象。
(二)创新体育消费模式
组织居家健身挑战赛、达人秀活动,开办线上马拉松、智力运动会等网络赛事,努力形成体育消费线上、线下、居家、户外共同发展新业态。加快推进体育产品和服务的数字化、网络化进程,培育体育网络消费、定制消费、体验消费、智能消费等新热点。延长体育活动时域,嵌入文旅元素,开发夜间、假日体育消费新空间。加快人工智能、物联网等新型基础设施建设,创新升级体育特色小镇、体育主题公园、体育产业集聚区等消费新场景。
(三)完善体育消费政策
优化体育消费促进政策,支持各区(市)因地制宜创新出台促消费举措,通过政府购买服务、延长体育场馆开放时间等途径,充分释放市民体育消费需求、激发体育消费热情,培养大众体育消费粘性。创新体育消费引导机制,健全体育消费统计调查与监测制度,完善统计体系,追踪体育消费热点和行业发展动态,精准引导体育消费和投资。鼓励金融机构嵌入体育服务场景,拓展体育消费支付、信贷和金融服务。探索通过全民健身公共积分、健身运动银行等途径支持群众参与体育消费。
(四)维护体育市场秩序
开展体育器材装备、设施设备、场所开放、营地建设管理和服务等标准的制修订,规范体育消费产品和服务标准。有序推进帆船水上摩托艇旅游备案,建立体育产业诚信联盟,加大对经营性高危体育项目监管力度,建立体育企业清单管理和分级分层管理协作及服务机制。设立“光荣榜”“曝光台”,及时表扬先进,同时对违规违纪涉体企业进行曝光。用活信用信息共享平台,推动青岛体育信用体系走在前列。持续提高体育消费者维权意识,探索体育预付消费资金托管,防范预付消费风险,增强消费信心,优化城市体育营商环境。
八、加快体育制造转型升级,培育国家体育产品研发制造中心
发挥体育制造业集聚的区位优势,完善体育制造产业链条,加快推动互联网、大数据、人工智能与体育实体经济紧密融合,推动体育制造业转型升级,建设体育产业发展新体系,打造国家体育产品制造中心。
(一)促进体育制造产业集聚发展
统筹“一核引领、两轴贯通、四区集聚、双点突破”的体育产业发展空间格局,贯通胶州、城阳、即墨、平度、莱西体育制造产业发展轴,建设涵盖健身器械、竞赛用品、运动护具、运动服饰、户外运动休闲用品等产品的生产销售集散地;依托雄厚的体育制造业基础,打造即墨高端体育健身器械制造产业集聚区;引进国际国内知名体育制造企业,发挥其技术和资金优势,支持组建相关产业联盟,锻长板、补短板,集中布局、集约发展,延长上下游产业链,壮大区域性集约发展优势和产业规模。

(二)推动体育制造向体育智造转变
利用体育服务业的数据优势、工业互联网的平台优势,引导体育制造业加快数字化、智能化升级。鼓励企业与高校合作,加大科研投入力度,推进体育用品企业的科技和管理创新,提高产品科技含量和附加值。开展体育用品个性化定制,探索“智能健身器材+运动健康服务”“体育器材制造+场馆数字管理”等定制化应用场景服务模式,运用互联网平台不断拓展国内外市场,推动体育用品满足多元化消费需求。重点围绕“帆船之都”“足球名城”“北冰南展”桥头堡等城市品牌建设,实现船艇、足球、冰雪、海上旅游等体育用品的本土化生产和扩张。鼓励发展高端运动装备制造业,促进可穿戴运动设备、智能场馆设施和智能运动装备的研发、制造和销售。
(三)实施体育制造品牌发展战略
引导青岛龙头体育用品制造企业转型升级,打造有国际竞争力的大型体育产业集团。全力推进体育龙头企业招引落地。孵化一批创新发展型小巨人、瞪羚、独角兽企业,扶持一批灵活多样、市场潜力大的中小微企业。争创著名商标,提升知名品牌,开发具有自主品牌和自主知识产权的新产品。支持优秀运动员创设个人体育用品品牌,推动民族体育品牌创新升级,加速体育用品高端细分品牌发展。加大体育文创产品、纪念品等创作制作,打造一批本土体育IP品牌、体育雕塑和体育出版精品,彰显山海独特气质,融入城市血脉。
九、促进要素集聚耦合,构筑区域体育资源配置中心
坚持市场化、法治化、专业化思维,盘活全要素体育资源,强化科研支撑能力,促进体育用地、体育人才、体育产品、体育场馆、体育机构等集聚,提升青岛体育区域招引和辐射能力。
(一)集聚体育要素资源
实施“金牌教练员引聚计划”“优秀中青年教练员成长计划”,引进部分具有国际视野和专业经验的高级管理人才。大力培养和引进懂体育、会经营、有创意、善营销的复合型体育产业人才。建设体育经纪人队伍,培养一批具有广泛影响力的体育明星。推动规划“留白”机制,保障体育项目用地。加快公共体育场馆所有权和经营权分离改革,确保体育场馆的公益和文化属性,打造一批高品质城市体育地标。转变社会体育组织服务模式,提升正规十大网赌网站体育事业发展中心、体育产业发展中心的服务和增值功能。创建更多国家级、省级体育产业示范基地和体育旅游精品线路。发挥政府引导基金作用,鼓励社会资本依法设立体育产业投资基金。创新保险、信托等体育金融服务。吸引世界羽联、中国羽协等国际国内体育组织和功能中心落户青岛。
(二)做大做强体育资源配置平台
支持用工业互联网思维推动青岛体育资源及IP交易平台建设,完善交易服务功能。用好自贸区青岛片区、上合示范区等开放政策,以胶东经济圈、沿黄流域高质量发展为契机,鼓励域内外体育实体和相关组织上云、上平台,盘活闲置体育资源,畅通体育资源流通渠道,广泛吸引国内外具备交易条件和市场价值的体育资源通过平台实现交易流转和衍生品创新,拓展实物、非实物类交易,探索体育贸易新模式,实时发布体育资源流动和交易指数,不断提高平台资源配置和聚散能力,打造政府主导、社会参与、覆盖全产业链的区域综合性体育产业互联网平台。
(三)加强区域和城际体育合作
落实黄河流域省会和胶东经济圈“9+5”城市陆海联动合作倡议,强化与沿黄城市体育领域交流合作,策划一批区域性体育品牌赛事。主动服务和融入胶东经济圈一体化发展战略,充分发挥五市地域相邻、文化相近的优势,深化胶东经济圈体育协同发展联盟建设,以足球联盟、帆船联盟、篮球联盟为基础,探索区域体育一体化发展路径和模式,促进胶东经济圈体育领域规划衔接、政策联动、项目共推。通过赛事联办、产业协作、资源共享、平台共建,形成一批具有重大影响和示范作用的高水平合作成果。持续举办胶东五市足球联赛、青少年体育冬夏令营、环半岛帆船拉力赛,不断扩大胶东经济圈体育竞争力和影响力。发挥计划单列市时尚体育城市战略联盟的平台优势,完善时尚体育城市协作交流机制,联合开展时尚体育赛事和体育表演,以体育竞技、体育科技和人才的交流与合作为重点,实现城际资源共享、集群发展、共同繁荣。
十、深化体制机制改革,高质量保障体育规划实施
加强党的全面领导,坚持政府引导、市场运作、社会参与,深化市场化、法治化改革,全面推进简政放权、流程再造,打通重点领域发展痛点堵点,充分调动一切积极因素,广泛团结一切可以团结的力量,凝心聚力把宏伟蓝图变成美好现实。
(一)加强组织领导
坚持党对体育工作的领导,落实全民健身国家战略、奥运争光战略,强化各级政府责任,完善体育部门牵头、政府多部门协同合作、社会力量共同参与的体育发展工作机制。定期研究规划实施中的重点难点问题,提出政策举措,落实责任分工,各尽其责,形成合力,建立目标任务考核制度和重要目标任务跟踪反馈制度,确保规划目标任务如期完成,共同推进全球知名体育城市和国家体育中心城市建设。
(二)深化体制机制改革
全面深化体育改革,深入推进体育治理体系和治理能力现代化。坚持政府主导、社会参与,推进体育事业高质量发展。强化市场思维、平台思维,整合吸纳社会资源,推进体育产业市场开发、项目招引、平台建设、服务协调等工作。正确履行政府职能,加强对体育赛事、体育市场经营等活动的事中事后监管。加快构建覆盖体育组织、体育企业、从业人员等的行业信用体系,提倡诚信经营、规范服务,强化行业自律。大力推进政府向社会购买公共服务,完善购买服务内容、标准、方式和程序,建立健全承接政府购买服务绩效评估体系。
(三)全面深化依法治体
加大体育立法和政策研究力度,推进体育法治宣传教育和体育政策制度体系一体化发展。完善体育统计制度、标准和体系建设,为科学决策提供依据。加快体育领域地方标准、团体标准、企业标准建设,形成较为完善的标准体系。积极推进综合行政执法,强化体育领域法治和行业作风建设,建立体育纠纷多元化解机制。深入开展赛风赛纪和反兴奋剂宣传教育。
(四)鼓励社会力量参与
充分调动社会力量参与体育设施建设管理运营、赛事活动承办、体育人才培养等,构建管办分离、灵活高效的体育发展模式。推动体育社会组织社会化、实体化、专业化发展,积极参与竞赛组织、技能培训、健身指导等市场运作,把社会能自行解决、行业组织能自律管理的职能转移给体育社会组织,发挥好体育社会组织在社会管理和公共服务中的作用。
(五)落实体育相关政策
完善公共财政体育投入机制,加大对关键领域、薄弱环节、重点区域的支持力度,加强对财政资金使用效益的评估。切实落实国家支持体育发展的税费政策,探索采取以奖代补等多种方式管理维护群众体育健身设施。加大体育融资政策扶持力度,支持体育企业股权融资和发行债券。将全民健身场地设施纳入各级政府经济社会发展规划和各级国土空间规划,统筹考虑全民健身场地设施、体育用地需求,建立社区全民健身场地设施配建标准和评价制度。完善建设用地标准,在国家土地政策允许范围内,保障重要公益性体育设施和体育产业设施、项目用地。
小偷程序 自动镜像站群 镜像软件 站点核心词加权 烟雨镜像程序 镜像小偷 站群镜像程序 整站下载器 英文互译镜像站 >网站地图-sitemap扫一扫在手机打开当前页