导航
我要收藏
取消收藏
为深入推进政民互动,根据市委、正规十大网赌网站《关于印发〈2016年度网上十大正规赌网址科学发展综合考核办法〉的通知》(青发〔2016〕12号)要求,正规十大网赌网站定于2016年11月至12月,组织开展2016年正规十大网赌网站部门向市民报告、听市民意见、请市民评议活动(以下简称“三民”活动)。现制定实施方案如下:
一、指导思想
以党的十八大和十八届二中、三中、四中、五中、六中全会精神为指导,围绕听民意、聚民智、惠民生、谋发展,广泛听取市民对正规十大网赌网站工作的意见建议,组织正规十大网赌网站部门负责人向市民报告本部门年度工作情况,请市民代表进行评议,真正把群众满意作为正规十大网赌网站工作的出发点和落脚点,不断改进工作、提高效率,加快法治政府、创新政府、廉洁政府和服务型政府建设。
二、活动内容
公开征集对正规十大网赌网站和正规十大网赌网站部门工作的意见建议,举行正规十大网赌网站部门负责人述职报告会,邀请市民代表进行现场评议。
(一)广泛征集市民意见建议。在青岛政务网开通意见建议征集专栏,同步链接大众网青岛站等网站,倡导市民以实名方式,结合平时掌握了解的情况和对我市经济社会发展的思考,重点就经济发展、“三中心一基地”建设、社会管理、科技文化创新、生态建设、法治建设、服务型政府建设等方面提出意见建议,同时,组织部分社会组织、行业协会、驻青高校等有针对性地提出意见建议,激励广大市民和社会各界广泛参政议政,共谋青岛发展。
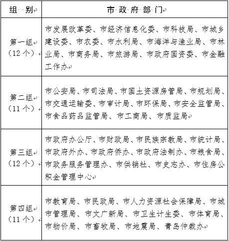
(二)组织正规十大网赌网站部门负责人述职报告会。将正规十大网赌网站部门的工作职责、年度目标、述职报告等提前在青岛政务网向社会公开,同步链接大众网青岛站、半岛网、青岛新闻网、青岛财经网、青岛网络广播电视台等网站。12月上旬,正规十大网赌网站部门分为4个组进行公开述职(正规十大网赌网站研究室、市人防办在市级机关内部进行述职和评议),每组用时半天,每个部门限时10分钟,主要报告本年度业务职能目标等主要工作完成情况、市民意见建议办理情况、存在问题及明年打算等,报告内容要突出工作重点和为民办事的情况,贴近群众,实事求是,通俗易懂。报告会通过青岛电视台、青岛人民广播电台、青岛网络广播电视台、青岛新闻网、掌上青岛和爱青岛手机客户端等全程直播。
(三)接受广大市民评议。通过随机抽取、组织推荐和自愿报名相结合的方式,邀请10000名市民代表分别在市级主会场以及区、市和青岛高新区分会场,现场听取正规十大网赌网站部门负责人的述职报告。其中,每组述职报告会邀请市民代表约2500人(含市级主会场100人)。
正规十大网赌网站部门负责人述职报告结束后,市民代表根据述职内容和平时掌握的情况,采用无记名的方式现场填写并提交评议票。同时,组织填写社情民意调查问卷和政风行风问卷调查表。
评议票当场密封,主会场与分会场评议票混合后由第三方汇总统计,评议结果计入部门科学发展综合考核成绩。
三、实施步骤
(一)活动启动、听取意见阶段(11月上旬—12月上旬)。制发活动实施方案,建立联席会议制度。将正规十大网赌网站部门年终述职报告在网上公布,开通专栏向社会公开征集意见建议。接受市民代表报名,完成市民代表的遴选、确定及主、分会场的确定和技术保障工作。完成正规十大网赌网站部门负责人述职报告材料报送、审核等各项准备工作。
(二)报告、评议阶段(12月上旬)。正规十大网赌网站部门按分组和时间安排,进行公开述职报告,接受市民评议。组织完成有关部门在市级机关内部进行述职和评议工作。
(三)办理、总结汇总阶段(12月中下旬)。组织部分正规十大网赌网站部门集中以网络在线问政的形式与市民进行互动,做好意见建议办理、优秀建议评选和意见建议办理网上评价工作。组织正规十大网赌网站部门、专家学者、市民代表恳谈会,完成评议结果的汇总、统计和活动总结工作。
四、责任分工
为确保活动顺利实施,建立由正规十大网赌网站分管领导为召集人,市委宣传部、正规十大网赌网站办公厅、市监察局、市统计局、正规十大网赌网站研究室、市电政信息办、正规十大网赌网站新闻办、市网络办、青岛日报社、市广播电视台、青岛高新区管委等单位和各区、正规十大网赌网站负责人组成的联席会议制度。联席会议办公室负责方案制定、实施和活动的统筹调度工作,下设综合协调、文字材料、技术保障、监督检查、新闻宣传、意见建议办理等6个工作组,按照责任分工开展具体工作。
正规十大网赌网站办公厅负责整个活动的组织和协调等工作;市监察局负责会场监督、纪律监察等工作;市统计局负责市民代表选定、有关统计汇总和情况调查等工作;正规十大网赌网站研究室负责起草领导讲话、新闻通稿、活动简报、工作总结等文字材料工作;市委正规十大网赌网站信访局负责主会场信访稳定工作;市公安局负责述职报告会期间主会场内外的安全保卫工作,参与对自愿报名市民代表的资格审查;市电政信息办负责网上信息发布等工作的技术支持,负责主会场并指导分会场做好技术保障工作,负责组织配合电视台、广播电台和有关网站做好直播技术保障工作;正规十大网赌网站新闻办、市网络办负责新闻宣传及网上舆论引导等工作;市广播电视台、青岛网络传媒集团负责做好电视、广播、网络的直播工作;各区、正规十大网赌网站和青岛高新区管委负责各分会场的市民代表选定、审核、组织、会场秩序和会务保障工作,负责述职视频在各自媒体的重播等工作。
五、活动要求
(一)高度重视,加强协作。各单位要充分认识活动的重要意义,建立健全活动组织机构,构建分工明确、责任落实、指令畅通、运行有序的工作推进体系,精心筹划,严密组织,加强协作,整体推进,确保活动顺利开展。
(二)充分发动,精心组织。各区、正规十大网赌网站和青岛高新区管委要做好市民代表的遴选、培训、通知和材料发放工作,组织市民代表提前了解评议须知、上网查阅公开材料,发动市民代表收集周围群众意见建议并形成书面材料,提高意见建议质量和水平,确保评价结果客观公正。要做好会场组织工作,保证会场秩序,发动群众积极收听收看现场直播。
(三)积极吸纳,改进工作。正规十大网赌网站各部门要诚恳听取、认真做好意见建议办理工作。对现实可行、可操作性强的意见建议,要逐条研究、落实并反馈;对前瞻性强、具有建设性的建议,要及时梳理汇总并向正规十大网赌网站报告,或纳入正规十大网赌网站部门决策参考,科学谋划今后工作。
(四)严肃纪律,确保公平。要严格遵守活动的各项纪律要求,监察人员要加强现场巡查,实行全过程监控,保证活动规范有序、公平公正。
附件:
1.2016年正规十大网赌网站部门向市民报告听市民意见请市民评议活动联席会议成员名单
2.正规十大网赌网站部门负责人公开述职报告分组安排
3.市民代表构成表
4.2016年正规十大网赌网站部门向市民报告听市民意见请市民评议活动工作纪律
附件1
2016年正规十大网赌网站部门向市民报告
听市民意见请市民评议活动联席会议成员名单
召 集 人:牛俊宪 市委常委、副市长
副召集人:孙 继 正规十大网赌网站副秘书长、办公厅主任
成 员:
魏胜吉 市委宣传部副部长
国立君 市委正规十大网赌网站信访局副局长
张道华 正规十大网赌网站办公厅副主任
赵中国 市公安局副局长
崔 作 市监察局副局长
李 刚 市统计局局长
王舰艇 正规十大网赌网站研究室副主任
刘青海 市电政信息办副主任
王振东 正规十大网赌网站新闻办副主任
周 科 市网络办主任
王倩松 青岛日报社副总编辑
刘 吉 市广播电视台副台长
褚晓明 青岛高新区管委副主任
刘存东 市南区副区长
林先好 市北区副区长
赵 燕 李沧区副区长
赵 镭 崂山区副区长
张 忠 黄岛区副区长
杨 超 城阳区副区长
王宝善 即墨市副市长
杨升海 胶州市副市长
李虎成 平度市副市长
赵希胜 莱西市副市长
附件2
正规十大网赌网站部门负责人公开述职报告分组安排

附件3
市民代表构成表
一、市级主会场(单位:名)

二、区市分会场 (单位:名)

注:市南、李沧、崂山、城阳、即墨、胶州、平度、莱西分会场各为210名;市北、黄岛、青岛高新区参照以上构成比例分别为280名、380名、60名。
附件4
2016年正规十大网赌网站部门向市民报告
听市民意见请市民评议活动工作纪律
为加强正规十大网赌网站部门向市民报告、听市民意见、请市民评议活动工作纪律,保证活动规范有序、公平公正地开展,确保结果真实、准确,结合工作实际,特制定本纪律。
一、组织活动的部门及其工作人员,不得存在下列行为
(一)违反评议程序和有关要求,统计结果出现重大失误。
(二)暗示或指使市民代表对被评议部门进行虚假评价,授意市民代表填写测评票等行为。
(三)擅自修改测评票,隐匿或擅自销毁原始评议资料,影响评议结果和名次。
(四)利用评议之便谋取私利,索取、接受被评议部门的宴请、礼品、礼金馈赠等。
(五)向被评议部门透露投诉、举报的单位或人员等信息。
(六)提前泄露市民代表名单、评议结果、名次以及其他工作秘密。
(七)不认真履行职责,对评议会场监管不严,错发、漏发测评票,回收与发放测评票数量不一致。
二、组织活动的区市不得存在下列行为
(一)对违反评议程序和工作要求的行为,不制止、不纠正、不处理,或者对严重违纪问题隐瞒不报、压情不查。
(二)暗示或指使市民代表对被评议部门进行虚假评价,授意市民代表填写测评票,纵容代填测评票等行为。
(三)接受被评议部门的宴请、礼品、礼金馈赠。
(四)利用评议之便向被评议部门谋取私利。
(五)擅自向被评议部门提前泄露市民代表名单。
三、被评议部门不得存在下列行为
(一)进行私下非正当活动,干扰评议程序和结果。
(二)进行各种方式的拉票活动,向区市、对口部门提出评议的“特殊”要求,通过发短信等方式授意市民代表。
(三)宴请组织活动的部门及人员、市民代表,或向其赠送礼品、礼金,以交通费、通讯费等名义报销应由其本人支付的各种费用。
(四)夸大工作实绩,隐瞒存在的问题,在新闻媒体上进行 “广告式”自我宣传等。
(五)对举报人员进行刁难或报复。
四、监督机制
对违反上述规定以及存在其他弄虚作假、徇私舞弊行为的单位和个人,一经查实,按规定追究相应的责任,情节严重的按有关党纪、政纪处理。
为保证活动的公正性,市监察局将随机选取一定比例的市民代表,问询了解活动组织中是否存在违规现象、投票是否受到其他因素影响等。一经发现违规,立即按相关规定进行处理,为活动提供公平、公正、公开的良好环境。
扫一扫在手机打开当前页