网上十大正规赌网址
青岛旅游学校2021年招生程序_青岛政务网
网上十大正规赌网址
登录个人中心
繁體中文
English
日本语
한국어
公务邮箱
智能问答
无障碍
长者版
政务全搜索
高级搜索
首页
要闻动态
十大正规赌官方网页版
政务服务
政民互动
数据开放
十大正规赌官方网页版
导航
首页
要闻动态
政务公开
政务服务
政民互动
数据开放
十大正规赌官方网页版
公务邮箱
English
日本语
한국어
退出长者版
政务全搜索
高级搜索
当前位置 :
首页
>
要闻动态
>
政务专栏
>
公共企事业单位信息公开
>
教育领域
>
中等职业学校
>
青岛旅游学校
>
招生录取
>
招生信息
我要收藏
取消收藏
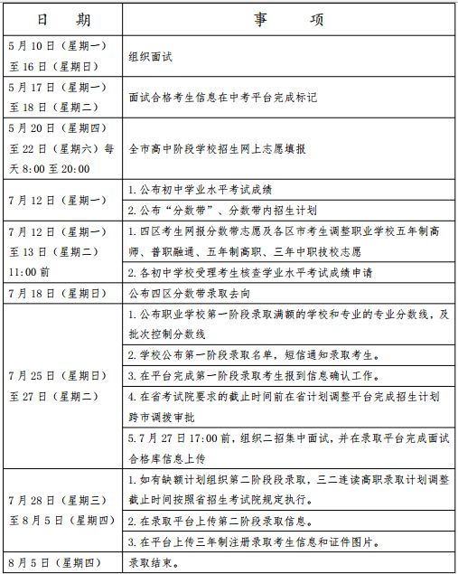
青岛旅游学校2021年招生程序
青岛政务网
发布日期 : 2021-08-02
【
字体大小:
大
中
小
】
打印
伪原创镜像站
关键词转码站群
蚂蚁超级镜像
镜像站群
镜像小偷
伪原创镜像站
关键词转码站群
镜像站群霸屏
泛域名镜像
>网站地图-sitemap
扫一扫在手机打开当前页
7546153
青岛旅游学校2021年招生程序