网上十大正规赌网址
青岛旅游学校2023年招生程序_青岛政务网
网上十大正规赌网址
登录个人中心
繁體中文
English
日本语
한국어
公务邮箱
智能问答
无障碍
长者版
政务全搜索
高级搜索
首页
要闻动态
正规十大网赌网站
政务服务
政民互动
数据开放
正规十大网赌网站
导航
首页
要闻动态
政务公开
政务服务
政民互动
数据开放
正规十大网赌网站
公务邮箱
English
日本语
한국어
退出长者版
政务全搜索
高级搜索
当前位置 :
首页
>
要闻动态
>
政务专栏
>
公共企事业单位信息公开
>
教育领域
>
中等职业学校
>
青岛旅游学校
>
招生录取
>
招生信息
我要收藏
取消收藏
青岛旅游学校2023年招生程序
青岛政务网
发布日期 : 2023-03-15
【
字体大小:
大
中
小
】
打印
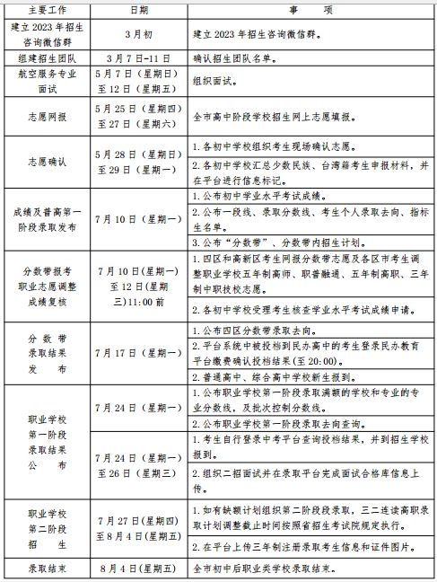
注:每年招生时间以网上十大正规赌网址教育局公布的具体时间为准。
批量镜像网站
站群镜像程序
干扰字符镜像
一键镜像站群
蚪侠镜像站群
301镜像站群
站群镜像程序
站群镜像程序
蜘蛛池+镜像
>网站地图-sitemap
扫一扫在手机打开当前页
7454729
青岛旅游学校2023年招生程序