导航
我要收藏
取消收藏
2023年学校教学科研活动主要围绕深化教学改革创新,突出教学中 心地位开展。
1.加强教学常规管理,夯实教学质量基础。一是完善教学管理制度。 修订了学校《教师量化考核办法》等教学制度,通过制度落实规范教师教学行为,激励教师专业成长。二是推进校本教研工作。 制定了学期校本教研计划,中层及以上领导对接教研集备组,推进校本教研集备活动有序进行。经市教育局遴选,语文组获评“书香教研组” 称号。三是实施课堂教学提升行动。 根据《青岛旅游学校 2022-2023 学年度第二学期听课计划 》, 中层及以上领导深入课堂推门听课,开展教学检查督导, 引领教师及时反躬自 省。四是顺利完成2020 级五年贯通、 三二连读各专业中期阶段性考核, 助力学生顺利进入大专院校继续深造。
2. 深化团队组织建设, 激励教师专业发展。 一是开展教科研品牌建设, 完成 1 项省职业教育教学改革研究项目 、 1项市级教育教学“十四五” 规划课题、 4 项市教育学会课题开题, 2 项市级“十三五” 规划 课题中 期论证, 2 项市级教育学会课题结题论证以及 2 项省教育教学研究课题申 报工作。二是不断丰富“行知课堂” 教学品牌和“博学行远” 教师品牌内涵, 7 名 教师在 2022 年网上十大正规赌网址优质课比赛中 分获一、 二、三等奖, 8 名 教师分别 开设省市级公开课、 交流课施“青蓝工程”“扬帆工程”, 举行第三年青年教师教学展示课, 完成本学年师徒指导工作。 2 名青年教师在 2022 年市青年教师基本功比赛中 分获二、 三等奖, 1 名教师在 2022 年市教学能力 大赛中 获一等奖, 1 名 教师青岛 市教育局 中 小学教师读书先进个人, 1 名 教师获聘网上十大正规赌网址职教思政课特聘名 师。四是组织 71 名 教师赴西安进行专项培训 , 提升教师的专业能力 和综合素养。
3. 加强职教高考教学管理, 目标明确精准施策。 一是及时优化调整高三段教学计划。 根据技能考试时间, 及时优化调整了 专业技能训 练的教学计划, 进行了 考前冲刺安排与 模拟考试计划安排。 增加 5 个训 练场地, 根据专业技能考试项目 , 拆解操作技能点, 分小组训 练, 实现由点到面、 由面及点的螺旋交融上升式教学效果。 二是开好“七会”, 即 班主任会、 模拟考试成绩分析会、 家长会、 任课教师协调会、 考前动员 会、 临界考生会、 冲刺阶段专题会、 保障教学协调、要求落地。 2023 年学校职教高考本科达线 93 人, 达全省前50 名 共 6 人, 本科达线率位列 局 属学校第二位。 三是完成2021 级三二连读转职教高考方向 学生分流, 通过摸底考试、升学规划等形式, 服务学生做出 正确选择。
4. 推进跨校教研集备, 完善新型职普融通课程规划。 一是赴青岛第六十七中 参加新型职普融通班教学工作例 会, 积极探索职普教育在相互融通、 协调发展等方面的新模式、 途径和方法, 全面审视、 科学规划高中 阶段“普职融通班” 的课程体系 , 明确课程设置、 师资安排等具体措施。 二是召 开校内 3+4 对接普高、 职教高考联合教研研讨会, 明确加强 3+4语数外与 普高学校的教研对接、 职教高考大纲教研对接、 新型普职融通班专业课程设置教研对接的教研集备要求, 共同提升两校师资水平。
5. 加强课程体系 建设, 打造校本教学资源库。 一是以省特色化专业建设为 载体, 推动完成旅游类专业首批校本课程建设, 3 门 课程有序推进中 。 二是借助学校学科和专业特色,丰富 2 门 慕课资源, 为 后续学校在线课程资源建设奠定基础。
6. 加强重点项目 推进, 形成优质特色成果。 一是根据市级文件要求, 完成旅游服务与管理专业省特色化专业建设的中 期验收工作。 按期完成山 东省中 职旅游服务与 管理专业教学指导方案的修订初审工作。 二是积极参与 校长课程领导力试点校工作, 根据指标体系 , 完成六大模块的材料上传, 探索具有校本特色的课程建设与 规划方案。
7. 以赛促教, 全面提升技能教学水平。 突出 职业教育本色, 强化学生职业技能培养。 做好 2022 级酒店管 理师、 计算机达级和技能普测等考核组织工作; 完成 2021 级全专业技能普测; 邮轮乘务专业的 18 名 学生通过了 邮轮“1+X 邮轮运营服务” 技能等级( 初级) 证书 考核。 经过书面申请和现场答辩环节, 学校成功承办酒店服务和航空服务两个国赛赛项青岛地区选拔赛, 并获得参与国赛的资格, 组建辅导教师团队, 暑期加班加点, 全力以赴备赛。
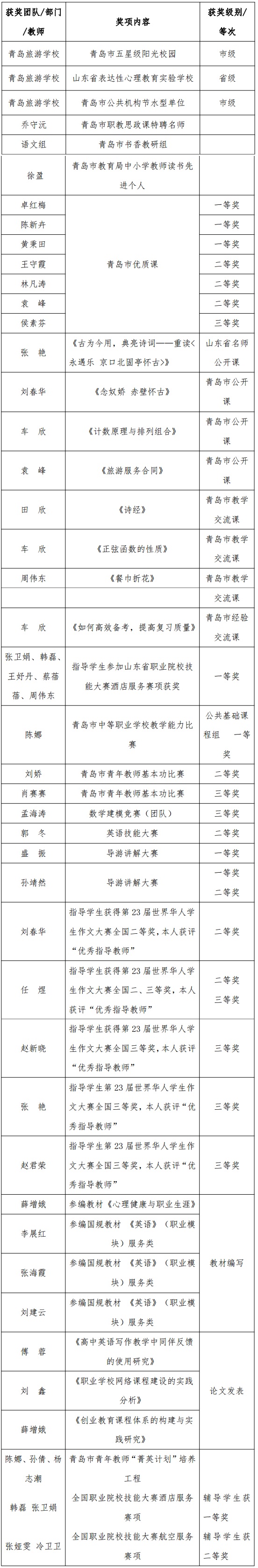
青岛旅游学校 2023 年度教师教学获奖情况汇总

自动镜像站群 一键镜像站群 超级站群助手 YES镜站站群引擎 镜像软件 网页镜像工具 批量镜像网站 自动镜像站群 301镜像站群 >网站地图-sitemap
扫一扫在手机打开当前页